经管之家App
让优质教育人人可得
立即打开
全部版块
我的主页
›
论坛
›
提问 悬赏 求职 新闻 读书 功能一区
›
经管文库(原现金交易版)
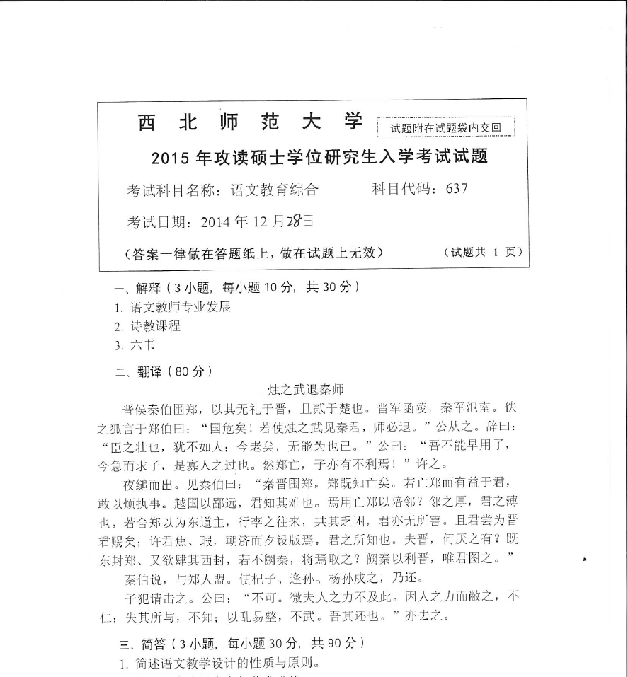
西北师范大学 637 语文教育综合(2015年)考研真题
楼主
MSZS
723
0
收藏
2021-09-08
西北师范大学
637 语文教育综合(2015年)考研真题
真题代表的是考点和题型趋势。做真题就像是和高手过招,“招式”见得多了,自然更容易解得其中的奥妙。
考研要考察的终归是知识点本身,因此也切忌只研究真题而忽略了知识点本身。最好的方法应该是以真题为指向,再回归到知识点进行理解记忆。这样就既能发挥真题的价值,也能把知识点记忆得更深刻。
考研的意义是在于你真正投入的过程。请务必坚持信念,守得云开见月明!祝你考试成功!
附件列表
637语文教育综合(西北师范大学2015年攻读硕士学位研究生入学考试试题).pdf
大小:281.53 KB
只需: RMB 7 元
马上下载
扫码加我 拉你入群
请注明:姓名-公司-职位
以便审核进群资格,未注明则拒绝
相关推荐
西北师范大学 333 教育综合(2015年)考研真题
西北师范大学 631 中外舞蹈史(2015年)考研真题
西北师范大学 632 电视艺术概论(2015年)考研真题
西北师范大学 635 美术基础(2015年)考研真题
西北师范大学 636 数学教育综合(2015年)考研真题
西北师范大学 639 物理教育综合(2015年)考研真题
西北师范大学 645 文化传播理论(2015年)考研真题
西北师范大学 809 汉语与写作(2015年)考研真题
西北师范大学 828 素描(2015年)考研真题
西北师范大学 833 语文教学论(2015年)考研真题
栏目导航
经管文库
新手入门区
stata专版
行业分析报告
文献求助专区
数据交流中心
热门文章
Modelling Asymmetric Cointegration and D ...
《超智能与未来》【丹】拉斯·特维德
奇瑞,出口突破600万辆!
1999-2024年上市公司国际化广度数据包含海外 ...
2008-2024年上市公司董事会多样性包含职业背 ...
全网疯传的报告!2028年全球AI危机(英文版 ...
CDA数据分析脱产就业班于2026年3月7日开班! ...
CDA数据分析师必备核心技能:数据查询语言( ...
CDA数据分析师:精通标签加工方式,解锁数据 ...
透析股市成交量++量价分析一点通
推荐文章
2026JG学术冬训营:从Stata初高到Python机器 ...
【必看】【本版版规,欢迎发悬赏贴求助】
【新课】26年3月|Gemini辅助论文写作与数据 ...
关于如何利用文献的若干建议
关于学术研究和论文发表的一些建议
关于科研中如何学习基础知识的一些建议 (一 ...
一个自编的经济学建模小案例 --写给授课本科 ...
AI智能体赋能教学改革: 全国AI教育教学应用 ...
2025中国AIoT产业全景图谱报告-406页
关于文献求助的一些建议
说点什么
分享
微信
QQ空间
QQ
微博
扫码加好友,拉您进群
各岗位、行业、专业交流群