海上风电自上世纪九十年代初起步于欧洲,自此也开启了一项人类可以利用更多清洁资源的新领域。经过三十余年的发展,全球海上风电取得了令人瞩目的成绩,逐渐成为了可再生能源发展的重要领域之一,吸引着越来越多的国家和企业加入其中。在此背景下,我国海上风电行业龙头企业秉着不断创新的理念带动行业发展。
本文将从产业链和业务布局、地域分布、市场份额、经营现状等角度带你了解上海电气和金风科技谁才是当之无愧的海上风电行业之王。
主要上市企业:上海电气(601727)、金风科技(002202)、明阳智能(601615)、Siemens Gamesa (SGRE.BME)、湘电风能(600416)、GE(GE.NYSE)、东方电气(1072.HKG)、太原重工(600169)等
本文核心数据:产业链布局、业务布局、地域分布、市场份额、经营现状
1、 海上风电业务布局历程
海上风电自上世纪九十年代初起步于欧洲,自此也开启了一项人类可以利用更多清洁资源的新领域。经过三十余年的发展,全球海上风电取得了令人瞩目的成绩,逐渐成为了可再生能源发展的重要领域之一,吸引着越来越多的国家和企业加入其中。在此背景下,我国海上风电行业龙头企业秉着不断创新的理念带动行业发展。
整体来看,上海电气虽然历史久远,但是风电业务也是从2000年左右开始发展。自2000年开始,两家公司都开始了在风电业务上快速发展。近年来,海上风电发展迅速,上海电气和金风科技快速布局至海上风电,目前已成为全球知名的海上风电企业。

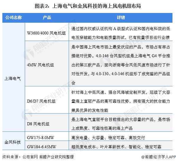
2、 海上风电业务布局及运营现状
——海上风电产品分布:上海电气机组选择更多
从海上风电机组来看,上海电气和金风科技都实现了6MW和8MW的容量布局。

——海上风电产业链布局:均实现了产业链布局
从海上风电业务布局来看,上海电气和金风科技都构建了从叶片生产-整机组装-后期运营运维的全产业链布局。

——海上风电研发中心分布:金风科技分布更广
根据公司公告的资料,上海电气已经在欧洲、北京、杭州、汕头、西安设立了研发中心;而金风科技已经在北京、乌鲁木齐、盐城、无锡等地方设立了研发中心,甚至在海外地区像是丹麦、德国、芝加哥等地设立了研发中心。

——海上风电市场份额:上海电气领先
根据GWEC的数据显示,目前上海电气的海上风电装机容量在全球的占比达到了9.71%,排名第3;而金风科技在全球的海上风电累计装机容量占比达到了4.69%,排名第五。

注:2020年数据暂未披露。
3、 海上风电业务经营现状
从销售地区来看,上海电气的业务遍布全球20多个国家和地区;而金风科技则是实现了6大洲29个国家业务覆盖。

4、 前瞻观点:上海风电为中国“海上风电之王”
整体来看,上海风电为中国“海上风电之王”。特别是在市场份额和产品方面,都是略高于金风科技。

以上数据参考前瞻产业研究院《
中国海上风力发电行业发展前景预测与投资策略规划分析报告》,同时前瞻产业研究院还提供产业大数据、产业研究、产业链咨询、产业图谱、产业规划、园区规划、产业招商引资、IPO募投可研、招股说明书撰写等解决方案。