职业教育行业主要上市公司:目前国内职业教育行业的上市公司主要有中公教育(002607), 华图教育(830858), 民生教育(01569),东软教育(09616.HK)等。
本文核心内容:政策历程,国家职业教育政策,地方职业教育政策,“十四五”规划
1、政策历程图
我国职业教育发展非常的早,上世纪50年代,中国学习苏联开始工业化进程。为了快速填补人才缺口,国家把重心放在培养周期短、人才实用性强的中等职业教育上。之后在1958年出现了新的教育模式——“半工半读”。然而在1960年之后大量的职业教育学校被停办,改为普通中学。
职业教育的再度恢复是改革开放以后,从1985年颁布的《中共中央关于教育体制改革的决定》中提出发展职业教育,到如今“十四五”增加职业学校数量以及师资,进一步提升职业技术学校教学地位,重视职业技术人才,职业教育不再是低人一等的那一轨,而是并列存在的一条上升通道。

2、国家层面政策汇总及解读
——国家层面职业教育行业政策汇总
职业教育是指让受教育者获得某种职业或生产劳动所需要的职业知识、技能和职业道德的教育,包括初等职业教育、中等职业教育、高等职业教育等。职业教育往往负担着培养生产服务一线高素质劳动者和技能型人才的重要职能,大力发展特色职业教育,加强职业教育的理论和实践研究,这对我国经济的发展和繁荣具有重要的现实意义。我国相继出台多项政策推动职业教育持续发展。








——国家层面职业教育行业发展目标解读
十四五规划意见稿提出把提升国民素质放在突出重要位置,构建高质量的教育体系和全方位全周期的健康体系,优化人口结构,拓展人口质量红利,提升人力资本水平和人的全面发展能力。“十四五”期间,我国将着重增强职业技术教育适应性,具体包括突出职业教育的特色、完善顶层设计、创信办学模式、提升教育质量和深化职普融通。

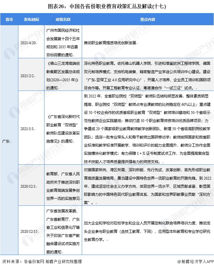
3、各省市层面的政策汇总及解读
——31省市职业教育行业政策汇总
目前,我国各个省份根据《“十四五”规划纲要和2035远景目标纲要》出台了各项鼓励职业教育的政策,“十四五”期间,我国重增强职业技术教育适应性,具体包括突出职业教育的特色。增加职业技术学校的数量,提升师资力量同时提升职业技术的地位,实现更加契合我国制造需要的职业技术型人才。





















——31省市职业教育行业发展目标解读
“十四五”期间,我国主要省份也提出了职业教育行业的发展目标。各省市均围绕增加技术学校,提升教学水平两个核心方向展开规划布局:

以上数据参考前瞻产业研究院《
中国中等职业教育行业发展模式与投资前景分析报告》,同时前瞻产业研究院还提供产业大数据、产业研究、产业链咨询、产业图谱、产业规划、园区规划、产业招商引资、IPO募投可研、招股说明书撰写等解决方案。