经管之家App
让优质教育人人可得
立即打开
全部版块
我的主页
›
论坛
›
金融投资论坛 六区
›
金融实务版
行业研究报告(现有业务转型&拓展新业务/市场,不同机构的投资分析逻辑)思维导
楼主
parastory111111
2634
3
收藏
2021-11-12
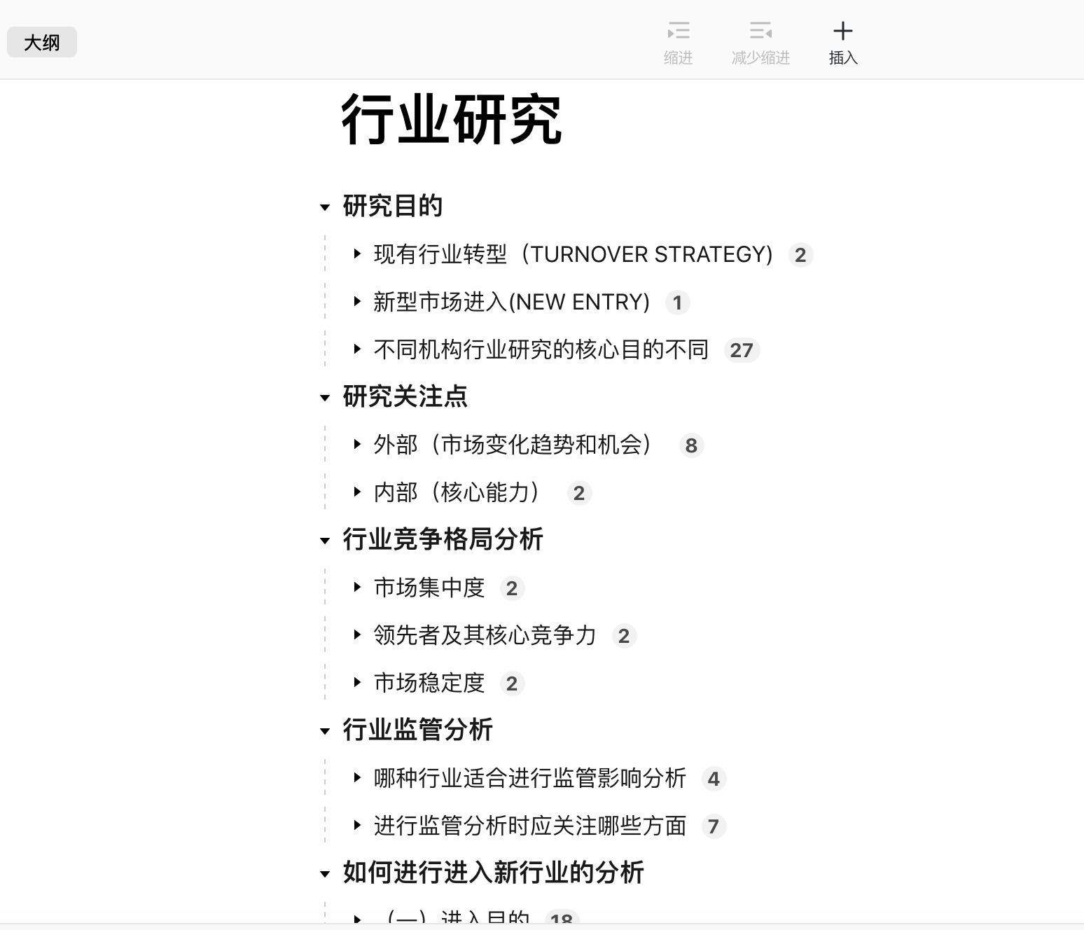
根据实际工作经验及从其他途径看到的资料,整理了关于行业研究报告撰写的逻辑和思路,思维导图大纲如下:
附件列表
行业研究.pdf
大小:408.54 KB
只需: 5 个论坛币
马上下载
行研报告思维导图(自整理实用版)
扫码加我 拉你入群
请注明:姓名-公司-职位
以便审核进群资格,未注明则拒绝
全部回复
沙发
三重虫
2021-12-25 19:46:10
扫码加我 拉你入群
请注明:姓名-公司-职位
以便审核进群资格,未注明则拒绝
藤椅
慢慢要喝八杯奶茶
2022-6-17 11:54:33
下载啦,想问一下楼主有没有文字版的呀
扫码加我 拉你入群
请注明:姓名-公司-职位
以便审核进群资格,未注明则拒绝
板凳
bailingwjw
2022-10-31 20:46:01
“⺠间投资为主的⾏业受政策监管影响相对较⼩ 如:电商、快消品、互联⽹、餐饮等”,互联网现在受监管影响可不小哦
扫码加我 拉你入群
请注明:姓名-公司-职位
以便审核进群资格,未注明则拒绝
相关推荐
加拿大通信设备行业研究报告2007年11月
汇丰银行:英国银行业研究报告2009年1月
汇丰银行:法国银行业研究报告2008年2月
荷兰银行:印度银行业研究报告2009年6月
BNP百富勤:马来西亚银行业研究报告2009年8月
汇丰银行:希腊银行业研究报告2009年9月
2010年1月中东欧、中东和非洲电信与传媒行业研究报告
麦肯锡-美国通讯行业研究报告(英)
中国消防工程和器材行业研究报告.ppt
葡萄酒行业研究报告:中国葡萄酒行业迈入成长期进口冲击未必是低价之战(32页)
栏目导航
金融实务版
行业分析报告
经管文库
stata专版
文献求助专区
数据交流中心
热门文章
CDA数据分析脱产就业班于2026年3月7日开班! ...
表格结构数据的核心特征及具象实例解析
中外历史年代对照表
湖南统计年鉴2025(Excel版)
高效办公—Word零基础教程
中国提振消费的战略选择与国际经验,提振消 ...
2026太空算力发展研究报告
Measure Theory for Analysis and Probabil ...
【24顶刊热点!】2000-2024上市公司股价崩盘 ...
高教现代数学基础23 矩阵计算六讲 徐树方,钱 ...
推荐文章
2026JG学术冬训营:从Stata初高到Python机器 ...
【必看】【本版版规,欢迎发悬赏贴求助】
26年寒假天津站|Gemini论文写作&数据分析 ...
关于如何利用文献的若干建议
关于学术研究和论文发表的一些建议
关于科研中如何学习基础知识的一些建议 (一 ...
一个自编的经济学建模小案例 --写给授课本科 ...
AI智能体赋能教学改革: 全国AI教育教学应用 ...
2025中国AIoT产业全景图谱报告-406页
关于文献求助的一些建议
说点什么
分享
微信
QQ空间
QQ
微博
扫码加好友,拉您进群
各岗位、行业、专业交流群