全部版块 我的主页
论坛 数据科学与人工智能 数据分析与数据科学 SPSS论坛
7539 5
2022-01-14
如题,毕业论文设计的模型中有3个自变量分别为三种不同的领导风格,中介变量是可感知的组织支持,因变量是离职意愿。在做中介时,我分别用每个领导风格做了一遍中介检验,但问题是,每次得出的b的读数是不相同的,也就是在每个模型里因为自变量不同,中介变量和因变量之间的读数变了。这时候是应该单独做简单线性回归来看组织支持和离职意愿的关系得出数值汇报在论文里还是怎么办?如果中介效应里做出的读数不一样我是不是不应该汇报?还是我整个方法都错了? 微信图片_20220113192506.jpg
二维码

扫码加我 拉你入群

请注明:姓名-公司-职位

以便审核进群资格,未注明则拒绝

全部回复
2022-1-15 00:01:52
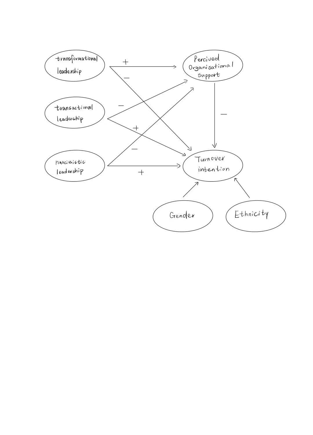
整个模型在这里,我本来是想通过3次中介检验中的其中一个直接得出POS和TI的回归分析结果的,但是每次都不一样。
附件列表
Research Model.jpg

原图尺寸 61.73 KB

Research Model.jpg

二维码

扫码加我 拉你入群

请注明:姓名-公司-职位

以便审核进群资格,未注明则拒绝

2022-1-16 00:13:11
Charliekeee 发表于 2022-1-15 00:01
整个模型在这里,我本来是想通过3次中介检验中的其中一个直接得出POS和TI的回归分析结果的,但是每次都不一 ...
三次因为X不同,必然造成回归系数不一样的(你看看偏相关就明白其中的原因了,变量之间相互影响肯定造成回归系数不同).可以按照你的模型图x1,x2,x3——M——Y进行尝试,即将他们作为一个中介模型进行分析,而不是做三个中介模型
二维码

扫码加我 拉你入群

请注明:姓名-公司-职位

以便审核进群资格,未注明则拒绝

2022-5-10 14:28:53
myangelthx 发表于 2022-1-16 00:13
三次因为X不同,必然造成回归系数不一样的(你看看偏相关就明白其中的原因了,变量之间相互影响肯定造成回 ...
请问如何做多个自变量的中介检验?process只能逐个检验
二维码

扫码加我 拉你入群

请注明:姓名-公司-职位

以便审核进群资格,未注明则拒绝

2022-5-10 15:17:53
一只市营卷心菜 发表于 2022-5-10 14:28
请问如何做多个自变量的中介检验?process只能逐个检验
我可以帮你解决,如有需要,可以加3100556104
二维码

扫码加我 拉你入群

请注明:姓名-公司-职位

以便审核进群资格,未注明则拒绝

2023-2-6 17:45:33
使用SPSSAU可以一次放入多个自变量,进行中介作用分析
附件列表
Snipaste_2023-02-06_17-45-22.png

原图尺寸 128.11 KB

Snipaste_2023-02-06_17-45-22.png

二维码

扫码加我 拉你入群

请注明:姓名-公司-职位

以便审核进群资格,未注明则拒绝

相关推荐
栏目导航
热门文章
推荐文章

说点什么

分享

扫码加好友,拉您进群
各岗位、行业、专业交流群