本文核心数据:ERP软件产业上市公司、ERP软件公司业务情况
1、ERP软件产业上市公司汇总
ERP软件,全称为 Enterprise Resource Planning,即企业资源规划,是指组织用于管理日常业务活动的一套软件。目前,我国ERP软件产业的上市公司分布在各产业链环节。具体包括:
软件上市公司:信安世纪(688201)、普元信息(688118)、中国软件(600536)、东方通(300379)、宝兰德(688058);
硬件上市公司:信安世纪(688201)、普元信息(688118)、中国软件(600536)、东方通(300379)、宝兰德(688058);
ERP软件行业上市公司:用友网络(600588)、金蝶国际(0268.HK)、浪潮国际(0596.HK)、赛意信息(300687)、鼎捷软件(300378)、宝信软件(600845)、汉得信息(300170)、普联软件(300996)、致远互联(688369)、畅捷通(1588.HK)、启明信息(002232);下游代表上市公司:中国铁建(601186)、先惠技术(688155)、和顺电气(300141)、科泰电源(300153)、东航物流(601156)、广汇物流(600603)。





2、ERP软件行业上市公司业务布局对比
ERP软件行业的上市公司中,仅赛意科技和畅捷通未在国外开展业务,用友网络、金蝶国际等在海外的均有实现布局。此外,在子公司方面,大多数公司通过参股、控股的方式参与ERP软件业务的经营,其中,用友网络拥有最多的子公司。

3、ERP软件行业上市公司ERP软件业务业绩对比
2020年,ERP软件行业上市公司中,用友网络在ERP软件营收和毛利率方面均处在较高水平,金蝶国际在研发投入和研发费用率方面表现较好。

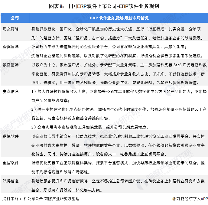
4、ERP软件行业上市公司ERP软件业务规划对比
根据公司公报,用友网络将坚持“持正行远、扎实奋进、全球领先”的经营方针,围绕“强产品、占市场、提能力”三大关键任务,继续加速各业务的战略发展。此外,ERP软件企业的其他上市公司也明确了其业务发展布局:

以上数据参考前瞻产业研究院《中国ERP软件行业深度调研与投资战略规划分析报告》,同时前瞻产业研究院还提供产业大数据、产业研究、产业链咨询、产业图谱、产业规划、园区规划、产业招商引资、IPO募投可研、IPO业务与技术撰写、IPO工作底稿咨询等解决方案。