征信行业相关公司:鹏元征信有限公司、百行征信有限公司、芝麻信用有限公司、中诚信征信有限公司、中智诚征信有限公司等。
本文核心数据:征信政策、发展目标
1、政策历程图
市场经济是信用经济,诚信的市场环境和社会环境是市场经济规范高效运行的必要条件。建立社会信用体系可以有效地规范社会信用活动,保障社会和经济持续、稳定、协调发展。
2013年,国家出台《征信业管理条例(国务院令第631号)》,我国征信业步入有法可依的轨道,条例对征信机构、征信业务、金融信用信息基础数据库等进行了明文规范。
2014年,国务院发布《社会信用体系建设规划纲要(2014—2020年)》,纲要明确指出“社会信用体系是社会主义市场经济体制和社会治理体制的重要组成部分”,并将“提高全社会的诚信意识和信用水平”确立为社会信用体系建设的目标。提出实施农村信用体系建设工程。为农户、农场、农民合作社、休闲农业和农产品生产、加工企业等农村社会成员建立信用档案,夯实农村信用体系建设的基础。
2016年,《关于加强征信合规管理工作的通知》,提出针对征信合规性风险,提出全面开展征信合规自查自纠工作;加强征信合规管理,保障征信信息安全;加强征信合规教育。
2021年,《“十四五”规划纲要及2035远景目标纲要》提出建立健全信用法律法规和标准体系。
2、国家层面政策汇总及解读
——国家层面征信行业政策汇总
自2010年以来,国务院、国家发改委、中国人民银行等多部门都陆续印发了支持、规范征信行业的发展政策,内容涉及信用体系建设、征信机构的设立及运作规范、保障信用信息、推进中小企业以及农村信用等内容:






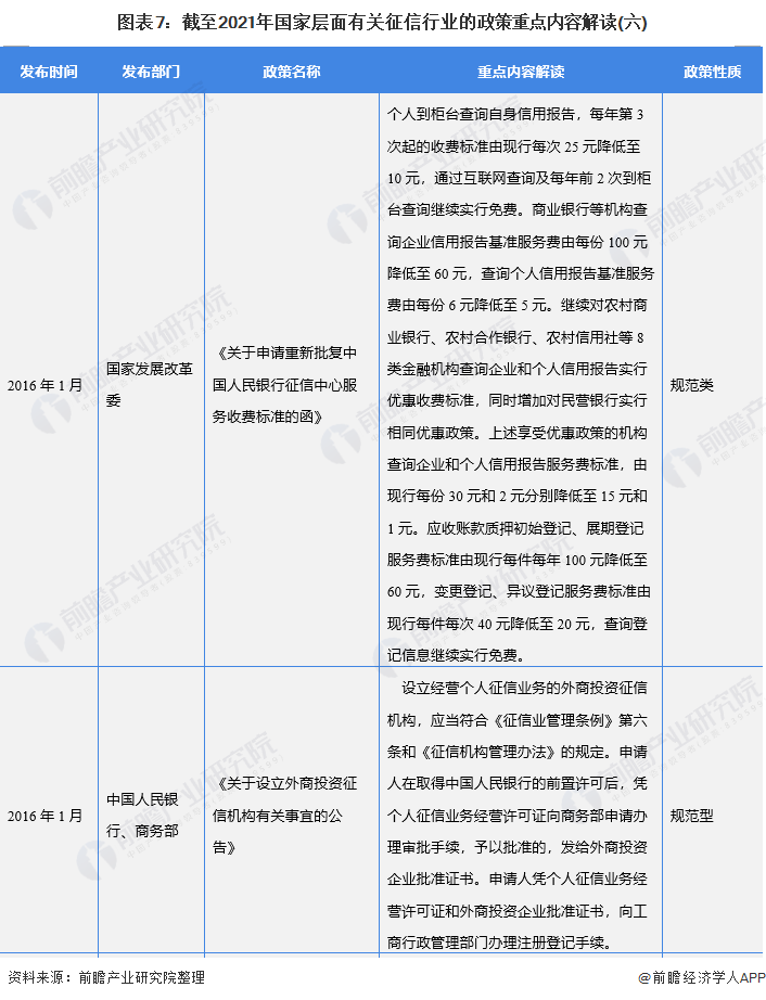
——国家层面有关征信价格的政策解读
中央银行多次发布征信服务价格调整政策,自2014年开始,我国个人征信以及企业征信报告的服务价格不断降低,具体变化如下:

——《征信业务管理办法(征求意见稿)》政策解读
为提高征信业务活动的透明度,推动信用信息在信息提供者、征信机构和信息使用者之间依法合规使用,人民银行起草了《征信业务管理办法(征求意见稿)》,从信用信息采集、信用信息整理保存加工、信用信息提供使用、信用信息安全等共5个方面对征信行业进行规范。

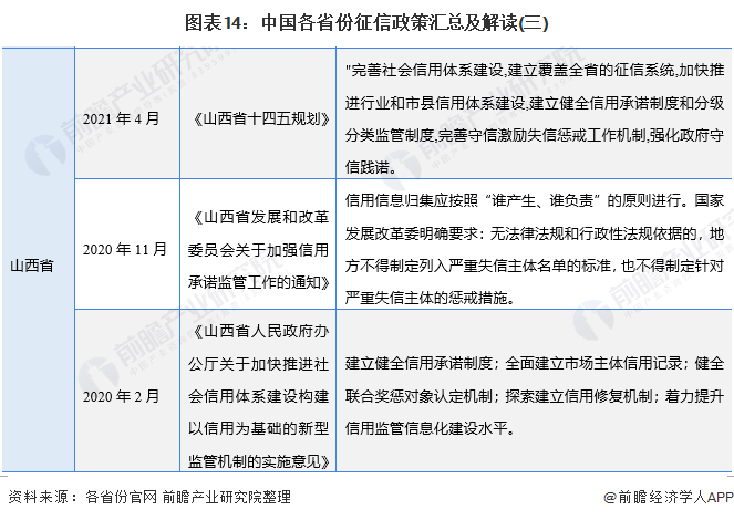
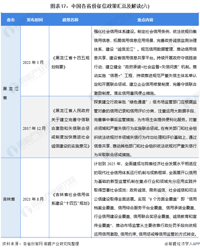
3、各省市层面的政策汇总及解读
——31省市征信行业政策汇总
目前,全国各省纷纷出台了《“十四五”社会信用体系建设规划》,其中包括江苏省、陕西省、浙江省、山东省、吉林省、海南省以及天津市。全国各省都陆续出台《社会信用条例》等,对社会信用体系进行规范,加快公共信息信息平台的建设:










——部分省市征信行业发展目标解读
目前,江苏省、陕西省、浙江省、山东省、吉林省、海南省以及天津市纷纷出台了《“十四五”社会信用体系建设规划》,主要针对信用平台信息归集量、信用查询人次、信用体系建设示范区数量等各方各面提出了2025年的具体目标:

更多行业相关数据请参考前瞻产业研究院《中国征信行业市场前瞻与投资战略规划分析报告》,同时前瞻产业研究院还提供产业大数据、产业研究、产业链咨询、产业图谱、产业规划、园区规划、产业招商引资、IPO募投可研、IPO业务与技术撰写、IPO工作底稿咨询等解决方案。