黄金行业主要上市公司:目前国内黄金行业的上市公司主要有中润资源(000506.SZ)、银泰黄金(000975.SZ)、湖南黄金(002155.SZ)、恒邦股份(002237.SZ)、萃华珠宝(002731.SZ)、ST荣华(600311.SH)、中金黄金(600489.SH)、山东黄金(600547.SH)、济南高新(600807.SH)、赤峰黄金(600988.SH)、西部黄金(601069.SH)、紫金矿业(601899.SH)、白银有色(601212)等。
本文核心数据:黄金产业国家层面政策汇总、黄金产业省市层面政策汇总
1、政策历程图
黄金是一种特殊的贵金属,具有商品和金融双重属性,随着我国黄金市场的发展,我国已经形成了黄金加工制造、批发零售、租赁融资、资产配置、投资贸易等多层次、多形式、多功能的市场需求体系。我国黄金行业自新中国成立以后也逐渐开放进入成熟稳定的市场化发展阶段。根据我国国民经济“十五”计划至“十四五”规划,国家对黄金行业的政策基本均是围绕着逐步开放市场,完善监管和政策为主。

2、国家层面政策汇总及解读
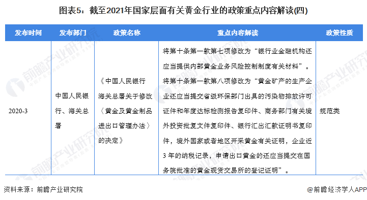
——国家层面黄金行业政策汇总
自2011年以来,国务院、国家发改委、中国人民银行和海关总署等多部门都陆续印发了对黄金行业的发展政策,但主要都是规范行业发展,内容涉及规范黄金行业交易市场、开采行业的发展路线、要求和进出口政策等内容:




——黄金行业绿色化发展政策解读
黄金产业还涉及矿业,是我国重污染行业之一。近年来,随着我国对节能减排的愈发重视,推动各行各业绿色发展成为了许多行业,尤其是矿业几年来的重要发展方向。

——国家层面黄金行业发展目标解读
由于国家目前并没有出台单独关于黄金行业的发展规划,前瞻根据近年来我国黄金行业、矿业的发展方向和政策内容进行分析,判断我国黄金行业未来发展方向,主要有以下几个方向和内容:1、交易规范化,黄金交易市场将进一步规范化,向国际标准接轨。2、产业绿色化,无论是上游金矿开采还是中游冶炼,预计未来产业绿色化发展都将成为整个行业发展的主旋律。3、行业集中化,随着行业的不断发展,未来我国黄金行业整体将进一步整合,行业将趋于集中化发展。

3、各省市层面的政策汇总及解读
——31省市黄金行业政策汇总
目前,我国黄金行业整体已经进入较为成熟阶段,大部分省份对于黄金行业的政策均主要围绕着规范黄金交易市场或推动黄金材料技术发展为主。


——31省市黄金行业发展目标解读
根据我国主要省份提出的黄金行业的发展规划。其中,黑龙江、浙江和云南等省份均提出了要强化对黄金材料的应用和技术发展;上海则从交易市场提出要进一步推进黄金市场的发展;北京市则围绕着防范化解尾矿安全风险。

以上数据来源于
前瞻产业研究院《中国黄金行业市场前瞻与投资战略规划分析报告》,同时前瞻产业研究院还提供产业大数据、产业研究、政策研究、产业链咨询、产业图谱、产业规划、园区规划、产业招商引资、IPO募投可研、IPO业务与技术撰写、IPO工作底稿咨询等解决方案。