磷化工行业主要上市公司:目前国内磷化工行业的上市公司主要有兴发集团(600141.SH)、川发龙蟒(002312.SZ)、川恒股份(002895.SZ)、川金诺(300505.SZ)、ST澄星(600078.SH)、云天化(600096.SH)、六国化工(600470.SH)、云图控股(002539.SZ)、司尔特(002538.SZ)、湖北宜化(000422.SZ)、安纳达(002136.SZ)、辉隆股份(002556.SZ)等。
本文核心数据:磷化工产业国家层面政策汇总、磷化工产业省市层面政策汇总
1、政策历程图
近年来,国家在磷化工行业供给侧结构性改革深入推进,部分地方政府出台了严格的磷矿石限产政策,同时安全环保严管高压下磷矿石开工率有所下降,磷矿石市场供给因此显著减少,而需求端,新能源电池对磷酸盐需求增加,行业需求潜力巨大。根据我国国民经济“十五”计划至“十四五”规划,国家对磷化工行业的支持政策经历了从“推进发展”到“加快改造升级,完善绿色转型”的阶段。

2、国家层面政策汇总及解读
——国家层面磷化工行业政策汇总
自2013年以来,国务院、国家发改委、国家能源局和国土资源部等多部门都陆续印发了支持、规范磷化工行业的发展政策,内容涉及磷化工发展技术路线、绿色发展政策等内容:



——磷化工行业绿色化发展政策解读
磷化工产业还涉及上游磷矿开采业,是我国重污染行业之一。近年来,随着我国对节能减排的愈发重视,推动各行各业绿色发展成为了许多行业,尤其是矿业和化工产业近几年来的重要发展方向。

——国家层面磷化工行业发展目标解读
2021年7月,在由中国无机盐工业协会、兴发集团联合主办,无机盐协会磷化工分会、湖北兴发化工集团股份有限公司、云南省磷化工节能与新材料重点实验室承办的2021中国(兴山)磷化工产业发展大会上。提出了行业发展的相关目标和方向。

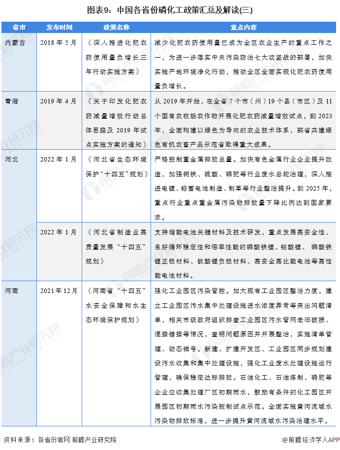
3、各省市层面的政策汇总及解读
——31省市磷化工行业政策汇总
目前,我国磷化工产业处于较为成熟的发展阶段,目前各省份关于行业的发展规划及政策也基本均是围绕着行业绿色化转型、减少污染排放为主,具体内容和解读如下:




——31省市磷化工行业发展目标解读
根据我国主要省份提出的磷化工行业的发展规划或目标来看,其中,绝大部分的都主要是围绕减少磷化污染物排放或是去除过剩产能为主,除此之外,有的省份还提出支持磷酸铁锂储能电池的技术研发为行业发展目标。

以上数据参考
前瞻产业研究院《中国磷化工行业市场前瞻与投资战略规划分析报告》,同时前瞻产业研究院还提供产业大数据、产业研究、政策研究、产业链咨询、产业图谱、产业规划、园区规划、产业招商引资、IPO募投可研、IPO业务与技术撰写、IPO工作底稿咨询等解决方案。