电梯行业主要上市公司:康力电梯(002367)、通用电梯(300931)、梅轮电梯(603321)、快意电梯(002774)、广日股份(600894)、上海机电(600835)、远大智能(002689)等。
本文核心数据:旧改小区数、维保政策、发展目标
1、政策历程图
电梯对我国建筑业以及人们的生产、生活日常来说是必不可缺的一项特种设备。自2018年起,我国出台了各项政策推动了中国电梯行业的蓬勃发展。
从电梯质量及维保方面来看,2018年-2021年,我国国务院办公厅以及国家市场监督管理总局依次推出了《关于加强电梯质量安全工作的意见》、《关于开展电梯质量安全追溯信息平台试点工作的通知》、《关于进一步做好改进电梯维护保养模式和调整电梯检验检测方式试点工作的意见》以及《关于加快电梯隐患排查治理提升应急处置能力和维保工作质量的通知》,从生产、销售端保证了电梯的质量安全,从维保检修端确保电梯的定期保养工作以及对被困乘客的及时安全施救工作等。
从电梯下游需求端来看,近三年我国继续深入推进新型城镇化。为更好解决群众住房问题,落实城市主体责任,改革完善住房市场体系和保障体系,促进房地产市场平稳健康发展。继续推进保障性住房建设和城镇棚户区改造,保障困难群体基本居住需求。2020年,关键性文件《关于全面推进城镇老旧小区改造工作的指导意见》提出2020年新开工改造城镇老旧小区3.9万个,涉及居民近700万户;到2022年,基本形成城镇老旧小区改造制度框架、政策体系和工作机制;到“十四五”期末,结合各地实际,力争基本完成2000年底前建成的需改造城镇老旧小区改造任务。这将会使社会对电梯的需求量大大增加,推动电梯行业的迅速发展。

2、国家层面政策汇总及解读
——国家层面电梯行业相关政策汇总
近年来,国务院、国家发改委、国家市场监督管理总局等多部门都陆续印发了支持、规范电梯行业的发展政策。近年来国家进一步规范房地产建筑业以及推动旧改项目,电梯业也因此受益匪浅。在电梯质量保证与维护方面,各部门明确了责任主体并结合目前物联网、云平台等新技术,推进了电梯故障排查、电梯乘客救援以及维保方式的发展。






——国家层面电梯行业相关发展目标解读
《关于全面推进城镇老旧小区改造工作的指导意见》
2020年7月,国务院办公厅发布《关于全面推进城镇老旧小区改造工作的指导意见》。《指导意见》明确城镇老旧小区改造任务,重点改造2000年年底前建成的老旧小区。改造内容可分为基础类、完善类、提升类3类,各地因地制宜确定改造内容清单、标准和支持政策。科学编制城镇老旧小区改造规划和年度改造计划。养老、卫生、托育等有关方面涉及城镇老旧小区的各类设施增设或改造计划以及专业经营单位的相关管线改造计划,应主动与城镇老旧小区改造规划、计划有效对接,同步推进实施。
完善类改造的主要内容是环境及配套设施改造建设、小区内建筑节能改造、有条件的楼栋加装电梯等。其中,改造建设环境及配套设施包括拆除违法建设,改造或建设小区及周边适老设施、无障碍设施、停车库(场)、文化休闲设施、体育健身设施、物业用房等配套设施。
2020年新开工改造城镇老旧小区3.9万个,涉及居民近700万户;到2022年,基本形成城镇老旧小区改造制度框架、政策体系和工作机制;到“十四五”期末,结合各地实际,力争基本完成2000年底前建成的需改造城镇老旧小区改造任务。

《“十四五”规划纲要及2035远景目标纲要》
十四五规划提出了进一步建设现代化机场,将新增民用运输机场30个以上;推进120个左右国家物流枢纽建设;提出完成2000年底前建成的21.9万个城镇老旧小区改造,基本完成大城市老旧厂区改造,改造一批大型老旧街区,因地制宜改造一批城中村。大量的新增基建以及老旧小区改造将会为电梯行业带来更大的市场空间。

3、各省市层面的政策汇总及解读
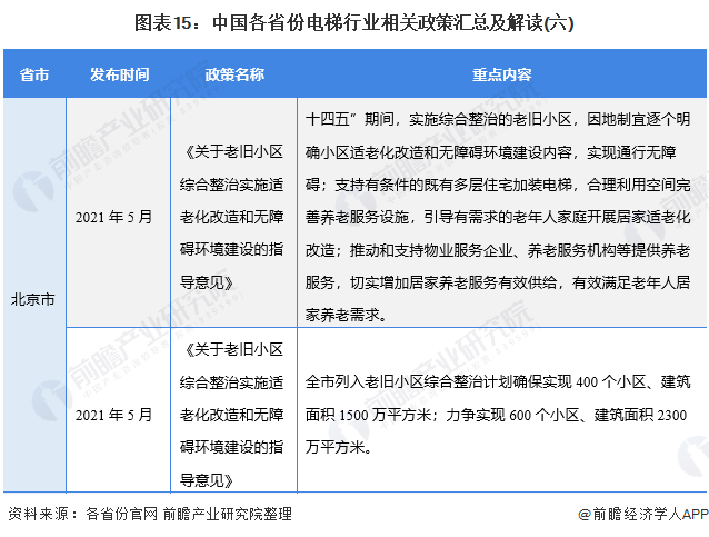
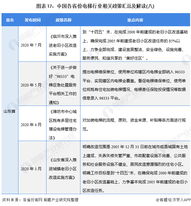
——31省市电梯行业相关政策汇总
目前,全国各省纷纷出台了老旧小区旧改政策以及电梯加装、电梯维保革新等政策。目前已有浙江省、广东省、福建省、北京市、吉林省、江苏省、浙江省、四川省、山西省等省份推出了其地方相关政策:














——31省市电梯行业发展目标解读
“十四五”期间,我国主要省份也提出了电梯行业相关的发展目标,其中包括老旧小区改造加装电梯以及按需维保新模式的试点推广工作。陕西、吉林、北京、辽宁、山东、福建、广东、海南、四川等省份提出了到“十四五”末完成2000年以前建成的老旧小区该更。上海、深圳、河北等省市提出了按需维保的新模式推广:

以上数据参考前瞻产业研究院《
中国电梯行业市场需求预测与投资机会分析报告》,同时前瞻产业研究院还提供产业大数据、产业研究、产业链咨询、产业图谱、产业规划、园区规划、产业招商引资、IPO募投可研、招股说明书撰写等解决方案。