经管之家App
让优质教育人人可得
立即打开
全部版块
我的主页
›
论坛
›
会计与财务管理论坛 七区
›
会计与财务管理
最新涉税刑事案件立案标准(附新旧对照表)
楼主
杨明凡
979
1
收藏
2022-05-05
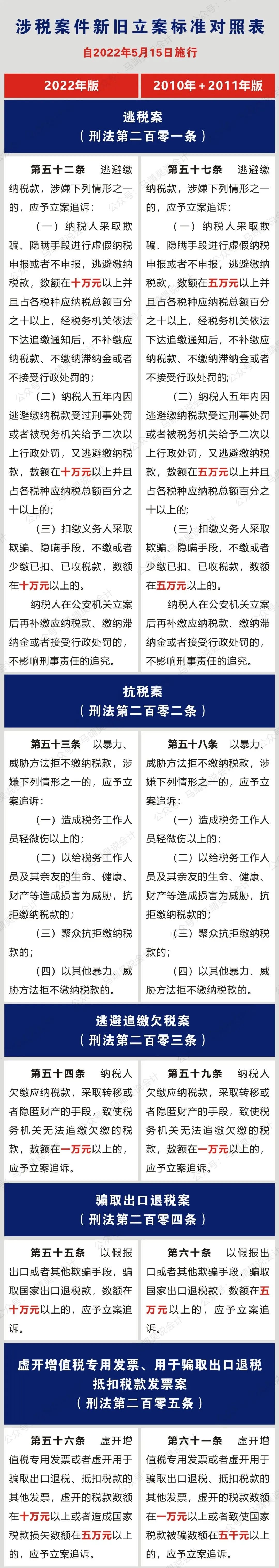
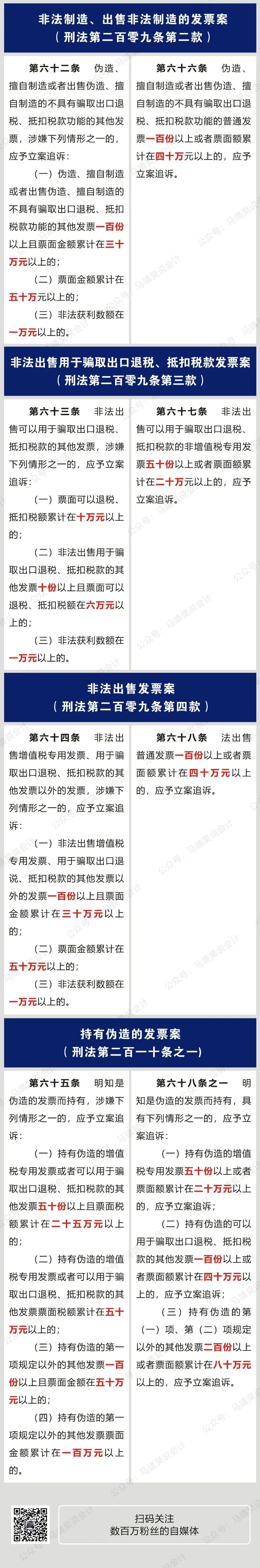
最高人民检察院、公安部
4月29日联合发布修订后的
《关于公安机关管辖的刑事案件立案追诉标准的规定(二)》
(下称“修订后《立案追诉标准(二)》”),依法惩治经济犯罪,切实维护金融安全,以更实举措服务保障经济社会高质量发展。修订后的《立案追诉标准(二)》对公安机关管辖的78种经济犯罪案件立案追诉标准予以进一步明确规定,
新标准自2022年5月15日施行,
以下为
涉税案件
新旧立案标准对照表:
扫码加我 拉你入群
请注明:姓名-公司-职位
以便审核进群资格,未注明则拒绝
全部回复
沙发
三江鸿
2022-5-13 20:06:13
感谢分享
扫码加我 拉你入群
请注明:姓名-公司-职位
以便审核进群资格,未注明则拒绝
相关推荐
[求助]在哪里可以找到2007年各省刑事案件立案数的数据
2376.已经执行完毕的刑事案件可否依据法律的无罪
2376.已经执行完毕的刑事案件可否依据法律的无罪修改申请改判?
关于办理侵犯知识产权刑事案件适用法律若干问题的意见
天津市公安机关立案刑事案件数哪里找?
北京各区东城西城朝阳海淀丰台房山顺义大兴昌平等:刑事案件立案及破案情况2006-2019
24-3 公安机关立案的刑事案件及构成(2004-2022)
如何核实三方背调公司关于候选人刑事案件背调的真实性,什么网站可以查过往刑事案件
办理刑事案件程序试题
刑事案件速裁程序问题及对策研究
栏目导航
会计与财务管理
经管文库(原现金交易版)
经管在职研
经管高考
人力资源管理
行业分析报告
热门文章
CDA数据分析脱产就业班于2026年3月7日开班! ...
参数估计:CDA数据分析师的核心推断工具,用 ...
GeoSaaS永久会员版
脑机接口行业系列报告:Neuralink带来的启示 ...
通往2026 中国消费者趋势前瞻
天堂的证据(〔美〕埃本·亚历山大)
芜宣机场,增长740%!
表格结构数据特征与CDA数据分析师:精准适配 ...
CDA 认证考试大纲 2025 重磅更新:一二级考 ...
在概率与代码之间:Agent Skills 是 AI 的枷 ...
推荐文章
2026JG学术冬训营:从Stata初高到Python机器 ...
【必看】【本版版规,欢迎发悬赏贴求助】
【新课】26年3月|Gemini辅助论文写作与数据 ...
关于如何利用文献的若干建议
关于学术研究和论文发表的一些建议
关于科研中如何学习基础知识的一些建议 (一 ...
一个自编的经济学建模小案例 --写给授课本科 ...
AI智能体赋能教学改革: 全国AI教育教学应用 ...
2025中国AIoT产业全景图谱报告-406页
关于文献求助的一些建议
说点什么
分享
微信
QQ空间
QQ
微博
扫码加好友,拉您进群
各岗位、行业、专业交流群