经管之家App
让优质教育人人可得
立即打开
全部版块
我的主页
›
论坛
›
提问 悬赏 求职 新闻 读书 功能一区
›
经管百科
›
爱问频道
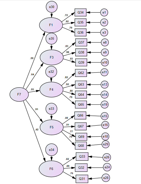
请问二阶验证性因子分析时,某一初阶因素的因素负荷量<0.5,是不是就只能删除了啊
楼主
miaoliao1990
844
5
收藏
2022-06-18
其中一个初阶因素只有0.42,请问各位大佬还有别的办法补救吗,真的很需要这个因素。
扫码加我 拉你入群
请注明:姓名-公司-职位
以便审核进群资格,未注明则拒绝
全部回复
沙发
南南数据
2022-6-30 00:00:35
不用理会,可以保留。
扫码加我 拉你入群
请注明:姓名-公司-职位
以便审核进群资格,未注明则拒绝
藤椅
毛茸茸的光头
2022-7-1 20:13:23
需要结合你的研究来看,一般是可以保留的
扫码加我 拉你入群
请注明:姓名-公司-职位
以便审核进群资格,未注明则拒绝
板凳
zcdefg
2022-7-1 22:43:23
保留,没事
扫码加我 拉你入群
请注明:姓名-公司-职位
以便审核进群资格,未注明则拒绝
报纸
jackydrl
2022-7-12 10:17:17
可以保留
扫码加我 拉你入群
请注明:姓名-公司-职位
以便审核进群资格,未注明则拒绝
地板
hingtau
2022-7-14 17:31:12
可以保留
扫码加我 拉你入群
请注明:姓名-公司-职位
以便审核进群资格,未注明则拒绝
相关推荐
急请教关于验证性因子分析的问题
大家帮忙看看这个验证性因子分析错在哪里?十分感谢
请问老师:验证性因子分析的操作问题
请教:可不可以用二阶验证性因子分析证明六个子机制构成了一个大机制?
问卷不是量表形式,如何做验证性因子分析?
验证性因子分析(转)
量表编制之验证性因子分析
二阶验证性因子分析中有一个一阶潜变量的因素负荷量大于0.95
【求助】验证性因子分析
验证性因子分析
栏目导航
爱问频道
求助成功区
经管文库(原现金交易版)
宏观经济学
环境经济学
新手入门区
热门文章
CDA数据分析师:商业数据分析体系构建的核心 ...
人机共生· 智启未来 - 2026AI内容营销六大 ...
springer book-Teaching Econometrics
中国商务环境调查报告2026
【自用整理,24更新!】2000-2024新能源汽车上 ...
【热点指标,24更新!】2004-2024上市公司高管 ...
对扩散语言模型开启了一次深度思考
CDA 认证考试大纲 2025 重磅更新:一二级考 ...
CDA数据分析脱产就业班于2025年12月08日开班 ...
财新 周刊26年
推荐文章
【必看】【本版版规,欢迎发悬赏贴求助】
26年寒假天津站|Gemini论文写作&数据分析 ...
2026JG学术冬训营:从Stata初高到Python机器 ...
关于如何利用文献的若干建议
关于学术研究和论文发表的一些建议
关于科研中如何学习基础知识的一些建议 (一 ...
一个自编的经济学建模小案例 --写给授课本科 ...
AI智能体赋能教学改革: 全国AI教育教学应用 ...
2025中国AIoT产业全景图谱报告-406页
关于文献求助的一些建议
说点什么
分享
微信
QQ空间
QQ
微博
扫码加好友,拉您进群
各岗位、行业、专业交流群