全部版块 我的主页
论坛 数据科学与人工智能 数据分析与数据科学 数据分析与数据挖掘
570 1
2022-10-31
——原标题:【最全】2022年农业机械行业上市公司全方位对比(附业务布局汇总、业绩对比、业务规划等)
行业主要上市公司:吉峰科技(300022)、星光农机(603789)、一拖股份(601038)、林海股份(600099)、中联重科(000157)等。
本文核心数据:企业营业收入、业务布局、产品产销量
1、农业机械行业上市公司汇总
从农业机械行业上市公司所处产业链环节看,主要为中游农业机械生产企业。代表性公司主要有一拖股份、吉峰科技、林海股份、中联重科等。
从企业的区域分布看,中国农机行业代表性企业主要分布于江浙、重庆等省市,新疆、湖南等也有部分农机企业。

20220718-7ed4898660673f30.jpg


20220718-dad82cf505af0e59.jpg


20220718-b093ac1f2d8aad66.jpg


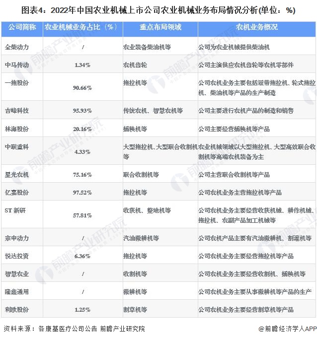
2、农业机械行业上市公司业务布局对比
从产品布局看,拖拉机、收割机等产品布局的企业较多。从农机业务占比看,一拖股份、吉峰科技等企业专注于农机业务。

20220718-5fdf48e27d08a184.jpg


3、农业机械行业上市公司农业机械相关业务业绩对比
从农业机械行业上市公司营收看,2021年农机业务营收较大的上市公司主要有一拖股份、中联重科和吉峰科技等企业。从毛利率看,基本分布于7%-36%之间。
2021年农业机械行业主要上市公司营收及产品产销情况如下:

20220718-986e26c056e8c083.jpg


4、农业机械行业上市公司业务规划对比
从农业机械行业的上市公司最新规划来看,推进智能化改造和推动产品升级成为众多公司的主要任务,除此以外拓展营销渠道也是部分企业的工作重点。中国农业机械上市公司业务规划主要内容如下:

20220718-addf6dc3a45fbe23.jpg


二维码

扫码加我 拉你入群

请注明:姓名-公司-职位

以便审核进群资格,未注明则拒绝

全部回复
2022-10-31 17:22:39
点个赞加点人气
感谢分享
二维码

扫码加我 拉你入群

请注明:姓名-公司-职位

以便审核进群资格,未注明则拒绝

相关推荐
栏目导航
热门文章
推荐文章

说点什么

分享

扫码加好友,拉您进群
各岗位、行业、专业交流群