全部版块 我的主页
论坛 提问 悬赏 求职 新闻 读书 功能一区 经管文库(原现金交易版)
13262 150
2022-11-03

企业数字化转型


(2000-2021)



吴非版本(非数据库直接下载数据)




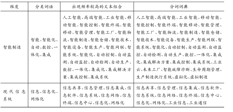
数据来源:根据吴非构建的词频库,从年报中进行提取关键词词频。吴非所构建词库76词汇均有统计。

  • 数据区间:2000-2021
  • 变量名称:year]变量名称:year]



    1.PNG 2.PNG 3.PNG




    赵宸宇版



    • 数据构建:根据赵宸宇构建的99词频库,从管理层分析与讨论中进行提取关键词词频,利用熵值法对各个维度进行赋值,最终得到数字化转型综合得分。

    • 数据区间:2007-2021
    • 数据说明:因该数据采用熵值法,所以对数据处理成了平衡面板数据,但原始的词频数据也有统计,大家进行参考时可仅采用词频数据而不适用熵值,具体使用可灵活选择。

    3.PNG 2.PNG 1.PNG



    数据展示

    1.PNG 2.PNG 3.PNG


    4.PNG


附件列表
4.PNG

原图尺寸 85.57 KB

4.PNG

3.PNG

原图尺寸 17.65 KB

3.PNG

赵宸宇版.zip

大小:22.04 MB

只需: RMB 50 元  马上下载

吴非版本.zip

大小:18.77 MB

只需: RMB 50 元  马上下载

本附件包括:

  • 企业数字化转型与资本市场表...—来自股票流动性的经验证据_吴非.pdf
  • 原始词频数据.xlsx
  • 处理流程.do
  • 年末是否ST或PT.dta
  • 最终结果_缩尾.dta
  • 最终结果_缩尾.xlsx
  • 最终结果_缩尾剔除金融与ST.dta
  • 最终结果_缩尾剔除金融与ST.xlsx
  • 行业代码.dta

二维码

扫码加我 拉你入群

请注明:姓名-公司-职位

以便审核进群资格,未注明则拒绝

全部回复
2022-11-6 22:22:11
嗨,请问你的Python程序包括如何建立词云的过程吗?我想购买,能不能发给截图看看,谢谢哦!
二维码

扫码加我 拉你入群

请注明:姓名-公司-职位

以便审核进群资格,未注明则拒绝

2022-11-8 12:57:48
ddddddd
二维码

扫码加我 拉你入群

请注明:姓名-公司-职位

以便审核进群资格,未注明则拒绝

2022-11-10 10:18:53
a1010967149 发表于 2022-11-8 12:57
ddddddd
ddddddd
二维码

扫码加我 拉你入群

请注明:姓名-公司-职位

以便审核进群资格,未注明则拒绝

2022-11-10 10:18:59

ddddddd
二维码

扫码加我 拉你入群

请注明:姓名-公司-职位

以便审核进群资格,未注明则拒绝

2022-11-11 17:29:31
买过了赵宸宇版,请问有后续影响机制检验、异质性检验、内生性检验的代码嘛?
二维码

扫码加我 拉你入群

请注明:姓名-公司-职位

以便审核进群资格,未注明则拒绝

点击查看更多内容…
相关推荐
栏目导航
热门文章
推荐文章

分享

扫码加好友,拉您进群