全部版块 我的主页
论坛 提问 悬赏 求职 新闻 读书 功能一区 学道会
569 1
2023-02-06
文章进入外审后,作者最终可能会得到大小修、接收或拒稿的意见。那么,审稿人是怎么给出这些不同意见的呢?有哪些方面需要作者提前了解呢?

Surgery 发布过一篇文章,里面调查了一些具有20年审稿经验、平均年龄69岁的编委会成员,咨询他们建议接收、返修和拒稿的论文都具有哪些特征。

我们整理了主要内容,大家可以参考哦~

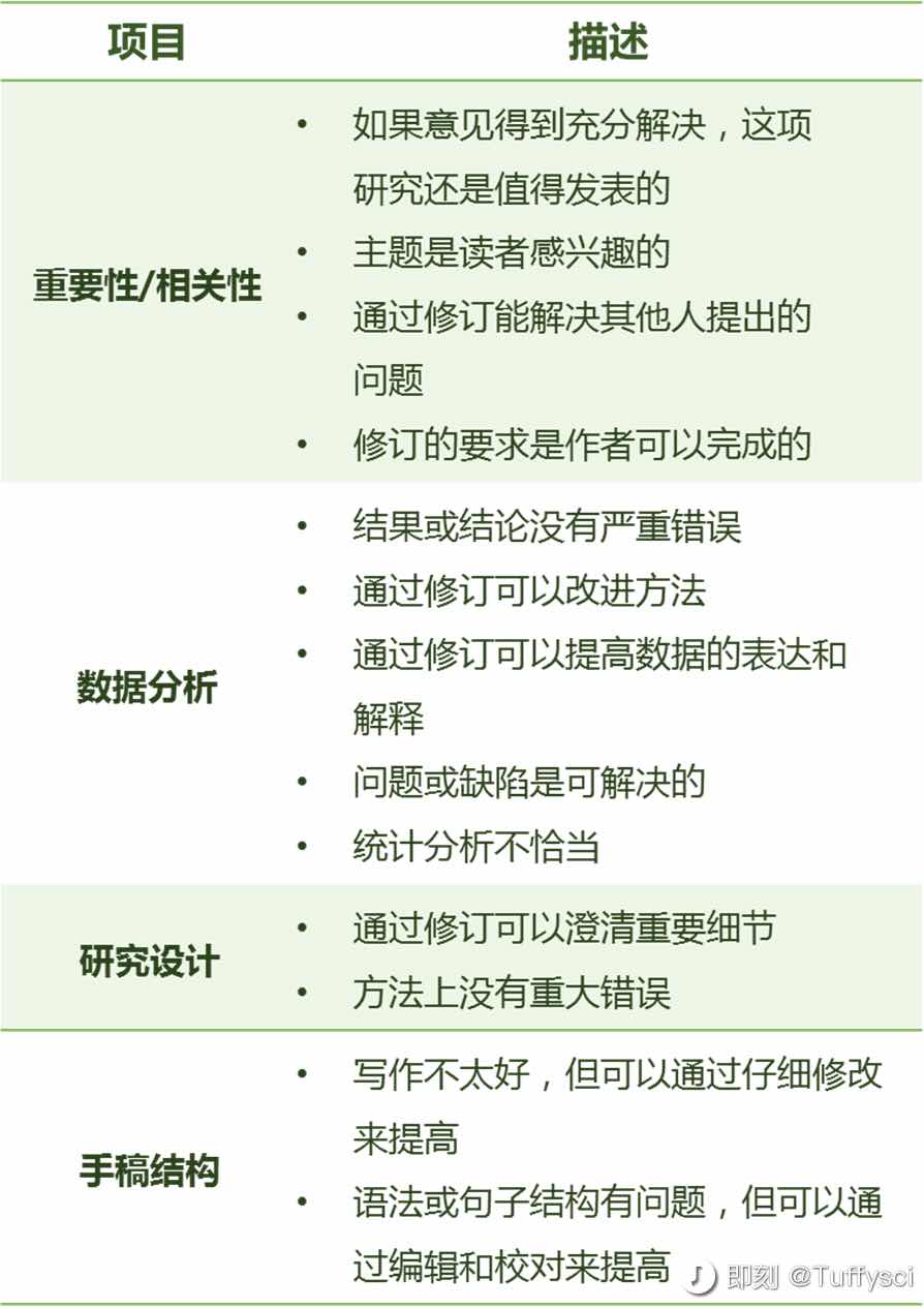
审稿人建议接收一篇文章

当推荐接收一份手稿时,审稿人的回答都集中在一个特征上:对研究所处领域的重要性和相关性。除了这一点以外,审稿人还提到了数据分析、研究设计和手稿结构。

具体参考标准如图3

审稿人建议拒绝一篇文章

在建议拒绝手稿方时,审稿人提到了两个重要特征:缺乏重要性/相关性以及数据分析。

除此之外,不支持研究结论的结果、研究设计和方法上的致命缺陷也是导致外审被拒的重要因素。

具体参考标准如图4

在第二轮返修时,审稿人表示,对于作者忽略某个意见或不回应某个意见时,他们通常会建议拒绝。

审稿人建议修改手稿

在这一问题上,审稿人的意见比较主观,也不太具体。但是审稿人一致指出:提出大修/小修意见的前提,是他们认为文章存在的问题是可以通过认真修改来解决的。

返修意见主要是为了帮助作者提高手稿质量,这可能包括改进数据和解释、补充结果方面的描述、加强讨论、解决前人关于类似主题的问题等。

具体参考标准如图5

end...

            
#论文写作#SCI#SCI论文#论文#论文发表#期刊发表论文发表#不懂就问有问必答 image20230206135947.jpg image20230206135948.jpg image20230206135948.jpg
二维码

扫码加我 拉你入群

请注明:姓名-公司-职位

以便审核进群资格,未注明则拒绝

全部回复
2023-2-7 18:30:50
二维码

扫码加我 拉你入群

请注明:姓名-公司-职位

以便审核进群资格,未注明则拒绝

栏目导航
热门文章
推荐文章

说点什么

分享

扫码加好友,拉您进群
各岗位、行业、专业交流群