全部版块 我的主页
论坛 提问 悬赏 求职 新闻 读书 功能一区 经管文库(原现金交易版)
2619 9
2023-06-08
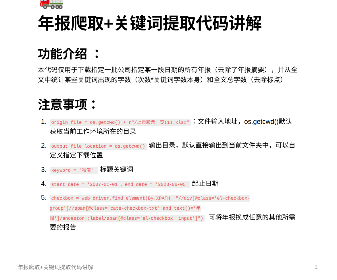
资料说明:该文件利用python爬虫技术和jieba中文分词库对上市公司年报内容进行提取,可获得上市公司年报中某个或某些关键词出现的频数,除以年报总字数或者总词数可以构建相关数据,例如上市公司数字化转型程度等。本文档的优势:
(1)可将年报替换成任何其他文档,例如减值报告等,实现其他报告中相关指标构建。
(2)可以更改检索公告中的关键词,例如将人工智能换为深度学习等。若要更换检索报告中的关键词,可将关键词全部写入custom_dictionary.txt文档,然后在代码里更换keyword即可。
(3)在检索上市公司公告中,关键词设置较精确,采用负向否定排除噪音,例如在年报筛选中,设置不出现“摘要”,可减少读取年报摘要带来的数据错误和重复。
(4)程序设置在后台运⾏,即不会影响到你的其他⼯作。
(5)如需更换读取的公告中的范围,设定 start_page或者 end_page以读取指定范围的pdf 以提取关键词。

附件列表
4.png

原图尺寸 279.32 KB

4.png

3.png

原图尺寸 115.74 KB

3.png

2.png

原图尺寸 50.62 KB

2.png

1.png

原图尺寸 147.81 KB

1.png

python爬虫和提取关键词.zip

大小:230.86 KB

只需: RMB 59 元  马上下载

二维码

扫码加我 拉你入群

请注明:姓名-公司-职位

以便审核进群资格,未注明则拒绝

全部回复
2023-6-8 16:37:35
你好!请问数据来源是哪里,巨潮咨询吗?
二维码

扫码加我 拉你入群

请注明:姓名-公司-职位

以便审核进群资格,未注明则拒绝

2023-6-8 16:40:07
点赞,谢谢分享!
二维码

扫码加我 拉你入群

请注明:姓名-公司-职位

以便审核进群资格,未注明则拒绝

2023-6-8 16:40:21
你好!请问数据来源是哪里呢?
二维码

扫码加我 拉你入群

请注明:姓名-公司-职位

以便审核进群资格,未注明则拒绝

2023-6-8 16:46:31
你好!请问数据来源是哪里呢?
二维码

扫码加我 拉你入群

请注明:姓名-公司-职位

以便审核进群资格,未注明则拒绝

2023-6-9 09:50:51
wind-gone 发表于 2023-6-8 16:37
你好!请问数据来源是哪里,巨潮咨询吗?
是的,巨潮资讯网
二维码

扫码加我 拉你入群

请注明:姓名-公司-职位

以便审核进群资格,未注明则拒绝

点击查看更多内容…
相关推荐
栏目导航
热门文章
推荐文章

说点什么

分享

扫码加好友,拉您进群
各岗位、行业、专业交流群