行业主要上市公司:恒实科技(300513.SZ)、国脉科技(002093.SZ)、京信通信(2342.HK)、中国移动(0941.HK 600941.SH)、中国联通(0762.HK 600050.SH)、中国电信(0728.HK 601728.SH)、广和通(300638.SZ)等
本文核心数据:5G产业政策;政策目标
全文统计口径说明:1)上述数据均来源于前瞻政策大数据平台,存在一定的统计误差;2)搜索相关关键词为“5G”;3)统计时间截至2023年5月9日;4)若有特殊统计口径会在图表下方备注。
1、政策历程图
2015年《中国制造2025》中提出要全面突破第五代移动通信(5G)技术,2016年首次在国民经济和社会发展规划中提到“5G”,2017年首次在政府工作报告中提到“5G”。 2019年5G应用从移动互联网走向工业互联网,进入商用元年。2020年是5G发展的关键之年,2020年三月工业和信息化部发布关于推动5G加快发展的通知。2021年,国民经济和社会发展“十四五”规划中提出“加快5G网络规模化部署”、“构建基于5G的应用场景和产业生态”、“推动5G、大数据中心等新兴领域能效提升”等要求,由此可见国家对5G行业的重视程度不断提升。

2、国家层面5G行业政策汇总及解读
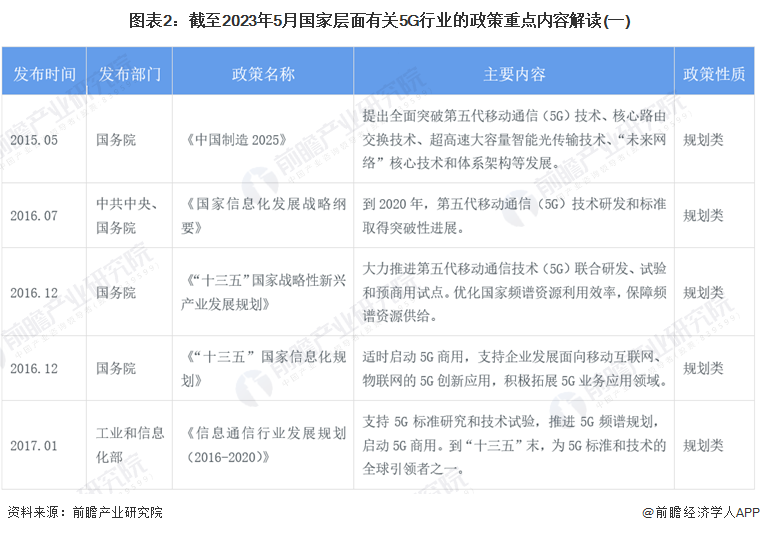
——国家层面5G行业政策汇总
自2015年以来,中共中央、国务院及其各部委等部门都陆续印发了支持、规范5G行业的发展政策,政策性质主要为规划类和支持类,内容主要涉及5G研发、基站建设、商业应用、工业互联网等方面。




——国家层面5G行业发展目标
根据“十四五”时期国家层面发布的相关政策,未来5G行业的发展将集中在新型基础设施建设、用户普及率提升、应用场景丰富(物互联网、工业互联网、车联网、医疗健康)等方面。不难看出,国家将逐步加大5G发展力度,加强5G行业与各行各业的融合,使其成为重要的经济增长点。

3、各省市层面的政策汇总及解读
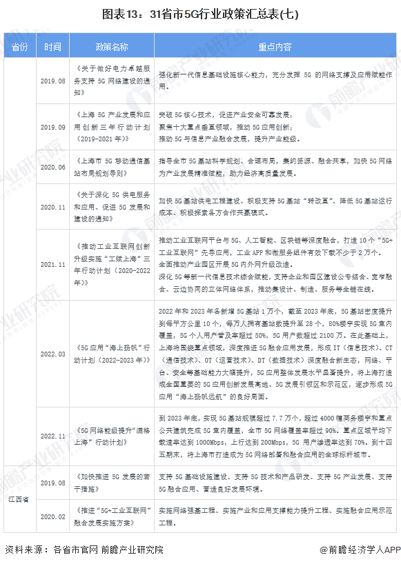
——31省市5G行业政策汇总
目前,31个省市均发布了与5G行业相关的政策,从所发布的政策中可以看出,各省5G行业的重点任务主要集中在5G基站的建设、5G与其他产业(如工业互联网)的融合以及5G与基础设施建设的融合(如智慧城市)等方面。















——31省市5G行业发展目标解读
根据31省市发布的国民经济和社会发展第十四个五年规划和2035年远景目标纲要,各省市在“十四五”期间均对5G产业有所规划,发展目标主要集中在5G基站建设、5G与各行业的融合应用以及5G网络普及等方面,详情请见下图:

更多本行业研究分析详见前瞻产业研究院《
中国5G产业发展前景预测与产业链投资机会分析报告》。
同时前瞻产业研究院还提供产业大数据、产业研究报告、产业规划、园区规划、产业招商、产业图谱、智慧招商系统、行业地位证明、IPO咨询/募投可研、IPO工作底稿咨询等解决方案。