行业主要上市公司:万集科技(300552)、中海达(300177)、永新光学(603297)、炬光科技(688167)、禾赛(HSAI)等。
1、政策历程图
我国激光雷达相关政策,随激光雷达产业下游应用的发展而发展。1960 年,世界上第一台激光器诞生,随着激光技术的发展,激光雷达相关政策开始登上舞台。2000年以前,激光雷达主要用于科研及测绘项目,进行气象探测以及针对海洋、森林、地表的地形测绘。2000年后随着国际商用产品如激光测距仪开始起步,我国开始发展智能仪表,与智能传感器。2016年,在汽车产业“电气化、共享化、网联化、智能化”的“新四化”驱动下,我国激光雷达相关政策开始逐渐转向汽车电子领域。2017年,工信部发布《智能传感器产业三年行动指南(2017-2019)》,明确指出面向消费电子、汽车电子、工业控制、健康医疗等重点行业领域,开展智能传感器应用示范。同年发布的《促进新一代人工智能产业发展三年行动计划(2018-2020)》,设定了激光雷达设计、生产工艺达到国际领先水平的目标。2019年随着
人工智能、5G等新兴产业的快速发展,我国开始发展激光雷达在智能网联汽车、自动驾驶等方向的应用。2022年《国家车联网产业标准体系建设指南(智能网联汽车)(2022年版)》(征求意见稿)发布,车联网产业标准体系更加完善。

2、国家层面政策汇总及解读
——国家层面激光雷达行业政策汇总
自2013年以来,国务院、国家发改委、国家能源局等多部门都陆续印发了支持、规范激光雷达行业的发展政策,内容涉及激光雷达发展技术路线、激光雷达参数规范等。截至2023年5月我国激光雷达行业重点政策如下:



——国家层面激光雷达行业发展目标解读
目前我国暂未制定激光雷达具体发展目标,但在激光雷达下游应用,如车联网方面制定的发展目标,间接地为激光雷达行业的发展指明了发展方向。2020年11月11日,由北京市人民政府、工业和信息化部、公安部、交通运输部、中国科学技术协会共同主办的2020世界智能网联汽车大会召开。会上发布了《智能网联汽车技术路线图(2.0版)》。跟据技术线路图制定的目标,2020-2025年PA、CA级智能网联车销量占总销量超过50%。HA级智能网联车开始进入市场。2026-2030年PA、CA级智能网联车销量占总销量超过70%。HA级智能网联车占比达20%。C-V2X终端新车装配率基本普及。2031-2035年各类网联式高度自动驾驶车辆广泛运行于中国广大地区。未来车联网的快速普及将为激光雷达提供大量需求,从而促进行业发展。

3、各省市层面的政策汇总及解读
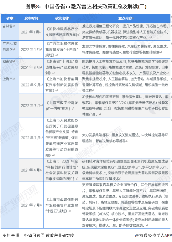
——31省市激光雷达行业政策汇总
目前,我国主要省市激光雷达相关政策如下表所示:




——31省市激光雷达行业发展目标解读
“十四五”期间,我国主要省份也提出了激光雷达行业的发展目标。各省市近期发布的激光雷达相关政策主要集中于三方面:汽车电子、气象卫星、测绘、人工智能方面。各省市激光雷达政策如下:

更多本行业研究分析详见前瞻产业研究院《
中国激光雷达(LiDAR)行业市场前瞻与投资战略规划分析报告》。
同时前瞻产业研究院还提供产业大数据、产业研究报告、产业规划、园区规划、产业招商、产业图谱、智慧招商系统、行业地位证明、IPO咨询/募投可研、IPO工作底稿咨询等解决方案。