经管之家App
让优质教育人人可得
立即打开
全部版块
我的主页
›
论坛
›
提问 悬赏 求职 新闻 读书 功能一区
›
经管文库(原现金交易版)
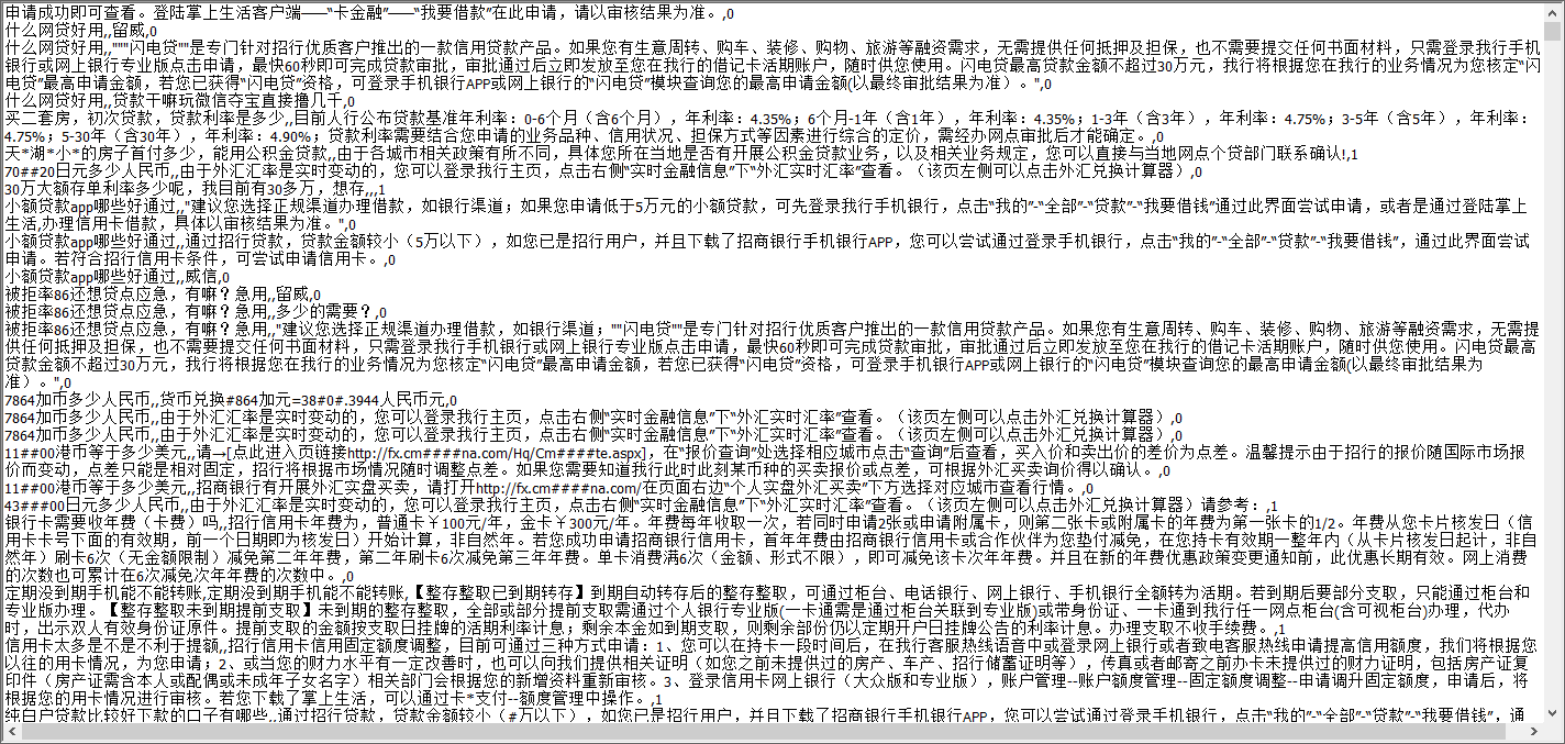
77万条金融行业问答数据集银行保险证券投资征信信托存款贷款等问题回答NLP自然语言处
楼主
yusb
408
0
收藏
2023-07-25
77万条金融行业问答数据集银行保险证券投资征信信托存款贷款等问题回答NLP自然语言处理
数据集-
想查看数据建议用notepad++打开
文本文件结构化的数据格式,可导入成结构化的excel格式
77万条金融问答数据集.rar
大小:(24.19 MB)
只需: RMB 29元
马上下载
扫码加我 拉你入群
请注明:姓名-公司-职位
以便审核进群资格,未注明则拒绝
相关推荐
证券投资课件 全国精品课程
好书下载!证券投资——格雷厄姆
证券投资资料
求证券投资行家指点指点!
银行保险证券这三只股各有什么区别呢?
求将来从事证券投资、金融行业所需书籍,敬请推荐。
清科观察:《2016银行保险证券信托PE投资报告》发布,传统金融机构入场PE格局生变
天鼎证券投资:比特币总市值突破1万亿美元是怎么回事?
上市银行保险证券公司1990-2022净利息收入利息支出股权性质国有控股STPT所属省份城市
上市银行保险证券公司1990-2022代理买卖证券净收入承销业务净收入手续费及佣金支出
栏目导航
经管文库
stata专版
行业分析报告
文献求助专区
数据交流中心
计量统计软件
热门文章
“木语者”袁宣华:芜湖是我的根!”
电力巡检无人机行业深度报告:智能电网时代 ...
整体微分几何初步 沈一兵
南京2025年度房地产市场分析报告
【24重磅,热点!】2008-2024上市公司异常审计 ...
【顶刊方法,24重磅!】2008-2024上市公司客户 ...
CDA数据分析师:商业数据分析体系构建的核心 ...
对扩散语言模型开启了一次深度思考
CDA数据分析脱产就业班于2025年12月08日开班 ...
Stata 最新外部指令(含Meta-Analysis及DAS ...
推荐文章
【必看】【本版版规,欢迎发悬赏贴求助】
26年寒假天津站|Gemini论文写作&数据分析 ...
2026JG学术冬训营:从Stata初高到Python机器 ...
关于如何利用文献的若干建议
关于学术研究和论文发表的一些建议
关于科研中如何学习基础知识的一些建议 (一 ...
一个自编的经济学建模小案例 --写给授课本科 ...
AI智能体赋能教学改革: 全国AI教育教学应用 ...
2025中国AIoT产业全景图谱报告-406页
关于文献求助的一些建议
说点什么
分享
微信
QQ空间
QQ
微博
扫码加好友,拉您进群
各岗位、行业、专业交流群