经管之家App
让优质教育人人可得
立即打开
全部版块
我的主页
›
论坛
›
提问 悬赏 求职 新闻 读书 功能一区
›
经管文库(原现金交易版)
CPA审计 - 考点大扫荡
楼主
yuling3780
245
0
收藏
2024-02-27
楼主本人整理并制作了CPA审计的考点学习手册。
根据近年来考试题目的权重,分别将教材章节归纳,整理出主要考点。
方便平时阅读加深记忆,考前回顾全书章节。
CPA审计 - 考点大扫荡(彩色)
大小:(76 Bytes)
只需: RMB 2元
马上下载
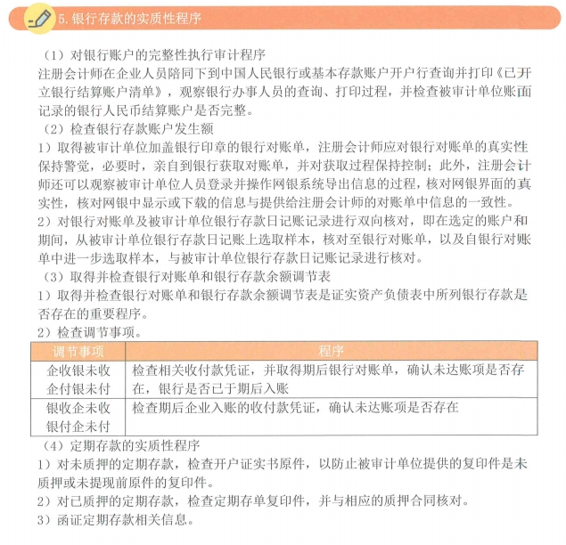
部分截图如下:
扫码加我 拉你入群
请注明:姓名-公司-职位
以便审核进群资格,未注明则拒绝
相关推荐
[原创]CPA审计考试涉及到的会计知识总结
2005年CPA审计从厚到薄
2008年CPA审计考试专题
[原创]请问哪位知道有关CPA审计的数据哪里可以找得到啊
最新CPA审计经典例题详细解析
CPA审计讲义哪里有下载的啊?
CPA审计讲义
CPA审计讲义
CPA审计考试题型有哪些?
西交CPA审计课程作业习题分享
栏目导航
经管文库(原现金交易版)
金融类
会计与财务管理
经管高考
学道会
财会类
热门文章
CDA数据分析师实战:方差分析与F检验的业务 ...
新宏观丨刺激消费治标不治本
Exact Method for Production Hub Location
【顶刊方法,24重磅!】2005-2024上市公司绿色 ...
现代数学译丛16马氏过程
2026年Stata初高级寒假班—AI赋能+原理+操作 ...
CDA数据分析师实战核心:假设检验的逻辑、方 ...
CDA数据分析脱产就业班于2025年12月08日开班 ...
现代数学译丛29整数分拆,(美)GeorgeE.And ...
新宏观丨扩大内需的最大障碍是什么?
推荐文章
26年寒假天津站|Gemini论文写作&数据分析 ...
2026JG学术冬训营:从Stata初高到Python机器 ...
关于如何利用文献的若干建议
关于学术研究和论文发表的一些建议
关于科研中如何学习基础知识的一些建议 (一 ...
一个自编的经济学建模小案例 --写给授课本科 ...
AI智能体赋能教学改革: 全国AI教育教学应用 ...
2025中国AIoT产业全景图谱报告-406页
关于文献求助的一些建议
几种免费下载文献的方法----我的文献应助经
说点什么
分享
微信
QQ空间
QQ
微博
扫码加好友,拉您进群
各岗位、行业、专业交流群