经管之家App
让优质教育人人可得
立即打开
全部版块
我的主页
›
论坛
›
计量经济学与统计论坛 五区
›
计量经济学与统计软件
›
Stata专版
平行趋势检验算通过吗
楼主
Farewell187
2268
13
收藏
2024-06-10
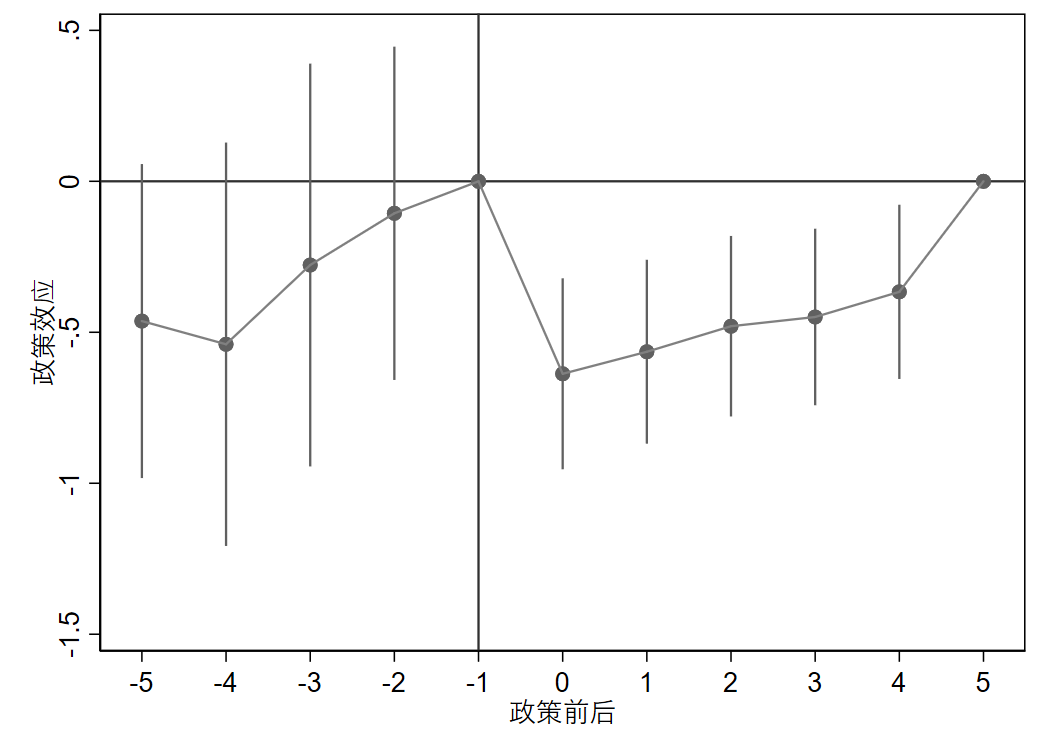
想请各位大佬帮我看看这个平行趋势检验结果算通过吗,-1期和第5期omit了。结果可以解释吗
扫码加我 拉你入群
请注明:姓名-公司-职位
以便审核进群资格,未注明则拒绝
全部回复
沙发
ameny
2024-6-10 11:09:46
算通过,政策前不显著异于0就行
扫码加我 拉你入群
请注明:姓名-公司-职位
以便审核进群资格,未注明则拒绝
藤椅
Farewell187
2024-6-10 11:32:43
ameny 发表于 2024-6-10 11:09
算通过,政策前不显著异于0就行
感谢您,我这个政策后系数差异较大不会被 问吗
扫码加我 拉你入群
请注明:姓名-公司-职位
以便审核进群资格,未注明则拒绝
板凳
fanggodie
2024-6-12 17:19:16
负一期删了试一下,有很多把这个作为基期
扫码加我 拉你入群
请注明:姓名-公司-职位
以便审核进群资格,未注明则拒绝
报纸
吕小花
2024-6-12 20:12:45
通过平行趋势没问题,而且动态效应看是政策效果逐渐减弱,如果符合你的理论预期或者逻辑这结果简直不要太好。
扫码加我 拉你入群
请注明:姓名-公司-职位
以便审核进群资格,未注明则拒绝
地板
Killua609
2024-6-12 22:53:59
算通过
扫码加我 拉你入群
请注明:姓名-公司-职位
以便审核进群资格,未注明则拒绝
点击查看更多内容…
7楼
HumphreyChen
2024-6-12 23:12:46
很理想的结果了
扫码加我 拉你入群
请注明:姓名-公司-职位
以便审核进群资格,未注明则拒绝
8楼
15803461482
2024-6-13 10:30:04
结果很好
扫码加我 拉你入群
请注明:姓名-公司-职位
以便审核进群资格,未注明则拒绝
9楼
young-依然
2024-6-13 10:38:35
结果很好,可以用
扫码加我 拉你入群
请注明:姓名-公司-职位
以便审核进群资格,未注明则拒绝
10楼
oliyiyi
2024-6-13 12:56:49
从图中来看,政策实施前(0点之前)的效应似乎有一定的波动,但总体趋势相对平稳,没有显著的上升或下降趋势。这个现象符合平行趋势假设的一部分,即在政策实施之前,效应变化是相对稳定的。
扫码加我 拉你入群
请注明:姓名-公司-职位
以便审核进群资格,未注明则拒绝
11楼
oliyiyi
2024-6-13 12:56:51
从图中来看,政策实施前(0点之前)的效应似乎有一定的波动,但总体趋势相对平稳,没有显著的上升或下降趋势。这个现象符合平行趋势假设的一部分,即在政策实施之前,效应变化是相对稳定的。
扫码加我 拉你入群
请注明:姓名-公司-职位
以便审核进群资格,未注明则拒绝
12楼
yirana
2024-6-15 20:04:28
把-1期删了试试
扫码加我 拉你入群
请注明:姓名-公司-职位
以便审核进群资格,未注明则拒绝
13楼
yifffffff
2024-6-15 21:02:53
感觉过了,drop掉前一期作为基期试试呢
扫码加我 拉你入群
请注明:姓名-公司-职位
以便审核进群资格,未注明则拒绝
14楼
镜花小鱼
2024-7-7 02:26:52
算通过的,政策前都不显著,政策后显著,政策效果正在减弱
扫码加我 拉你入群
请注明:姓名-公司-职位
以便审核进群资格,未注明则拒绝
相关推荐
MIT 数学视频
MIT,经济学与心理学,2004春季课程
MIT 管理本科课程
MIT投资学讲义
MIT经济系2011春季学期博弈论课程大纲(博士班课程)
被斯坦福和MIT争相录取的女孩
2010全球航空工业报告-MIT
mit讲义
美国空调巨头开利公司的采购战略-来自MIT的分析
Mit课程-如何创造颠覆式产品
栏目导航
Stata专版
爱问频道
经管文库(原现金交易版)
数据交流中心
论文版
企业文化
热门文章
告别熬夜头秃!3天论文特训,实现从“无从下 ...
一点写代码的心得:“你可别再重构了!”
杨威老师的股海捕鱼
助力高阶认证备考!CDA 三级新上线第一套官 ...
CDA数据分析脱产就业班于2025年12月08日开班 ...
2026价值投资者白皮书
《财经论丛》投稿与录用过程
英伟达CES+2026PPT:计算的炼金术PART1:物 ...
贾俊平《统计学》考点精讲+讲义
人工智能—历史、现状和未来
推荐文章
26年寒假天津站|Gemini论文写作&数据分析 ...
2026JG学术冬训营:从Stata初高到Python机器 ...
关于如何利用文献的若干建议
关于学术研究和论文发表的一些建议
关于科研中如何学习基础知识的一些建议 (一 ...
一个自编的经济学建模小案例 --写给授课本科 ...
AI智能体赋能教学改革: 全国AI教育教学应用 ...
2025中国AIoT产业全景图谱报告-406页
关于文献求助的一些建议
几种免费下载文献的方法----我的文献应助经
说点什么
分享
微信
QQ空间
QQ
微博
扫码加好友,拉您进群
各岗位、行业、专业交流群