全部版块 我的主页
论坛 提问 悬赏 求职 新闻 读书 功能一区 经管文库(原现金交易版)
552 0
2024-10-25
中国对各国出口复杂度Expy/各国双边出口复杂度/各国出口复杂度Expy2003-2023年【更新!最新!】

指标文字说明:Estimating the level of technological sophistication embodied in a country’s export portfolio gives an indication of that country’s economic development. PRODY is an outcome-based measure of sophistication: if a product is mostly produced by rich countries, then it is revealed to be a “rich,” or sophisticated, product. PRODY is calculated as a weighted average of per capita GDP of countries producing that product, with weights derived from revealed comparative advantage. The country’s expected GDP per capita, EXPY, is given by summing all the PRODY values for the products exported by the country, each weighted by the product’s share in total exports.出口复杂度估计了一个国家的出口组合所体现的技术成熟程度,可以表明该国的经济发展情况。PRODY是一种基于结果的复杂度衡量标准:如果一个产品主要由富裕国家生产,那么它就会被揭示为“富裕”或“复杂”的产品。PRODY是作为生产该产品的国家的人均GDP的加权平均数计算的,其权重来自所揭示的比较优势RCA。 EXPY 是通过将该国出口产品的所有 PRODY 值相加得出的,每个值都按产品在总出口中的份额加权。

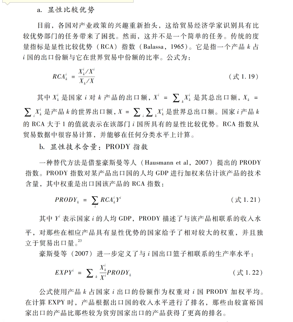
指标计算公式:
微信图片_20241025130759.png 微信图片_20241025131332.png 微信图片_20241025131334.png
国家层面的数据,不是行业或产品层面的!
数据是自己花了很长时间整理的,整理不易,请勿商业转播!!!有问题可以咨询我!!看到一定会回复的!
数据是自己花了很长时间整理的,整理不易,请勿商业转播!!!有问题可以咨询我!!看到一定会回复的!





二维码

扫码加我 拉你入群

请注明:姓名-公司-职位

以便审核进群资格,未注明则拒绝

栏目导航
热门文章
推荐文章

说点什么

分享

扫码加好友,拉您进群
各岗位、行业、专业交流群