全部版块 我的主页
论坛 提问 悬赏 求职 新闻 读书 功能一区 经管文库(原现金交易版)
663 1
2024-11-22
全国30个省份制造业出口技术复杂度数据2010-2023农副产品纺织业木材加工家具制造造纸及纸制品石油煤炭化工原料医药塑料橡胶非金属矿物黑色金属通用设备汽车制造铁路船舶电气机械其他制造业
不含西藏
excel表格里面包含了原始数据、计算过程、计算结果,另外包含参考文献

♥本数据为2010——2023年中国各省制造业出口技术复杂度。
♥本数据包括原始数据以及具体的计算过程,每一步都有表示出来。

包含的行业有:
农副产品        纺织业        木材加工        家具制造        造纸及纸制品        石油煤炭        化工原料        医药        塑料橡胶        非金属矿物        黑色金属        通用设备        汽车制造        铁路船舶        电气机械        其他制造业



13c7d8c81b0b3c99e88a61416e7c1f3.png


bce60f77092909a19aa25f9b33c742e.png

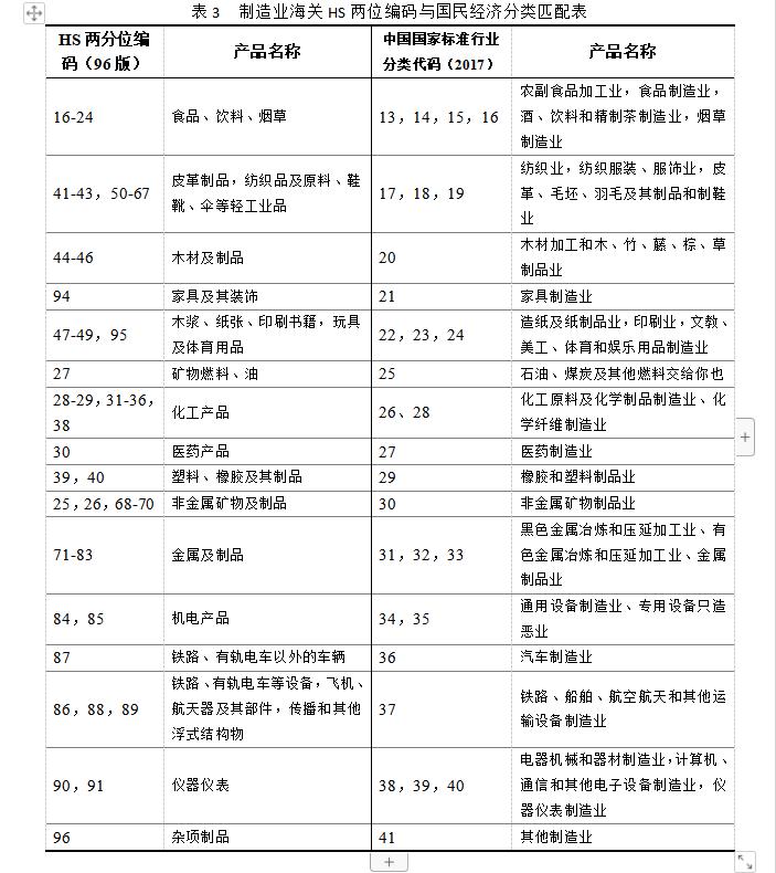
0bf2e280ebf0aef8e40f55eae493b4f.jpg 制造业海关分类代码与国民经济分类匹配.jpg


二维码

扫码加我 拉你入群

请注明:姓名-公司-职位

以便审核进群资格,未注明则拒绝

全部回复
2025-1-13 21:30:22
yusb 发表于 2024-11-22 10:16
全国30个省份制造业出口技术复杂度数据2010-2023农副产品纺织业木材加工家具制造造纸及纸制品石油煤炭化工原 ...
你好呀,想问下最后那张HS和国民经济分类匹配表,是引用哪里的呀~~
二维码

扫码加我 拉你入群

请注明:姓名-公司-职位

以便审核进群资格,未注明则拒绝

栏目导航
热门文章
推荐文章

说点什么

分享

扫码加好友,拉您进群
各岗位、行业、专业交流群