全部版块 我的主页
论坛 提问 悬赏 求职 新闻 读书 功能一区 经管文库(原现金交易版)
310 0
2025-05-19
注意:此数据是老师带领我们课题组一起弄的,数据内容均来源于官方,和官方内容保持一致!此外,我们课题组一直关注此类数据,并应用此类数据进行过多次研究,截至2025,该数据官方更新至2023年。目前网上有一些非常不负责任的人,号称有2024年数据的,官方都没更新,也不知道他的数是哪来的,估计连同他别的年份数据也都是不真实的,数据对于科研是非常重要的,大家一定注意甄别!我们的数据是课题组自用数据,已有成果产出,是经过验证的真实数据,大家可以放心使用!
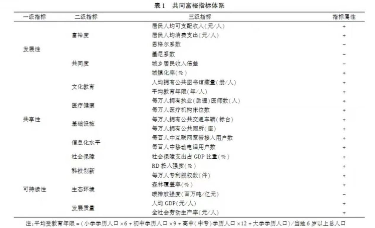
测算方式:参考C刊《软科学》韩亮亮老师的做法,本文从共同富裕内涵出发,在参考相关文献的基础上,结合省际层面数据可得性,从共同富裕的发展性、共享性和可持续性三方面构建出指标的共同富裕评价指标体系。 对于三级指标的选择,在把握共同富裕的核心指标基础上,为考虑避免指标相关性过高和遗漏重要指标,最终选择指标(下图)。 为避免主观赋权的弊端以及多指标数据重叠问题,本文选择使用熵值法对共同富裕评价指标进行赋权,得到各个省份的共同富裕发展指数

参考文献:韩亮亮,彭伊,孟庆娜.数字普惠金融、创业活跃度与共同富裕——基于我国省际面板数据的经验研究[J].软科学,2023,37(03):18-24.

具体指标如下:
①发展侧:
A.富裕度:
居民收入水平:居民人均可支配收入
居民消费水平:居民人均消费支出
经济发展水平:人均GDP
城镇居民恩格尔系数:城镇居民食品支出总额/城镇居民消费品支出总额
农村居民恩格尔系数:农村居民食品支出总额/农村居民消费品支出总额
B.共同度:
城乡居民收入差距:城镇居民人均可支配收入/农村居民人均可支配收入
城乡居民支出差距:城镇居民人均消费支出/农村居民人均消费支出
常住人口城镇化率:城镇人口/年末常住人口

②共享侧:
A.文化教育:
公共图书馆藏量:人均拥有公共图书馆藏量
平均教育年限:(小学学历人数*6+初中学历人数*9+高中和中专学历人数*12+大专及本科以上学历人数*16)/ 6岁以上人口总数
B.医疗服务:
医疗卫生水平:医疗卫生机构床位数
卫生技术人员:每万人拥有卫生技术人员数
C.公共服务:
地方财政公共服务支出占比:地方财政一般公共服务支出/GDP
公共交通发展水平:每万人拥有公共交通车辆
公共厕所发展水平:每万人拥有公共厕所
D.社会保障:
地方财政社会保障和就业支出占比:地方财政社会保障和就业支出/GDP
社会养老保险参保情况:城乡居民社会养老保险参保人数
失业率:城镇登记失业率
E.通讯设施:
互联网发展:互联网宽带接入用户
F.工资水平:
城镇人员就业工资水平:城镇单位就业人员平均工资

③可持续侧:
A.科技创新:
R&D经费投入强度:研究与试验发展(R&D)经费投入强度
专利发展水平:国内专利申请受理量
B.经济高质量
对外开放水平:经营单位所在地进出口总额/GDP
第三产业发展:第三产业增加值/GDP
C.生态环境
公园绿地水平:人均公园绿地面积
森林覆盖率:直接数据
D.财政投入
地方财政支出:地方财政支出/GDP

我们课题成员始终坚持求真务实的学术态度,不善用夸大的语言进行营销。参与本论坛的初衷在于搭建开放的学术交流平台,与各位同仁分享阶段性研究成果,共同进步。在此特别强调:我们坚决维护知识产权,所有资料严禁以任何形式进行转售。愿与大家共建良性学术生态,谨祝各位在探索真理的道路上收获丰硕成果!


附件列表
11.jpg

原图尺寸 89.34 KB

11.jpg

2023-2011年省级共同富裕数据.zip

大小:1.98 MB

只需: RMB 59 元  马上下载

二维码

扫码加我 拉你入群

请注明:姓名-公司-职位

以便审核进群资格,未注明则拒绝

相关推荐
栏目导航
热门文章
推荐文章

说点什么

分享

扫码加好友,拉您进群
各岗位、行业、专业交流群