经管之家App
让优质教育人人可得
立即打开
全部版块
我的主页
›
论坛
›
会计与财务管理论坛 七区
›
会计与财务管理
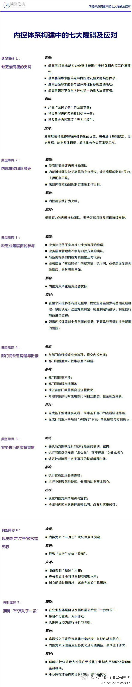
内控体系构建七大障碍及应对
楼主
shjncy
720
0
收藏
2013-04-28
扫码加我 拉你入群
请注明:姓名-公司-职位
以便审核进群资格,未注明则拒绝
相关推荐
On the Robustness of Unit Root Tests in the Presence of Double Unit Roots
论坛开张并诚招版主
庆祝论坛开张并诚招版主
有志于报考人大经济学院的同学朋友们看过来
庆祝论坛开张并诚招各分论坛版主
On the Robustness of Unit Root Tests in the Presence of Double Unit Roots
双单位根存在情况下单位根检验的稳健性研究
Local Power Functions of Tests for Double Unit Roots
周小川:调利率还需观察 息口盯住5%通胀率
栏目导航
会计与财务管理
学术道德监督
经管文库(原现金交易版)
金融学(理论版)
市场行情分析
经管高考
热门文章
告别熬夜头秃!3天论文特训,实现从“无从下 ...
一点写代码的心得:“你可别再重构了!”
助力高阶认证备考!CDA 三级新上线第一套官 ...
CDA数据分析脱产就业班于2025年12月08日开班 ...
如盈财女:1.15今日黄金、原油反弹拉高继续 ...
《财经论丛》投稿与录用过程
英伟达CES+2026PPT:计算的炼金术PART1:物 ...
人工智能—历史、现状和未来
贾俊平《统计学》考点精讲+讲义
全球高校名单数据
推荐文章
26年寒假天津站|Gemini论文写作&数据分析 ...
2026JG学术冬训营:从Stata初高到Python机器 ...
关于如何利用文献的若干建议
关于学术研究和论文发表的一些建议
关于科研中如何学习基础知识的一些建议 (一 ...
一个自编的经济学建模小案例 --写给授课本科 ...
AI智能体赋能教学改革: 全国AI教育教学应用 ...
2025中国AIoT产业全景图谱报告-406页
关于文献求助的一些建议
几种免费下载文献的方法----我的文献应助经
说点什么
分享
微信
QQ空间
QQ
微博
扫码加好友,拉您进群
各岗位、行业、专业交流群