经管之家App
让优质教育人人可得
立即打开
全部版块
我的主页
›
论坛
›
数据科学与人工智能
›
数据分析与数据科学
›
SPSS论坛
AMOS路径分析后,李克特量表中数值小影响弱的因素的标准化路径系数却很大
楼主
德吉格桑
6757
4
收藏
2014-06-30
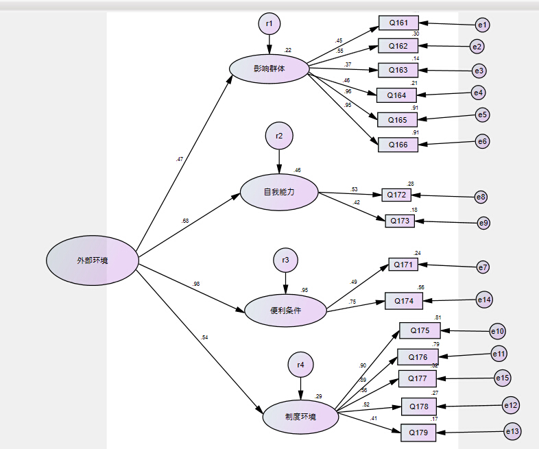
在AMOS 路径分析中,指标不达标,适配度低,根据M.I多次调整还是不行。输出的路径图和几个model fit 如下,请高人指点。论文想分析几个外部环境因素对公众参与行为的影响,李克特量表收集到的数据表明Q161、Q164得分高,影响大,但是路径系数却显示较小。另外,可以不用AMOS路径分析,只用SPSS做因子分析,能得出各影响因素对公众参与行为的影响的结果吗?因子分析是最后提取几个公共因子就结束了吗?
扫码加我 拉你入群
请注明:姓名-公司-职位
以便审核进群资格,未注明则拒绝
全部回复
沙发
德吉格桑
2014-6-30 20:52:25
有高手愿意帮忙解答的,还望多多指点!非常感谢!
扫码加我 拉你入群
请注明:姓名-公司-职位
以便审核进群资格,未注明则拒绝
藤椅
德吉格桑
2014-6-30 21:09:02
受访对象对于外部环境对参与行为的影响程度选择,量表中1表示基本无影响,5表示影响非常大
扫码加我 拉你入群
请注明:姓名-公司-职位
以便审核进群资格,未注明则拒绝
板凳
iAweomse
2017-8-18 19:39:38
想请教下,我的也是李克特5点量表,我从问卷星下载SAV文件,可以直接用AMOS打开吗?还是说,在用AMOS打开之前,需要对数据作处理?谢谢
扫码加我 拉你入群
请注明:姓名-公司-职位
以便审核进群资格,未注明则拒绝
报纸
小珂juan123
2019-4-2 08:48:44
想请教楼主,问题解决了吗,我做出来的路径系数也不显著,不知道什么原因
扫码加我 拉你入群
请注明:姓名-公司-职位
以便审核进群资格,未注明则拒绝
相关推荐
AMOS路径分析的问题
amos路径分析
AMOS路径分析遇到问题,请高手解答~~~
AMOS中未标准化路径系数应该怎么解释
AMOS标准化路径系数大于1的解决方案,供探讨。
急!!amos路径分析求助
求助~~AMOS路径分析的结果不显示
AMOS路径分析系数和P值的问题
AMOS路径分析不出结果,求大神指导!
AMOS方程中标准化路径系数为负值该如何解释
栏目导航
SPSS论坛
经管文库
stata专版
行业分析报告
文献求助专区
数据交流中心
热门文章
CDA数据分析师实战:方差分析与F检验的业务 ...
新宏观丨刺激消费治标不治本
Exact Method for Production Hub Location
【顶刊方法,24重磅!】2005-2024上市公司绿色 ...
现代数学译丛16马氏过程
2026年Stata初高级寒假班—AI赋能+原理+操作 ...
CDA数据分析师实战核心:假设检验的逻辑、方 ...
CDA数据分析脱产就业班于2025年12月08日开班 ...
现代数学译丛29整数分拆,(美)GeorgeE.And ...
新宏观丨扩大内需的最大障碍是什么?
推荐文章
26年寒假天津站|Gemini论文写作&数据分析 ...
2026JG学术冬训营:从Stata初高到Python机器 ...
关于如何利用文献的若干建议
关于学术研究和论文发表的一些建议
关于科研中如何学习基础知识的一些建议 (一 ...
一个自编的经济学建模小案例 --写给授课本科 ...
AI智能体赋能教学改革: 全国AI教育教学应用 ...
2025中国AIoT产业全景图谱报告-406页
关于文献求助的一些建议
几种免费下载文献的方法----我的文献应助经
说点什么
分享
微信
QQ空间
QQ
微博
扫码加好友,拉您进群
各岗位、行业、专业交流群