全部版块 我的主页
论坛 新商科论坛 四区(原工商管理论坛) 行业分析报告
1203 2
2017-05-04

3.jpg

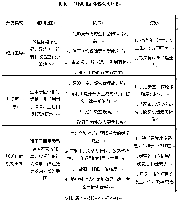
  中投顾问在《2017-2021年中国棚户区改造建设深度调研及建设模式分析报告》中介绍了棚户区改造建设中的三大主体:
  (一)政府主导
  政府在整个城中村改造中从立项、拆迁、安置、建设、监督、管理、协调等各个环节都发挥主导作用和重要推动作用的模式。政府在城中村改造中是发起者、组织者、管理者、推动者。在投资上,政府既可直接投资改造,也可借助开发商、民间市场力量投资改造。主要操作办法有政府包干式、政府选择企业代建式和政府回购式等。
  (二)开发商主导
  根据城市总体规划,由开发商独立承担拆迁安置、回迁房建设和商品房建设等。在改造过程中,政府一般不直接投入资金,而是利用市场之手,通过定原则、定规划、给政策,引入竞争机制,吸引房地产开发商进行城中村改造。在规划、用地、建设密度、建设规模、容积率、配套公用设施和市政基础设施建设上,政府必须合理引导和严格控制,以避免开发商为了追求经济利益做出损害居民和城市长久利益的举动。
  开发商主导的棚改建设的改造主体为房地产商(政府通过招拍挂等出让土地的方式予房地产商由其筹资开发)。棚户改造资金来源为房地产商,政府在财政上进行支持。改造方式为重建、改建与综合整治相结合。拆迁补偿为以货币补偿为主、产权置换为辅,具体标准由开发商与居民协定。
  (三)居民委员会主导
  政府在公用服务设施和市政基础设施的建设上给予优惠和提供协助,起着制定基本政策、出台优惠和扶持政策,积极引导的作用。引导居民委员会或居民自行筹资改造,完成拆迁、安置、回迁建设和商品房建设的全部工作。政府提倡按照谁出资、谁受益的原则,由居民自行改造开发,集体和个人出资为主,区财政拿出一部分配套资金,不允许房地产商介入。该模式的优势是充分发挥了居民的积极性,同时在资金上不依赖政府;其缺陷在于在实际操作过程中,由于居民委会缺乏开发建设的经验,往往会降低物质空间的改造品质并导致中途失败。

2.jpg
二维码

扫码加我 拉你入群

请注明:姓名-公司-职位

以便审核进群资格,未注明则拒绝

全部回复
2020-1-29 17:24:59
谢谢分享!!!
二维码

扫码加我 拉你入群

请注明:姓名-公司-职位

以便审核进群资格,未注明则拒绝

2020-1-29 17:25:20
谢谢分享!!!
二维码

扫码加我 拉你入群

请注明:姓名-公司-职位

以便审核进群资格,未注明则拒绝

相关推荐
栏目导航
热门文章
推荐文章

说点什么

分享

扫码加好友,拉您进群
各岗位、行业、专业交流群