经管之家App
让优质教育人人可得
立即打开
全部版块
我的主页
›
论坛
›
金融投资论坛 六区
›
金融实务版
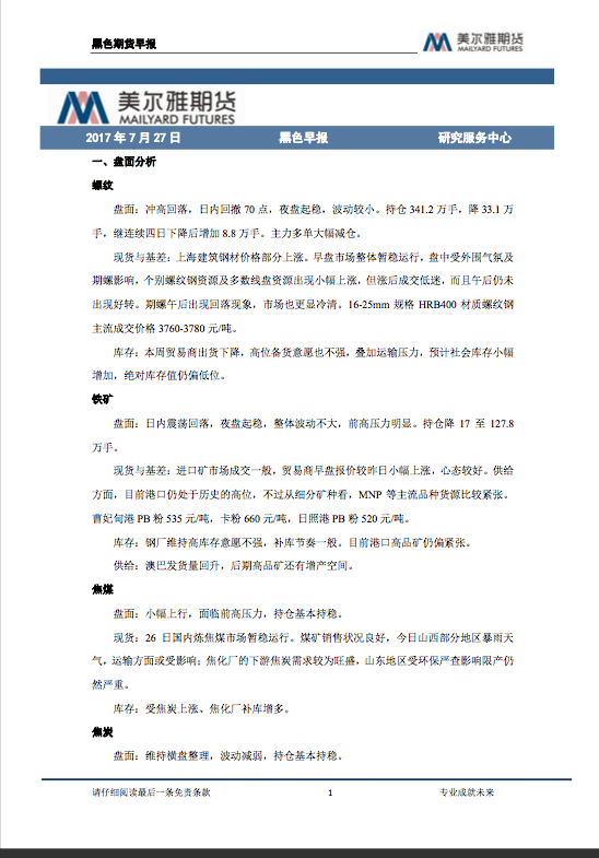
【独家发布】【2017-07-27】美尔雅期货-黑色期货早报
楼主
Timpani_Jiang
717
0
收藏
2017-07-27
20170727-美尔雅期货-美尔雅期货黑色期货早报(2017-07-27).pdf
大小:(316.54 KB)
只需: 3 个论坛币
马上下载
扫码加我 拉你入群
请注明:姓名-公司-职位
以便审核进群资格,未注明则拒绝
相关推荐
杨闻孙与美尔雅的不解之缘
美尔雅期货_2012年塑料产业大会会议纪要
美尔雅期货经纪有限公司2014年校园招聘
美尔雅期货锌年报:2019年锌市展望,高价大势已去(2018-12-19)
20210401-美尔雅期货-豆粕月报_美豆面积报告利多_豆粕价格中枢抬升_19页
20210401-美尔雅期货-锌月报_国内迎来库存拐点_锌价区间宽幅震荡_18页_1mb
20210406-美尔雅期货-贵金属周报_乐观经济预期打压避险_金价探底回升V型反转_27页
20210419-美尔雅期货-铜周报_库存拐点仍有待确认_铜价重回震荡区间_26页
煤焦月度报告:基本面虽有弱化,但宏观提振信心,11月对双焦保
美尔雅期货反洗钱内控制度
栏目导航
金融实务版
经管文库(原现金交易版)
情感交友
宏观经济学
CPA注册会计师及其他财会考证
经管高考
热门文章
CDA数据分析脱产就业班于2026年3月7日开班! ...
GeoSaaS永久会员版
2025年企业数字化转型指数报告
低空应用商业模式发展分析报告(2026)
天堂的证据(〔美〕埃本·亚历山大)
芜湖造船厂为我国高端船舶制造自主创新再添 ...
芜宣机场,增长740%!
Wu吴jun军 元yuan智zhi慧hui
表格结构数据特征与CDA数据分析师:精准适配 ...
CDA 认证考试大纲 2025 重磅更新:一二级考 ...
推荐文章
2026JG学术冬训营:从Stata初高到Python机器 ...
【必看】【本版版规,欢迎发悬赏贴求助】
【新课】26年3月|Gemini辅助论文写作与数据 ...
关于如何利用文献的若干建议
关于学术研究和论文发表的一些建议
关于科研中如何学习基础知识的一些建议 (一 ...
一个自编的经济学建模小案例 --写给授课本科 ...
AI智能体赋能教学改革: 全国AI教育教学应用 ...
2025中国AIoT产业全景图谱报告-406页
关于文献求助的一些建议
说点什么
分享
微信
QQ空间
QQ
微博
扫码加好友,拉您进群
各岗位、行业、专业交流群