全部版块 我的主页
论坛 金融投资论坛 六区 金融实务版 投行专版
2019-6-27 08:52:48
随着核查的要求越来越宽泛越来越深入,工作底稿的数量已经远远超出我们的想象,现在有的复杂的项目工作底稿竟然已经超过1000册。
二维码

扫码加我 拉你入群

请注明:姓名-公司-职位

以便审核进群资格,未注明则拒绝

2019-7-1 11:15:15
需要明确一个基本的观点,工作底稿是项目组的工作底稿,不是发行人的工作底稿。
二维码

扫码加我 拉你入群

请注明:姓名-公司-职位

以便审核进群资格,未注明则拒绝

2019-7-6 22:21:40
IPO2.0版本已经更新了,,先是更新的律师部分。访谈会议记要等。。。可以搜索金融百宝书,到知识星球去看哦
二维码

扫码加我 拉你入群

请注明:姓名-公司-职位

以便审核进群资格,未注明则拒绝

2019-7-10 23:02:56
wind1976 发表于 2019-7-6 22:21
IPO2.0版本已经更新了,,先是更新的律师部分。访谈会议记要等。。。可以搜索金融百宝书,到知识星球去看哦
顶一下
二维码

扫码加我 拉你入群

请注明:姓名-公司-职位

以便审核进群资格,未注明则拒绝

2019-7-22 12:39:43
对上市公司检查的内容包括
1. 独立性问题、2. “三会”运作规范问题、3. 内部控制方面、4. 财务方面
二维码

扫码加我 拉你入群

请注明:姓名-公司-职位

以便审核进群资格,未注明则拒绝

2019-7-24 22:16:10
自己顶,支持一下下了
二维码

扫码加我 拉你入群

请注明:姓名-公司-职位

以便审核进群资格,未注明则拒绝

2019-8-1 23:11:00
顶起来,支持楼主啦
二维码

扫码加我 拉你入群

请注明:姓名-公司-职位

以便审核进群资格,未注明则拒绝

2019-8-11 11:05:37
ABS项目工作底稿
A股并购重组财务顾问工作底稿
二维码

扫码加我 拉你入群

请注明:姓名-公司-职位

以便审核进群资格,未注明则拒绝

2019-8-19 14:38:10
尽职调查底稿也只是他的一部份
二维码

扫码加我 拉你入群

请注明:姓名-公司-职位

以便审核进群资格,未注明则拒绝

2019-8-21 10:42:44
支持!
二维码

扫码加我 拉你入群

请注明:姓名-公司-职位

以便审核进群资格,未注明则拒绝

2019-8-25 23:10:09
支持!
二维码

扫码加我 拉你入群

请注明:姓名-公司-职位

以便审核进群资格,未注明则拒绝

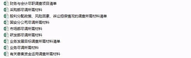
2019-8-25 23:13:50
4.jpg
3.jpg
2.jpg
1.jpg
二维码

扫码加我 拉你入群

请注明:姓名-公司-职位

以便审核进群资格,未注明则拒绝

2019-8-25 23:14:33
1.jpg
二维码

扫码加我 拉你入群

请注明:姓名-公司-职位

以便审核进群资格,未注明则拒绝

2019-8-29 09:12:57
工作底稿重在留痕
二维码

扫码加我 拉你入群

请注明:姓名-公司-职位

以便审核进群资格,未注明则拒绝

2019-9-4 21:18:49
核查                                            
二维码

扫码加我 拉你入群

请注明:姓名-公司-职位

以便审核进群资格,未注明则拒绝

2019-11-14 13:06:04
[img][/img]
附件列表
1.jpg

原图尺寸 72.88 KB

1.jpg

2.jpg

原图尺寸 17.43 KB

2.jpg

二维码

扫码加我 拉你入群

请注明:姓名-公司-职位

以便审核进群资格,未注明则拒绝

2019-12-13 14:37:36
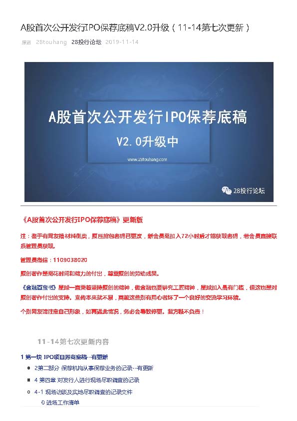
-证监会现场核查工作底稿——A股首次公开发行IPO保荐底稿
二维码

扫码加我 拉你入群

请注明:姓名-公司-职位

以便审核进群资格,未注明则拒绝

2019-12-13 14:38:32
请问哪里可以下载模板?
证监会现场核查工作底稿——A股首次公开发行IPO保荐底稿
二维码

扫码加我 拉你入群

请注明:姓名-公司-职位

以便审核进群资格,未注明则拒绝

2019-12-16 14:15:10
smile_done 发表于 2019-12-13 14:38
请问哪里可以下载模板?
证监会现场核查工作底稿——A股首次公开发行IPO保荐底稿
整个全套的下载,搜索金融百宝书,知识星球。。。。。。
二维码

扫码加我 拉你入群

请注明:姓名-公司-职位

以便审核进群资格,未注明则拒绝

2019-12-16 14:15:41
在知识星球里下哦
二维码

扫码加我 拉你入群

请注明:姓名-公司-职位

以便审核进群资格,未注明则拒绝

2019-12-16 14:16:08
搜索 【】 金融百宝书
二维码

扫码加我 拉你入群

请注明:姓名-公司-职位

以便审核进群资格,未注明则拒绝

2019-12-17 02:06:56
楼主如何才能获得你分享的资料啊?
二维码

扫码加我 拉你入群

请注明:姓名-公司-职位

以便审核进群资格,未注明则拒绝

2019-12-17 19:49:04
新安客 发表于 2019-12-17 02:06
楼主如何才能获得你分享的资料啊?
请看上一条回复,,,,搜索知识星球的金融百宝书
二维码

扫码加我 拉你入群

请注明:姓名-公司-职位

以便审核进群资格,未注明则拒绝

2019-12-22 16:11:31
楼主请问如何分享。。。。。。怎么获利全套
二维码

扫码加我 拉你入群

请注明:姓名-公司-职位

以便审核进群资格,未注明则拒绝

2019-12-22 16:14:51
有什么途径可以获取吗
二维码

扫码加我 拉你入群

请注明:姓名-公司-职位

以便审核进群资格,未注明则拒绝

2019-12-29 20:15:48
投行先锋789 发表于 2019-12-22 16:14
有什么途径可以获取吗
贴子里有回复,如何获取
二维码

扫码加我 拉你入群

请注明:姓名-公司-职位

以便审核进群资格,未注明则拒绝

2020-3-1 21:41:14
二维码

扫码加我 拉你入群

请注明:姓名-公司-职位

以便审核进群资格,未注明则拒绝

2020-5-30 18:08:23
wind1976 发表于 2020-3-1 21:41
A股首次公开发行IPO保荐底稿V2.0升级(11-14第七次更新)
底稿进行中
二维码

扫码加我 拉你入群

请注明:姓名-公司-职位

以便审核进群资格,未注明则拒绝

2020-7-11 17:14:05
最近在上项目,都没时间来更新了
二维码

扫码加我 拉你入群

请注明:姓名-公司-职位

以便审核进群资格,未注明则拒绝

2020-10-13 16:18:27
谢谢~~~~
二维码

扫码加我 拉你入群

请注明:姓名-公司-职位

以便审核进群资格,未注明则拒绝

栏目导航
热门文章
推荐文章

说点什么

分享

扫码加好友,拉您进群
各岗位、行业、专业交流群