全部版块 我的主页
论坛 新商科论坛 四区(原工商管理论坛) 商学院 创新与战略管理
5485 0
2018-10-14

《孙子兵法》第十三篇《用间》的主要原则(1)

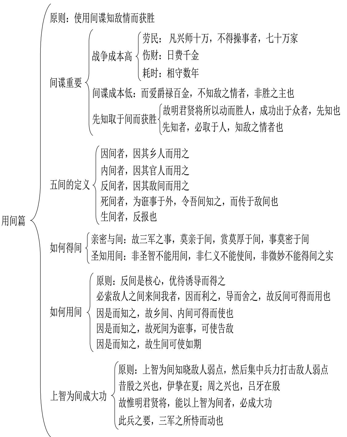
《用间》篇是《孙子兵法》的第十三篇,主要论述了间谍的重要性和间谍的使用。全篇分为五章。第一章讲间谍的重要性。第二章讲五种间谍的定义。第三章讲如何得间。第四章讲如何用间和反间的重要性。第五章讲上智为间成大功(如图1所示)。

1.jpg

1 《用间》篇的主要原则

第一章讲间谍的重要性。

【原文】孙子曰:凡兴师十万,出征千里,百姓之费,公家之奉,日费千金;内外骚动,怠于道路,不得操事者,七十万家。相守数年,以争一日之胜,而爱爵禄百金,不知敌之情者,不仁之至也,非人之将也,非主之佐也,非胜之主也。故明君贤将,所以动而胜人,成功出于众者,先知也。先知者,不可取于鬼神,不可象于事,不可验于度,必取于人,知敌之情者也。

【译文】孙子说:凡兴兵十万,千里征战,百姓的耗费,国家的开支,每天要花费千金,全国上下动荡不安,民众服徭役,疲惫于道路,不能从事耕作的有七十万家。战争双方相持数年,是为了胜于一旦,如果吝啬爵禄和金钱不重用间谍,以致不能了解敌人情况而遭受失败,那就太“不仁”了。这样的将帅,不是军队的好将帅,不是国君的好助手;这样的国君,不是能打胜仗的好国君。英明的国君,良好的将帅,之所以一出兵就能战胜敌人,成功地超出众人之上的,其重要原因,在于他事先了解敌情。而要事先了解敌情,不可用迷信鬼神和占卜等方法去取得,不可用过去相似的事情作类比也不可用观察日月星辰运行位置去验证,一定要从了解敌情的人那里去获得。

【详解】战争成本高,孙子从三个方面进行了论述,战争劳民,除了士兵十万,为士兵提供补给还需要七十万人,这些人都不能正常的生活,要为战争奔波;战争费钱,每一日就需要千金;战争耗时,相守数年才决战。所以战争不仅劳民、伤财,还费时。使用间接可以获得敌人情报而获胜,而间谍只需要每日百金,比战争成本小很多,是非常合算的买卖(如图2所示)。

2.jpg

2 间谍重要

美国有包括中央情报局(CIA)、国家安全局(NSA)和联邦调查局(FBI)等17个情报机构,每年预算费用惊人。爱德华·斯诺登向《华盛顿邮报》披露的机密文件显示,2013年的情报系统预算额达526亿美元。据俄罗斯塔斯社报道,美国情报官员要求美国国会在2019财政年度开展599亿美元的活动。相比战争几万亿美元的损失来说,间谍费用则数额较小了。

朝鲜战争前夕,兰德公司欲以200万美元向美国国防部转让“中国将出兵朝鲜”的战争预测报告时,美国军界却傲慢地回绝了。战争失败后,国防部为了检讨在朝鲜战争中的决策失误,不惜以200万美元的重金向兰德公司买回已经过时的预测报告书,美国在朝鲜战争中损失高达3410亿美元,以及牺牲了成千下万的美国军人的生命。相比之下,200万的情报费用不到战争损失的千分之一。

第二章讲五种间谍的定义。

【原文】故用间有五:有因间,有内间,有反间,有死间,有生间。五间俱起,莫知其道,是谓神纪,人君之宝也。因间者,因其乡人而用之。内间者,因其官人而用之。反间者,因其敌间而用之。死间者,为诳事于外,令吾间知之,而传于敌间也。生间者,反报也。

【译文】使用间谍有五种:有因间,有内间,有反间,有死间,有生间。五种间谍同时都使用起来,便敌人莫测高深而无从应付,这是神妙的道理,是国君制胜敌人的法宝。所谓因间,是指利用敌国乡里的普通人做间谍。所谓内间,是指收买敌国的官吏做间谍。所谓反间,是指收买或利用敌方派来的间谍为我效力。所谓死间,是指故意散布虚假情况,让我方间谍知道而传给敌方,敌人上当后往往将其处死。所谓生间,是指派往敌方侦察后能活着回报敌情的。

【详解】间谍有五种,分别是因间、内间、反间、死间和生间,每一种间谍的定义不同(如图3所示)。

3.jpg

3 五间的定义

因间是敌国的乡人,这种间谍不像外国间谍那么容易引人注意,所以隐蔽性比外来间谍要好。内间是收买敌国的官吏,这些人在敌国的领导体系内,能获得更深入的情报。反间是敌人派来的间谍,这种间谍得到了敌人的信任,了解敌人的弱点。死间是我方间谍将假消息传给敌方,让敌人上当,敌人一旦发现会把他处死。生间是能活着回来报信的。

内间川岛芳子

日本间谍川岛芳子,是末代皇室满清肃亲王爱新觉罗·善耆的第14位公主,从小被送给日本人做养女。因为她的国籍是中国,并且是满清的格格,末代皇帝宣统的侄女。她利用自己的身份给日本人做间谍,所以是内间。

1912年清朝灭亡,善耆欲借日本之力复国,将女儿显玗送给川岛浪速做养女。显玗从此更名川岛芳子,被送往日本接受军国主义教育,成年后返回中国,长期为日本做间谍(如图4所示)。

4.jpg

4 川岛芳子

川岛芳子的间谍生涯里,为日本立下了两件大功:一是炸死张作霖。当时,奉系军阀张作霖是日本关东军在东北的最大障碍,于是关东军决定实施暗杀,为此就必须要搞清楚张作霖出行的规律。川岛芳子以色相套牢了张学良的侍从副官郑某,从他嘴里刺探出张作霖乘返回辽宁的具体路线和日程安排。1928年6月4日凌晨5点左右,“东北王”张作霖在皇姑屯粉身碎骨,史称“皇姑屯事件”。

二是谋划“一·二八”事变。1932年1月18日晚,川岛芳子安排了几个日本僧人到上海三友实业社门前挑衅,然后又唆使数十名中国职工袭击了日本僧侣,导致其中一人受重伤而死。这就是“一·二八”事变的导火索——“日本僧人事件”。事件发生后,田中隆吉又委派宪兵大尉煽动日本侨民的情绪,导致千余名日侨在上海集会和游行示威,并袭击华人商店,纵火焚烧了三友实业社,要求日本海军陆战队出面干涉,引发了民间混战。与此同时,川岛芳子潜伏在孙中山之子孙科的身边做私人秘书,并从他嘴里套出了“蒋介石下野”的消息。她又以记者身份从蔡廷锴那里摸清了十九路军坚决抗战的意向,用情报密告东京,日本政府根据情报,以保护侨民为借口,决定侵犯上海。就这样,震惊中外的“一·二八”事变爆发了。一触即发的状态最终导致了中日战争。

在皇姑屯事件中,成功炸死张作霖;在上海兴风作浪,煽动起“一•二八”事变;成功将婉容偷运到大连,协助伪满洲国建国。“九•一八事变”等秘密军事和政治活动背后都有川岛芳子的影子。川岛芳子被日本军称赞为“可抵一个精锐的装甲师团”。1948年3月25日,国民党政府对川岛芳子执行枪决。

商业上也有间谍,2009年的“力拓间谍门”事件,胡士泰、王勇、葛民强、刘才魁四名力拓员工作为力拓的生间,窃取中国钢企情报,使中国钢企损失数十亿元人民币。

在管理学上,诺贝尔经济学奖获得者赫尔伯特•西蒙说:“管理就是决策”。他也是诺贝尔经济学奖获得者中惟一的一名管理学家。而决策的基础就是情报。决策的制定包括四个主要阶段:1)收集情报;2)列出可行方案;3)择优选择方案;4)对选择的方案和实施进行评价(如图5所示)。

5.jpg

5 决策制定的四个阶段

第三章讲如何得间。

【原文】故三军之事,莫亲于间,赏莫厚于间,事莫密于间。非圣智不能用间,非仁义不能使间,非微妙不能得间之实。微哉!微哉!无所不用间也。间事未发,而先闻者,间与所告者皆死。

【译文】所以军队人事中,没有比间谍再亲信的,奖赏没有比间谍更优厚的,事情没有比用间更机密的。不是才智过人的将帅不能使用间谍;不是仁慈慷慨的将帅也不能使用间谍;不是用心精细、手段巧妙的将帅不能取得间谍的真实情报。微妙啊!微妙啊!真是无处不可使用问谍呀!用间的计谋尚未施行,就被泄露出去,间谍和知道机密的人都要处死。

【详解】如何才能得到间谍,让间谍为我所用呢?答案是亲密与间,与间谍亲密,给予金钱重赏,情感上亲近拉拢,思想上诱导,全方位的拉拢。但是即使得到了间谍,也不一定能把间谍用好,就好像你有一把好枪,但是你不会用。孙子说圣智和仁义才能用间,精细和巧妙的手段才能得到真实情报,这里边的智和仁就是《始计》篇“将者,智、信、仁、勇、严也”中的两个要素(如图6所示)。

6.jpg

6 如何得间

巧妇难为无米之炊,做一桌好菜需要两个要素:好的材料和好的手艺。间谍就是材料,而具备智和仁等条件的将领就是有了一门使用间谍的好手艺。间谍的工作都是秘密的工作,一旦有人泄密,为了防止扩大影响,需要处死间谍和告密者以防后患,所以很多间谍身份暴露之后,面临的都是死亡。

第四章讲如何用间和反间的重要性。

【原文】凡军之所欲击,城之所欲攻,人之所欲杀,必先知其守将,左右,谒者,门者,舍人之姓名,令吾间必索知之。必索敌人之间来间我者,因而利之,导而舍之,故反间可得而用也。因是而知之,故乡间、内间可得而使也;因是而知之,故死间为诳事,可使告敌。因是而知之,故生间可使如期。五间之事,主必知之,知之必在于反间,故反间不可不厚也。

【译文】凡是要攻击的敌方军队,要攻的敌人城邑,要斩杀的敌方人员,必须预先了解那些守城将帅、左右亲信、掌管传达、通报的官员、负责守门的官吏以及门客幕僚的姓名,命令我方间谍一定要侦察清楚。必须搜索出敌方派来侦察我方的间谍,以便依据情况进行重金收买、优礼款待,要经过诱导交给任务,然后放他回去,这样,反间就可以为我所用了。从反间那里得知敌人情况之后,所以乡间、内间就可得以使用了。因从反间那里得知敌人情况,所以散布给死间的虚假情况就可以传给敌人。因从反间那里得知敌人情况,所以生间就可遵照预定的期限,回来报告敌情。五种间谍使用之事,国君都必须懂得,其中的关键在于会用反间。所以,对反间不可不给予优厚的待遇。

【详解】当要进攻敌人军队和城池时,需要了解敌人的情况,包括守将、亲信等各种人的情况,了解他们的情况才能找到敌人的弱点。比如在《九变》篇中,将有必死、必生、忿速、廉洁和爱民这五危,这五危会导致失败。那么如果我方要进攻敌军的将领有这五危的一种,我们就可以利用,想法使敌人暴露这个弱点,然后进行打击。而在《地形》中还有走、弛、陷、崩、乱和北这六败,如果敌人有这方面弱点也可以利用。对于敌人守将周围的人,他们更了解守将的行踪和弱点等,可以通过我方间谍获取这方面情报,然后加以利用。比如“皇姑屯事件”中,日本人想要暗杀张作霖,就需要知道张作霖的行踪。川岛芳子从张学良的侍从副官郑某那获得了张作霖的准确行踪,一次性炸死了张作霖。而如果这个行踪不准确没有炸死张作霖,那么张作霖肯定会更加阻碍日本人占领东北(如图7所示)。

7.jpg

7 如何用间

在五种间谍中,因为反间原是敌人的间谍,最了解敌人的情况,使得敌人的间谍为我所用,是间谍中最重要的。军事学的核心原则是集中力量打击敌人弱点,集中力量并不困难,困难的是不知道敌人的弱点在哪,而敌间则是知道敌人弱点的人,所以使敌间为我所用是军事中非常重要的事情。对于敌间,要想方设法找到,比如做一个陷阱把假情报传出去让反间上当。找到反间之后不仅要在物质上给予优厚待遇,还要对其进行思想诱导,让其为我所用。反间是情报的核心,有了反间的配合,其他间谍的工作则事半功倍。

最近震惊世界的间谍事件,其主角是美国人斯诺登,也可以看成是俄罗斯的反间。爱德华·斯诺登曾是美国中央情报局(CIA)技术分析员,后供职于国防项目承包商博思艾伦咨询公司,也就是美国的间谍。据斯诺登爆料,美国政府以国家安全之名,对公众的电话、电邮、短信等信息进行监控,监控范围波及世界各地,甚至德国总理默克尔约闺蜜看音乐会都会呈报到奥巴马的办公桌上;美政府让公众隐私无所遁形。斯诺登和他供职的美国国家安全局正是这一切的操纵者,他自爆参与“棱镜”、“星风”、“五只眼”等一系列计划,他把美国政府的丑陋、对民众隐私权的践踏展现给全世界。他敢于背叛最强势的美国情报机构,被全球追杀,逃亡俄罗斯,俄罗斯给予了其保护。因为美俄的竞争关系,斯诺登原是美国间谍,曝光美国情报,就成了俄罗斯的反间。

哈罗德·金·菲尔比是苏联特工,是世界间谍史上最著名、最成功的间谍之一。菲尔比是苏联的反间。菲尔比是英国人,早期就信仰共产主义,1934年在维也纳进入苏联情报机关成为情报员。1940年,他打入了英国秘密情报局,在该局步步高升,最终成为英国情报机关的一名高级要员。他利用职务上的便利条件,为苏联提供了大量重要情报,成绩卓著。1963年,他由于身份暴露出逃苏联。为表彰他的事迹,苏联政府给他很高荣誉,授予他“红旗勋章”。英国则举国骂他是“英奸”。



附件列表
5.jpg

原图尺寸 37.67 KB

5.jpg

二维码

扫码加我 拉你入群

请注明:姓名-公司-职位

以便审核进群资格,未注明则拒绝

相关推荐
栏目导航
热门文章
推荐文章

说点什么

分享

扫码加好友,拉您进群
各岗位、行业、专业交流群