全部版块 我的主页
论坛 提问 悬赏 求职 新闻 读书 功能一区 经管类求职与招聘
979 0
2018-12-21

微信图片_20181219202304.jpg

近日,网络上一个名叫「高校招聘辅导员都要博士了」的热帖引起了广泛关注。其实,近年来包括辅导员在内的众多「非教学科研岗」招聘博士研究生的现象十分常见。


其中背景值得关注:一是目前正处在事业单位改革的关键期,高校编制被大量收回和压缩,珍贵的编制指标一般会优先分配给教学科研岗;二来研究生教育的持续扩招,使得硕士学历越来越「不值钱」。正是在这两大背景下,一些高校大幅提高行政教辅岗进人标准:除传统的专任教师以博士为主外,教辅岗同样试行这一学历标准,主要涉及辅导员、管理岗及其他专业技术岗,如图书馆、档案馆、实验中心等。


当然,目前博士人员入校后与以往还是略有一些不同:①尽管名义上工作内容并没有与以往有大不同,但一些高校会给这部分人加戴博士后或专制科研岗的帽子,待考核合格后择优转为专任教师;②辅导员情况较为特殊,教育部明文规定高校专职辅导员身份:既是教师又是管理人员,因此众多高校是鼓励辅导员读博深造的,为此教育部还专门开辟了《高校辅导员在职攻读博士学位专项计划》。因此,大众并不了解的一个事实是:很早就有高校招聘应届博士担任辅导员岗位了,只是近两年这种趋势愈加明显。


据察言观数不完全统计,自2016年以来,至少有33所高校的非教学科研岗仅招聘博士,而博士优先的情况更加数不胜数。相关典型案例如下:


1


专门开辟行政管理岗博士进人指标

如郑州大学:

郑大.jpg


2


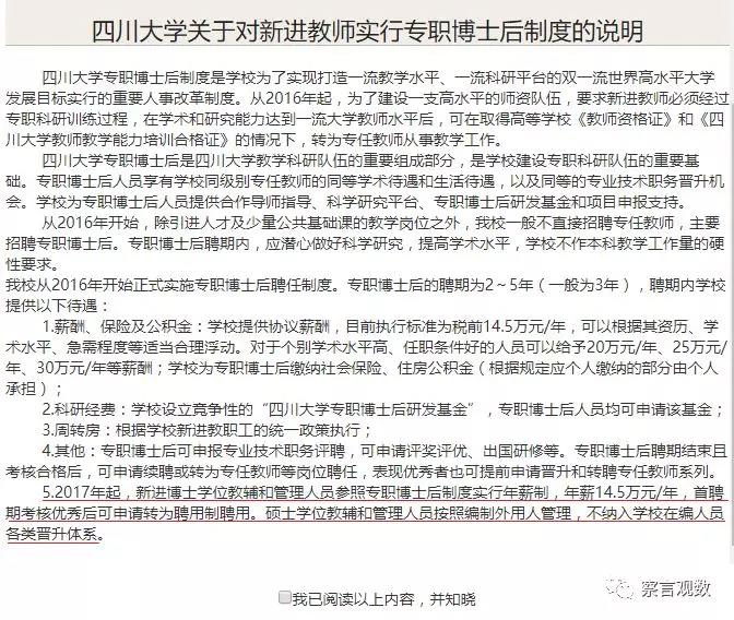
行政教辅博士预聘制

四川大学前几年就采取了岗位全员博士预聘制,除医疗健康岗等特殊岗位外,其余教辅岗进人最低标准均为博士研究生,且首聘期考核合格后才予以正式转编。

川大.jpg



3


在编教辅岗博士起点


西北工业大学从2017年起绝大部分的事业编教辅岗招聘门槛为博士,包括实验中心等,以下仅为部分岗位截图:

西北.jpg


除211高校外,一些普通高校行政教辅亦会招聘博士研究生。


4


设置「教辅关键岗」指标


如河南理工大学针对校内一些重要的教辅岗会要求博士学历:

河南.jpg


5


采用「双轨制」


如西安外国语大学针对同一个部门的相似岗位采取博士给予事业编制,硕士为人事代理形式


西安2.jpg


西安.jpg


由于此类数据较多,以上仅选取一些有代表性的案例。如您希望获取全部数据从事科学研究,欢迎在后台联系我们。


总之,从我们内部掌握的各高校拟聘人员数据来看,未来各个高校在编行政教辅岗进人条件会继续水涨船高,越来越多的“博士优先”或“仅招聘博士”的情况会十分常见,而硕士在高校中多以人事代理、人才派遣、预聘制或员额制等长聘制用工方式为主。


现实来看,目前仍有少数高校的教学科研岗仍存在录用硕士情况,如艺术类、体育类、工程类或偏远地区院校等。可以预见,未来这些岗位将全面普及博士学历。但即使是博士毕业生也不能掉以轻心,目前来看:越来越多的高校采取「非升即走」这一“特殊的校聘”用工方式,唯有聘期考核合格后才能予以正式留校转编,我们将在下期对国内「非升即走」或「非达标即走」的情况做一个系统梳理,敬请关注


原文链接 https://mp.weixin.qq.com/s/fyaXxZI0jD4UClDKdATkWg

http://baijiahao.baidu.com/builder/preview/s?id=1620428363933178552

https://zhuanlan.zhihu.com/p/52928584


二维码

扫码加我 拉你入群

请注明:姓名-公司-职位

以便审核进群资格,未注明则拒绝

相关推荐
栏目导航
热门文章
推荐文章

说点什么

分享

扫码加好友,拉您进群
各岗位、行业、专业交流群