全部版块 我的主页
论坛 金融投资论坛 六区 金融实务版 投行专版
6280 0
2019-06-28

上市公司在实务中,经常会对某些具体事项是否需要报备内幕信息知情人、是否需要制作重大事项进程备忘录、是否需要制作内幕信息知情人股票买卖情况的自查报告等问题拿捏不准。小编针对沪深两交易所四大板块需要报备内幕信息知情人、制作重大事项进程备忘录以及自查报告的事项做了分类汇总,以供读者查阅。


01

内幕信息与内幕信息知情人


1. 什么是内幕信息?

根据《关于上市公司建立内幕信息知情人登记管理制度的规定》第三条“本规定所称内幕信息,是指根据《证券法》第七十五条规定,涉及上市公司的经营、财务或者对公司证券及其衍生品种交易价格有重大影响的尚未公开的信息。”


根据《证券法》第六十七条、第七十五条,以下事项属于内幕信息

(1)公司的经营方针和经营范围的重大变化;

(2)公司的重大投资行为和重大的购置财产的决定;

(3)公司订立重要合同,可能对公司的资产、负债、权益和经营成果产生重要影响;

(4)公司发生重大债务和未能清偿到期重大债务的违约情况;

(5)公司发生重大亏损或者重大损失;

(6)公司生产经营的外部条件发生的重大变化;

(7)公司的董事、三分之一以上监事或者经理发生变动;

(8)持有公司百分之五以上股份的股东或者实际控制人,其持有股份或者控制公司的情况发生较大变化;

(9)公司减资、合并、分立、解散及申请破产的决定;

(10)涉及公司的重大诉讼,股东大会、董事会决议被依法撤销或者宣告无效;

(11)公司涉嫌犯罪被司法机关立案调查,公司董事、监事、高级管理人员涉嫌犯罪被司法机关采取强制措施;

(12)公司分配股利或者增资的计划;

(13)公司股权结构的重大变化;

(14)公司债务担保的重大变更;

(15)公司营业用主要资产的抵押、出售或者报废一次超过该资产的百分之三十;

(16)公司的董事、监事、高级管理人员的行为可能依法承担重大损害赔偿责任;

(17)上市公司收购的有关方案;

(18)国务院证券监督管理机构认定的对证券交易价格有显著影响的其他重要信息。


2. 哪些主体是内幕信息知情人?

根据《关于上市公司建立内幕信息知情人登记管理制度的规定》第二条“本规定所称内幕信息知情人,是指《证券法》第七十四条规定的有关人员。”


根据《证券法》第七十四条规定,证券交易的内幕信息知情人包括:

(1)发行人的董事、监事、高级管理人员;

(2)持有公司百分之五以上股份的股东及其董事、监事、高级管理人员,公司的实际控制人及其董事、监事、高级管理人员;

(3)发行人控股的公司及其董事、监事、高级管理人员;

(4)由于所任公司职务可以获取公司有关内幕信息的人员;

(5)证券监督管理机构工作人员以及由于法定职责对证券的发行、交易进行管理的其他人员;

(6)保荐人、承销的证券公司、证券交易所、证券登记结算机构、证券服务机构的有关人员;

(7)国务院证券监督管理机构规定的其他人。


沪深两交易所也对内幕信息知情人的范围加以明确。根据深交所主板、中小板、创业板的规范运作指引第五章的规定,内幕信息知情人,是指《证券法》相关规定的内幕信息知情人包括但不限于:

(1)可以接触、获取内幕信息的公司内部相关人员,包括但不限于公司及其控股子公司董事、监事、高级管理人员;公司内部参与重大事项筹划、论证、决策等环节的人员;由于所任公司职务而知悉内幕信息的财务人员、内部审计人员、信息披露事务工作人员等。

(2)可以接触、获取公司内幕信息的外部相关人员,包括但不限于持有公司5%以上股份的自然人股东;持有公司5%以上股份的法人股东的董事、监事、高级管理人员;公司实际控制人及其董事、监事、高级管理人员;交易对手方和其关联人及其董事、监事、高级管理人员;会计师事务所、律师事务所、财务顾问、保荐机构、资信评级机构等证券服务机构的从业人员;依法从公司获取有关内幕信息的外部单位人员;参与重大事项筹划、论证、决策、审批等环节的外部单位人员;接触内幕信息的行政管理部门人员;由于亲属关系、业务往来关系等原因知悉公司有关内幕信息的其他人员。

(3)中国证监会规定的其他人员。


根据上交所主板《上市公司日常信息披露工作备忘录—第三号 资料填报业务指南》第十三条的规定,内幕信息首次依法公开披露后五个交易日内,上市公司应向上交所上市公司监管一部报送下列范围内的法人和自然人名单及相关资料:

(1)上市公司的董事、监事、高级管理人员;

(2)持有公司5%以上股份的股东及其董事、监事、高级管理人员(或主要负责人),公司的实际控制人及其董事、监事、高级管理人员(或主要负责人);

(3)涉及前条所述事项的上市公司控股的公司及其董事、监事、高级管理人员;

(4)由于所任公司职务可以获取本次内幕信息的人员,包括参与本次重大事项商议筹划、论证咨询、合同订立等阶段及报告、传递、编制、决议、披露等环节的相关人员;

(5)保荐人、证券公司、证券服务机构、律师事务所等中介机构的法定代表人(负责人)和经办人等有关人员;

(6)接收过上市公司报送信息的行政管理部门;

(7)中国证监会规定的其他人员;

(8)前述(1)至(7)项中自然人的配偶、子女和父母。



02

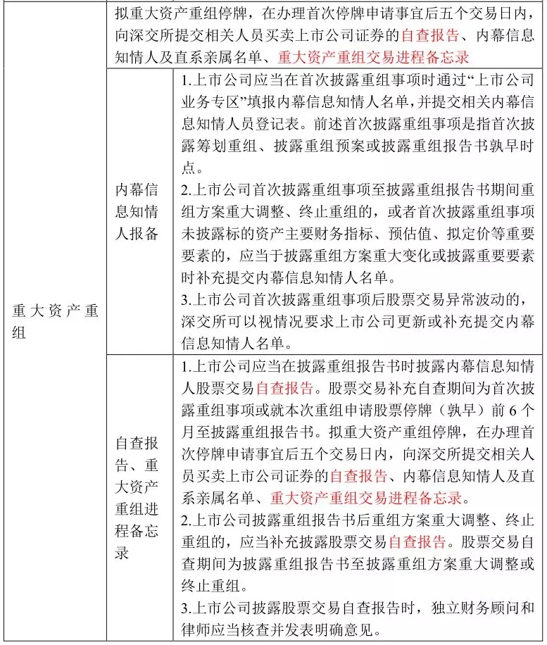
深交所关于内幕信息知情人报送的事项汇总如下:

640.webp (9).jpg 640.webp (8).jpg 640.webp (7).jpg 640.webp (6).jpg 640.webp (5).jpg 640.webp (4).jpg


03

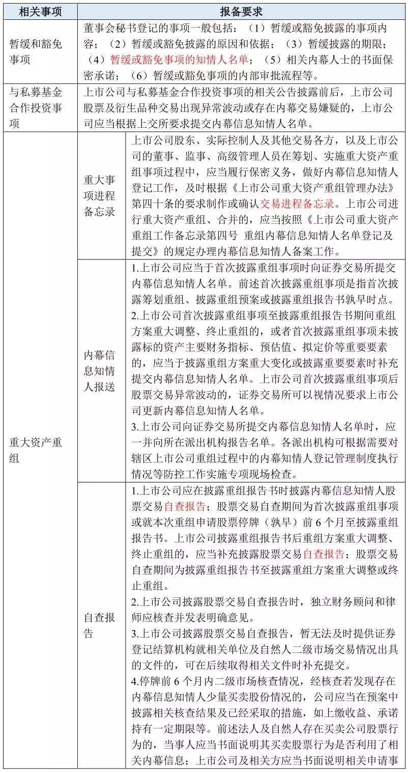
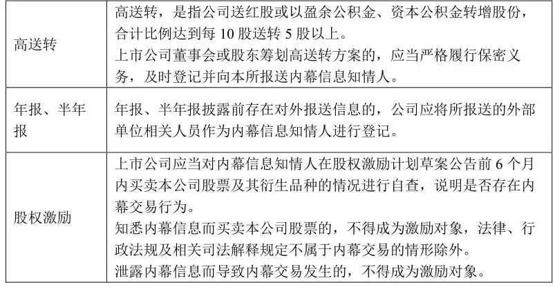
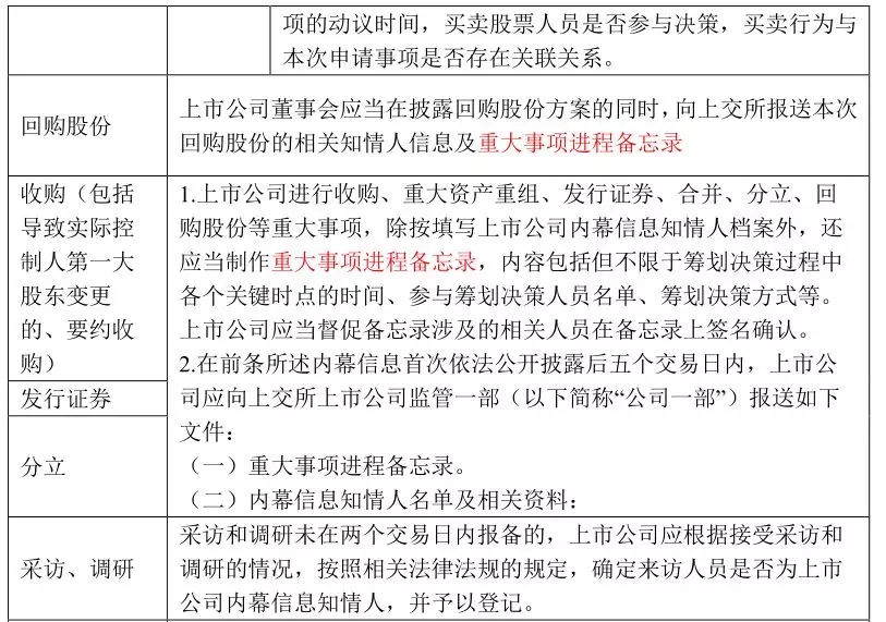
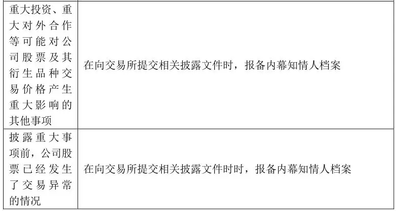
上交所沪主板关于内幕信息知情人报送的事项汇总如下:

640.webp (3).jpg 640.webp (2).jpg 640.webp (1).jpg


04

涉及规则


《证券法》

《关于上市公司建立内幕信息知情人登记管理制度的规定》

《重组监管问答——关于强化上市公司并购重组内幕交易防控相关问题与解答》

《关于上市公司建立内幕信息知情人登记管理制度的规定》

《上市公司股权激励管理办法》

《深圳证券交易所股票上市规则》

《深圳证券交易所创业板股票上市规则》

《深圳证券交易所主板上市公司规范运作指引》

《深圳证券交易所中小企业板上市公司规范运作指引》

《深圳证券交易所创业板上市公司规范运作指引》

《深圳证券交易所上市公司信息披露指引第3号——重大资产重组》

《主板信息披露业务备忘录第11号—变更公司名称》

《中小企业板信息披露业务备忘录第16号:变更公司名称》

《创业板信息披露业务备忘录第24号:变更公司名称》

《主板信息披露业务备忘录第13号—日常经营重大合同》

《中小企业板信息披露业务备忘录第10号:日常经营重大合同》

《创业板信息披露业务备忘录第7号:日常经营重大合同》

《上海证券交易所股票上市规则》

《上市公司日常信息披露工作备忘录——第三号 资料填报业务指南》

《上海证券交易所上市公司信息披露暂缓与豁免业务办理问答》

《上市公司与私募基金合作投资事项信息披露业务指引》

《上市公司重大资产重组信息披露及停复牌业务指引》

《第四十四号 上市公司重大资产重组预案公告》

《上海证券交易所上市公司回购股份实施细则》

《上市公司日常信息披露工作备忘录—第四号 上市公司公平信息披露的注意事项》

《上海证券交易所上市公司高送转信息披露指引》

《上市公司2011年年度报告信息披露工作备忘录 第四号 关于做好上市公司年报内幕信息知情人档案登记及报送工作的通知》


二维码

扫码加我 拉你入群

请注明:姓名-公司-职位

以便审核进群资格,未注明则拒绝

栏目导航
热门文章
推荐文章

说点什么

分享

扫码加好友,拉您进群
各岗位、行业、专业交流群