家装行业主要上市公司:东易日盛(002713)、金螳螂(002081)、名雕股份(002830)、广田集团(002482)、亚厦股份(002375)等。
本文核心数据:家装行业相关政策与规划
1、政策历程图
我国国民经济发展规划中,与家装行业相关的政策主要在建材与建筑耗材的选用方面。根据我国国民经济“八五”计划至“十四五”规划,国家对家装行业的政策经历了从“调整建材工业结构”到“推广低耗能建筑”的变化。
“八五”计划(1991-1995年)至“十一五”计划(2006-2010年)时期,国家层面提倡:优化建筑工业结构,使用新型建材;“十二五”规划提出加大环境保护力度,推进火电、钢铁、有色、化工、建材等行业二氧化硫和氮氧化物治理;“十三五”期间,规划明确了“推广装配式建筑和钢结构建筑”这一重点。
“十四五”时期延续“十三五”时期的方向,根据《“十四五”规划和2035年远景目标纲要》,推广绿色建材、装配式建筑与钢结构住宅、建设低碳城市为“十四五”时期的重要任务。

2、国家层面政策汇总及解读
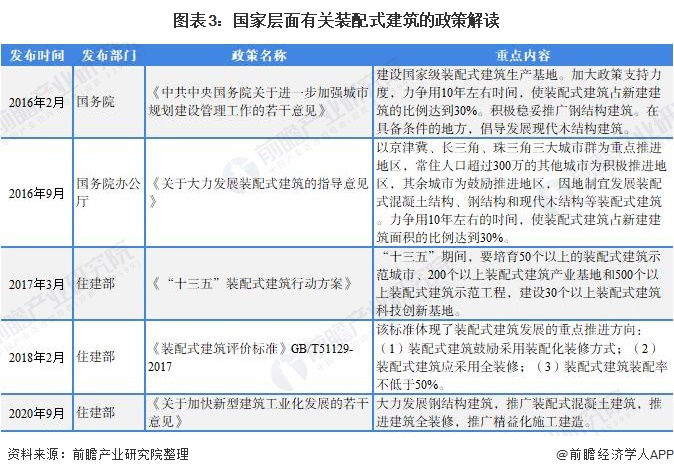
——国家层面家装行业政策汇总
自2007年以来,住建部等部门陆续印发了住宅装修标准与政策,内容涉及降低施工噪音、减少环境污染、推广绿色建材应用等内容:

——“装配式建筑”政策解读
装配式建筑由于采用工厂加工完毕的构件与配件,具备节能、环保、工期短的特征。根据《装配式建筑评价标准》GB/T51129-2017,装配式建筑应采用全装修,鼓励采用装配化装修方式。对住宅装修的影响在于由房地产开发商而非住户负责房屋的装修。

——“绿色建筑”政策解读
截至2019年,全国累计建设绿色建筑面积超过50亿平方米,在2019年当年城镇新建建筑中,绿色建筑占比65%。到2022年,中国要实现城镇新建建筑中绿色建筑面积占比达到70%。对住宅装修的影响体现在提升城镇新建建筑中绿色建材的应用比例方面。

——国家层面家装行业发展目标解读
建筑领域节能减排是实现碳达峰、碳中和的重要一环。近年来,推广装配式建筑、绿色建筑、被动式建筑、近零能耗建筑在内的新型建筑相关政策陆续出台,提升新建、改造建筑物能效,推广全装修交付成为政策文件重点。
2020年,全国31个省、自治区、直辖市和新疆生产建设兵团新开工装配式建筑共计6.3亿㎡,较2019年增长50%,占新建建筑面积的比例约为20.5%,完成了《“十三五”装配式建筑行动方案》确定的到2020年达到15%以上的工作目标。根据2015年11月14日住建部出台的《建筑产业现代化发展纲要》,到2025年,装配式建筑占新建筑的比例50%以上。

3、各省市层面的政策汇总及解读
——31省市家装行业政策汇总
2012年起,全国各省市陆续发布新建住宅精装修、全装修政策。成品房类别呈现毛坯房比例逐年下降,精装房比例逐年上升趋势。随着精装房政策的密集推出,部分省市出现精装修房质量欠佳的现象,精装房限制性政策(例如公开装修方案)随之出台:




——31省市家装行业发展目标解读
“十四五”期间,我国一部分省份也提出了装配式建筑发展规划,预计新增住宅装修中装配式装修比例提升,地产开发商承接装修的比例提升,家装行业呈现装修工程节能、环保趋势:

更多行业相关数据请参考前瞻产业研究院《
中国家装(家庭装饰)行业市场前瞻与投资战略规划分析报告》,同时前瞻产业研究院还提供产业大数据、产业研究、产业链咨询、产业图谱、产业规划、园区规划、产业招商引资、IPO募投可研、招股说明书撰写等解决方案。