全部版块 我的主页
论坛 提问 悬赏 求职 新闻 读书 功能一区 经管文库(原现金交易版)
993 0
2024-12-13



张三保,张志学,黄敏学《中国城市营商环境评估数据库2024》pdf文字版和excel数据


张三保,张志学,黄敏学《中国省份营商环境评估数据库2024》pdf文字版和excel数据


2017-2022年中国城市营商环境数据库(省份、地级市均含,在一个excel表中)


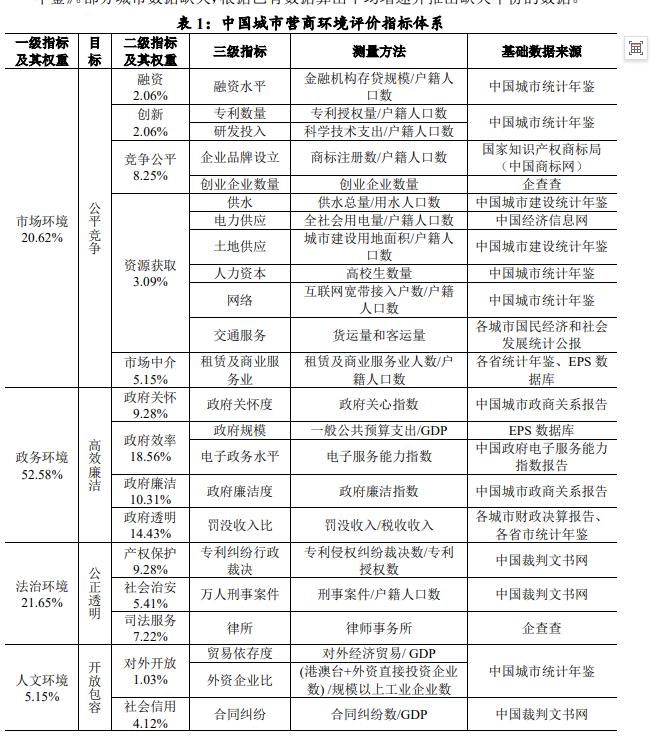
【最新】我国城市营商环境指标的面板数据(2017-2022) 三级指标公开!


【数据来源】北京大学开放研究数据平台-北京大学中国调查数据资料库(官方申请)
【数据年份】2017-2022年
【数据维度】中国内地31省市+296个地级及以上城市
【数据说明】
1.包含4个一级指标、15个二级指标和24项三级指标;
2.数据来源于官网,保证真实性;
3.数据参照了李志军版本的营商环境指标算法并加以改进,由北京大学博雅特聘教授、中国社会科学调查中心主任、光华管理学院张志学教授和武汉大学经济与管理学院张三保副教授等合作完成,具备权威性。


2.png


  
数据包括 :
❶中国城市营商环境数据库2024  指标、数据与方法说明
❷中国城市营商环境数据库-excel数据表
❸中国城市营商环境研究报告2024


1.png





            
二维码

扫码加我 拉你入群

请注明:姓名-公司-职位

以便审核进群资格,未注明则拒绝

相关推荐
栏目导航
热门文章
推荐文章

说点什么

分享

扫码加好友,拉您进群
各岗位、行业、专业交流群