第十四章:主成分和因子分析
主成分分析(PCA)是一种数据降维技巧,它能将大量相关变量转化为一组很少的不相关变量,这些无关变量称为主成分。探索性因子分析(EFA)是一系列用来发现一组变量的潜在结构的方法。它通过寻找一组更小的、潜在的或隐藏的结构来解释已观测到的、显式的变量间的关系。
PCA与EFA模型间的区别

主成分(PC1和PC2)是观测变量(X1到X5)的线性组合。形成线性组合的权重都是通过最大化各主成分所解释的方差来获得,同时还要保证个主成分间不相关。相反,因子(F1和F2)被当做是观测变量的结构基础或“原因”,而不是它们的线性组合。代表观测变量方差的误差(e1到e5)无法用因子来解释。图中的圆圈表示因子和误差无法直接观测,但是可通过变量间的相互关系推导得到
14.1 R 中的主成分和因子分析
psych包中有用的因子分析函数
principal() |
含多种可选的方差旋转方法的主成分分析
|
fa() |
可用主轴、最小残差、加权最小平方或最大似然法估计的因子分析
|
fa.parallel() |
含平行分析的碎石图
|
factor.plot() |
绘制因子分析或主成分分析的结果
|
fa.diagram() |
绘制因子分析或主成分的载荷矩阵
|
scree() |
因子分析和主成分分析的碎石图
|
最常见的步骤:
(1) 数据预处理。PCA和EFA都根据观测变量间的相关性来推导结果。用户可以输入原始数据矩阵或者相关系数矩阵到principal()和fa()函数中。若输入初始数据,相关系数矩阵将会被自动计算,在计算前请确保数据中没有缺失值。
(2) 选择因子模型。判断是PCA(数据降维)还是EFA(发现潜在结构)更符合你的研究目标。如果选择EFA方法,你还需要选择一种估计因子模型的方法(如最大似然估计)。
(3) 判断要选择的主成分/因子数目。
(4) 选择主成分/因子。
(5) 旋转主成分/因子。
(6) 解释结果。
(7) 计算主成分或因子得分。
14.2 主成分分析
PCA的目标是用一组较少的不相关变量代替大量相关变量,同时尽可能保留初始变量的信息,这些推导所得的变量称为主成分,它们是观测变量的线性组合。如第一主成分为:PC1=a1X1+a2X 2+……+ak Xk它是k个观测变量的加权组合,对初始变量集的方差解释性最大。第二主成分也是初始变量的线性组合,对方差的解释性排第二,同时与第一主成分正交(不相关)。后面每一个主成分都最大化它对方差的解释程度,同时与之前所有的主成分都正交。数据集USJudgeRatings为例,数据框包含43个观测,12个变量。
14.2.1 判断主成分的个数
判断PCA中需要多少个主成分的准则:
根据先验经验和理论知识判断主成分数;
根据要解释变量方差的积累值的阈值来判断需要的主成分数;
通过检查变量间k × k的相关系数矩阵来判断保留的主成分数。
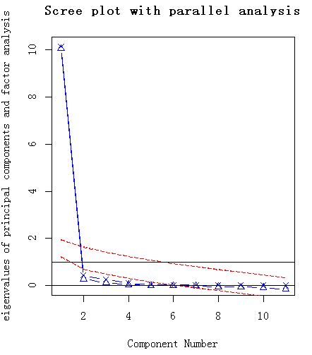
利用fa.parallel()函数,可以同时对三种特征值判别准则进行评价
> fa.parallel(USJudgeRatings[,-1],fa="PC",n.iter=100,
+ show.legend=FALSE,
+ main="Scree plotwith parallel analysis")

评价美国法官评分中要保留的主成分个数。碎石图(直线与x符号)、特征值大于1准则(水平线)和100次模拟的平行分析(虚线)都表明保留一个主成分即可。三种准则表明选择一个主成分即可保留数据集的大部分信息
14.2.2 提取主成分
principal()函数可以根据原始数据矩阵或者相关系数矩阵做主成分分析。格式为:principal(r,nfactors=,rotate=,scores=)
r是相关系数矩阵或原始数据矩阵;
nfactors设定主成分数(默认为1);
rotate指定旋转的方法[默认最大方差旋转(varimax)
scores设定是否需要计算主成分得分(默认不需要)。
> pc<-principal(USJudgeRatings[,-1],nfactors=1)
> pc
由于PCA只对相关系数矩阵进行分析,在获取主成分前,原始数据将会被自动转换为相关系数矩阵。PC1栏包含了成分载荷,指观测变量与主成分的相关系数。如果提取不止一个主成分,那么还将会有PC2、PC3等栏。成分载荷(component loadings)可用来解释主成分的含义。此处可以看到,第一主成分(PC1)与每个变量都高度相关,也就是说,它是一个可用来进行一般性评价的维度。
h2栏指成分公因子方差——主成分对每个变量的方差解释度。u2栏指成分唯一性——方差无法被主成分解释的比例.如,体能(PHYS)80%的方差都可用第一主成分来解释,20%不能。相比而言,PHYS是用第一主成分表示性最差的变量。SS loadings行包含了与主成分相关联的特征值,指的是与特定主成分相关联的标准化后的方差值(本例中,第一主成分的值为10)。最后,Proportion Var行表示的是每个主成分对整个数据集的解释程度。此处可以看到,第一主成分解释了11个变量92%的方差。
14.2.3 主成分旋转
旋转是一系列将成分载荷阵变得更容易解释的数学方法,它们尽可能地对成分去噪。旋转方
法有两种:使选择的成分保持不相关(正交旋转),和让它们变得相关(斜交旋转)。旋转方法也会依据去噪定义的不同而不同。最流行的正交旋转是方差极大旋转,它试图对载荷阵的列进行去噪,使得每个成分只是由一组有限的变量来解释(即载荷阵每列只有少数几个很大的载荷,其他都是很小的载荷)。
方差极大旋转的主成分分析
>rc<-principal(Harman23.cor$cov,nfactors=2,rotate="varimax")
> rc
观察RC1栏的载荷,你可以发现第一主成分主要由前四个变量来解释(长度变量)。RC2栏的载荷表示第二主成分主要由变量5到变量8来解释(容量变量),两个主成分旋转后的累积方差解释性没有变化(81%),变的只是各个主成分对方差的解释度(成分1从58%变为44%,成分2从22%变为37%)。各成分的方差解释度趋同,准确来说,此时应该称它们为成分而不是主成分(因为单个主成分方差最大化性质没有保留)。
14.2.4 获取主成分得分
从原始数据中获取成分得分
> library(psych)
> pc<-principal(USJudgeRatings[,-1],nfactors=1,score=TRUE)
> head(pc$scores)
当scores = TRUE时,主成分得分存储在principal()函数返回对象的scores元素中。
还可以获得律师与法官的接触频数与法官评分间的相关系数:
> cor(USJudgeRatings$CONT,pc$score)
PC1
[1,] -0.008815895
律师与法官的熟稔度与律师的评分毫无关联
获取主成分得分的系数
> library(psych)
>rc<-principal(Harman23.cor$cov,nfactors=2,rotate="varimax")
> round(unclass(rc$weights),2)
主成分得分:
PC1=0.25*height+0.3*arm.span+0.3*forearm+0.29*lower.leg-0.06*weight-0.08*bitro.diameter-0.1*chest.girth-0.04*chest.width
14.3 探索性因子分析
EFA的目标是通过发掘隐藏在数据下的一组较少的、更为基本的无法观测的变量,来解释一组可观测变量的相关性。这些虚拟的、无法观测的变量称作因子。(每个因子被认为可解释多个观测变量间共有的方差,因此准确来说,它们应该称作公共因子。)模型的形式为:
其中Xi是第i个可观测变量(i = 1…k),Fj是公共因子(j = 1…p),并且p<k。Ui是Xi变量独有的部分(无法被公共因子解释)。ai可认为是每个因子对复合而成的可观测变量的贡献值。
> options(digits=2)
> covariances<-ability.cov$cov
> correlations<-cov2cor(covariances)
> correlations
14.3.1 判断需提取的公共因子数
用fa.parallel()函数可判断需提取的因子数:
> library(psych)
> covariances<-ability.cov$cov
> correlations<-cov2cor(covariances)
> fa.parallel(correlations,n.obs=112,fa="both",n.iter=100,
+ main="Screeplots with parrallel analysis")

判断心理学测验需要保留的因子数。图中同时展示了PCA和EFA的结果。PCA结果建议提取一个或者两个成分,EFA建议提取两个因子
14.3.2 提取公共因子
决定提取两个因子,可以使用fa()函数获得相应的结果。fa()函数的格式如下:fa(r,nfactors=,n.obs=,rotate=,scores=,fm=)
r是相关系数矩阵或者原始数据矩阵;
nfactors设定提取的因子数(默认为1);
n.obs是观测数(输入相关系数矩阵时需要填写);
rotate设定旋转的方法(默认互变异数最小法);
scores设定是否计算因子得分(默认不计算);
fm设定因子化方法(默认极小残差法)。
与PCA不同,提取公共因子的方法很多,包括最大似然法(ml)、主轴迭代法(pa)、加权最小二乘法(wls)、广义加权最小二乘法(gls)和最小残差法(minres)未旋转的主轴迭代因子法:
> fa<-fa(correlations,nfactors=2,rotate="none",fm="pa")
> fa
两个因子解释了六个心理学测验60%的方差。不过因子载荷阵的意义并不太好解释,此时使用因子旋转将有助于因子的解释。
14.3.3 因子旋转
用正交旋转提取因子
> fa.varimax<-fa(correlations,nfactors=2,rotate="varimax",fm="pa")
> fa.varimax
结果显示因子变得更好解释了。阅读和词汇在第一因子上载荷较大,画图、积木图案和迷宫在第二因子上载荷较大,非语言的普通智力测量在两个因子上载荷较为平均,这表明存在一个语言智力因子和一个非语言智力因子。
用斜交旋转提取因子:
> fa.promax<-fa(correlations,nfactors=2,rotate="promax",fm="pa")
> fa.promax
根据以上结果,你可以看出正交旋转和斜交旋转的不同之处。对于正交旋转,因子分析的重点在于因子结构矩阵(变量与因子的相关系数),而对于斜交旋转,因子分析会考虑三个矩阵:因子结构矩阵、因子模式矩阵和因子关联矩阵。因子模式矩阵即标准化的回归系数矩阵。它列出了因子预测变量的权重。因子关联矩阵即因子相关系数矩阵。factor.plot()或fa.diagram()函数,你可以绘制正交或者斜交结果的图形。

> fa.diagram(fa.promax,simple=FALSE)

14.3.4 因子得分
EFA并不那么关注计算因子得分。在fa()函数中添加score = TRUE选项(原始数据可得时)便可很轻松地获得因子得分。
> fa.promax$weights
