经管之家App
让优质教育人人可得
立即打开
全部版块
我的主页
›
论坛
›
休闲区 十二区
›
灌水吧
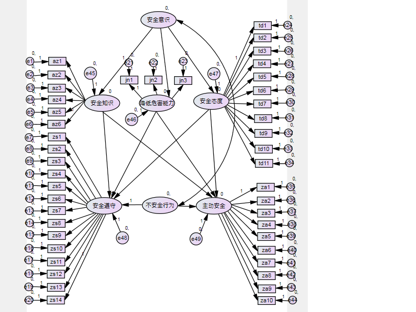
AMOS新手,遇到模型不识别问题,请大神们帮助!
楼主
不知、不觉
926
2
收藏
2016-08-10
AMOS模型不识别,查看输出提示要加约束,可是要怎么加呀!新手菜鸟,毕业论文瓶颈期,急需各位大神们帮助!
扫码加我 拉你入群
请注明:姓名-公司-职位
以便审核进群资格,未注明则拒绝
全部回复
沙发
不知、不觉
2016-8-10 10:12:23
顶一个!
扫码加我 拉你入群
请注明:姓名-公司-职位
以便审核进群资格,未注明则拒绝
藤椅
不知、不觉
2016-8-11 08:50:22
没有大神来帮帮我嘛
扫码加我 拉你入群
请注明:姓名-公司-职位
以便审核进群资格,未注明则拒绝
相关推荐
急!!使用amos分析时,出现对数据的警告,无法再接着分析!!
AMOS 模型无法识别,为什么
AMOS验证测量模型
如何在amos模型里加约束
小白求助AMOS模型结构,计算无结果,要怎么改
Amos模型运算问题
跪求!!!AMOS模型为什么不能识别呢?!快急哭了求大神帮忙呀……
AMOS运算问题
amos建模
Amos模型问题求助。
栏目导航
灌水吧
stata专版
行业分析报告
经管文库
文献求助专区
数据交流中心
热门文章
CDA 认证考试大纲 2025 重磅更新:一二级考 ...
产业创新经济学
【资料分享】Python量化交易工程师养成实战 ...
英 文 书
2010-2024年上市公司数字化转型指数战略引领 ...
2002-2024年上市公司董事高管责任保险董责险 ...
全国329个地级市地区北京大学数字普惠金融指 ...
Financial Mathematics, Derivatives And S ...
2025年人工智能安全指数报告
An Introduction To The Theory Of Multipl ...
推荐文章
2026JG学术冬训营:从Stata初高到Python机器 ...
【必看】【本版版规,欢迎发悬赏贴求助】
【新课】26年3月|Gemini辅助论文写作与数据 ...
关于如何利用文献的若干建议
关于学术研究和论文发表的一些建议
关于科研中如何学习基础知识的一些建议 (一 ...
一个自编的经济学建模小案例 --写给授课本科 ...
AI智能体赋能教学改革: 全国AI教育教学应用 ...
2025中国AIoT产业全景图谱报告-406页
关于文献求助的一些建议
说点什么
分享
微信
QQ空间
QQ
微博
扫码加好友,拉您进群
各岗位、行业、专业交流群