经管之家App
让优质教育人人可得
立即打开
全部版块
我的主页
›
论坛
›
数据科学与人工智能
›
数据分析与数据科学
›
SPSS论坛
Amos做验证性因素分析,模型计算了但路径系数显示不出
楼主
仟零
5188
1
收藏
2017-03-12
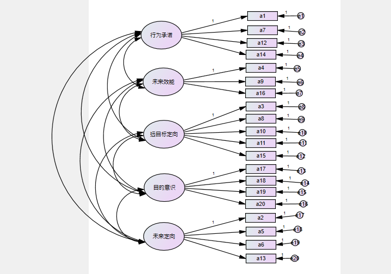
学渣渣求大神指点,图如下:
点击“运算”完后“输出路径系数”的按钮还是灰色的。
但我做的的另外一个模型能运算,和上面模型用的同样的数据和维度,
这一个模型观测变量的标签直接拉了上来,上面模型里观测变量我删掉了,用a1~a20表示,会更清楚,不知道是不是这一部操作导致的。
扫码加我 拉你入群
请注明:姓名-公司-职位
以便审核进群资格,未注明则拒绝
全部回复
沙发
zhoudawei
2017-3-12 11:03:53
a1~a20是自己敲上去的?你点View-interface properties-Misc,把display variable labels 前面的对号去掉,你观测变量的标签就会隐去了
扫码加我 拉你入群
请注明:姓名-公司-职位
以便审核进群资格,未注明则拒绝
相关推荐
急求,Amos验证性因素分析时出现的问题
验证性因素分析因子间出现负的系数?
求教AMOS对问卷结构效度进行验证性因素分析
Amos验证性因素分析
AMOS做验证性因素分析的问题
跪求这个验证性因素分析为什么在amos上出不来
请教大神Amos验证性因素分析为什么GFI等于1,AGFI、PGFI的值没有显示
路径系数特别小是怎么回事?
求助~用AMOS做验证性因素分析运行会出现下图
Amos做验证性因素分析,总是提醒匹配模型失败和数据读取失败,求大神们帮忙看看!
栏目导航
SPSS论坛
经管文库(原现金交易版)
学道会
休闲灌水
市场行情分析
经管高考
热门文章
CDA数据分析师实战核心:假设检验的逻辑、方 ...
奇瑞集团2025年新能源销量突破90万辆
【24热点,自用整理!】2007-2024上市公司长期 ...
【24更新,热点指标!】2007-2024上市公司数字 ...
2026年Stata初高级寒假班—AI赋能+原理+操作 ...
一文了解11种最常见的机器学习算法应用场景
CDA数据分析师核心实战:数据整合的价值、流 ...
CDA 认证考试大纲 2025 重磅更新:一二级考 ...
CDA数据分析脱产就业班于2025年12月08日开班 ...
【电子书】思考,快与慢(中文版PDF)
推荐文章
26年寒假天津站|Gemini论文写作&数据分析 ...
2026JG学术冬训营:从Stata初高到Python机器 ...
关于如何利用文献的若干建议
关于学术研究和论文发表的一些建议
关于科研中如何学习基础知识的一些建议 (一 ...
一个自编的经济学建模小案例 --写给授课本科 ...
AI智能体赋能教学改革: 全国AI教育教学应用 ...
2025中国AIoT产业全景图谱报告-406页
关于文献求助的一些建议
几种免费下载文献的方法----我的文献应助经
说点什么
分享
微信
QQ空间
QQ
微博
扫码加好友,拉您进群
各岗位、行业、专业交流群