全部版块 我的主页
论坛 提问 悬赏 求职 新闻 读书 功能一区 学道会
481 1
2019-10-30
战略管理工具56之基本竞争成略
工具简介
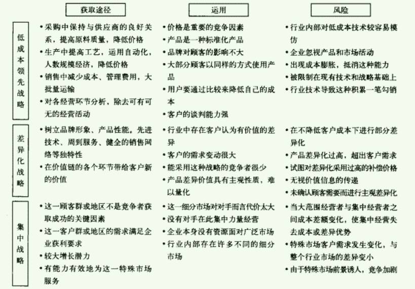
基本竞争战略(competitive strategies,CS)由美国哈佛大学商学院著名战略管理学家迈克尔·波特提出。基本竞争战略有三种:成本领先战略、差异化战略、集中化战略。
工具理解与运用
(1)成本领先战略。成本领先战略也称低成本战略,是指企业通过有效途径降低成本,使企业的总成本低于竞争对手的总成本,从而获取竞争优势的一种战略。
成本领先战略的适用条件与组织要求是:企业之间的价格竞争非常激烈;产品基本上是标准化或者同质化的;实现产品差异化的途径很少;多数顾客使用产品的方式相同;消费者的转换成本很低。成本领先战略是规模经济原理的体现。企业本身需具备的能力包括大规模生产、标准化产品和降低成本。
(2)差异化战略。差异化战略是指企业产品与竞争对手产品有明显的差异,能够提供给顾客某种独特的附加价值,从而获取竞争优势的战略。
差异化战略的适用条件与组织要求:存在创造企业与竞争对手产品之间差异的途径,并且这种差异很难模仿;差异对于顾客是有价值的;顾客愿意为这种差异支付高价格。企业需要具备的条件包括持续的研发能力和强大的营销能力。
(3)集中化战略。集中化战略也称为聚焦战略,是指企业聚焦于某一特定细分市场,满足细分市场需求的战略。集中化战略可以分为产品线集中化战略、购买群体集中化战略、地区集中化战略。
采取集中化战略的条件:具有完全不同的用户群,或者这些用户有不同的需求;在相同的目标细分市场中,其他竞争对手不打算实行重点集中战略;行业中各细分部门存在很大差异,某些细分部门比其他部门更有吸引力。 tmp_b9701a3300143717248cc5a7a063d764d45848ffd823368e.jpg
二维码

扫码加我 拉你入群

请注明:姓名-公司-职位

以便审核进群资格,未注明则拒绝

全部回复
2019-10-30 22:24:27
二维码

扫码加我 拉你入群

请注明:姓名-公司-职位

以便审核进群资格,未注明则拒绝

相关推荐
栏目导航
热门文章
推荐文章

说点什么

分享

扫码加好友,拉您进群
各岗位、行业、专业交流群