——原标题:重磅!2021年中国及31省市社交电商行业政策汇总及解读(全)发展政策从鼓励发展向规范发展方向迈进
社交电商行业主要上市公司:拼多多(PDD.O)、京东(09618.HK)、云集(YJ.NASDAQ)、美团(03690.HK)、蘑菇街(MOGU.NYSE)、快手(01024.HK)、中国有赞(08083.HK)、微盟集团(02013.HK)等。
本文核心内容:政策汇总、政策解读
1、政策历程图
随着社交电商行业的快速发展,国家对相关行业的重视程度也在不断加强,陆续出台了一系列政策,鼓励行业发展的同时明确相关部门责任,规范社交电商行业发展。相关法律法规的颁布一方面为行业从业者合规化经营提供了参考依据,同时也有助于打破公众的偏见和顾虑,为行业建立正面形象。从国家颁布的相关政策趋向上看,行业发展政策逐步从鼓励发展向规范发展方向迈进。

2、国家层面政策汇总及解读
——国家层面政策汇总及解读
近年来,我国网络交易蓬勃发展,“社交电商”“直播带货”等新业态新模式不断涌现、快速壮大,为网络经济增添了新的活力,为稳增长、促消费、扩就业发挥了重要作用。与此同时,也出现了不少问题。对于以社交电商为代表的数字经济新业态而言,国家政策入场无疑给行业带来了挑战:如果不能在国家政策范围内展开经营活动,最终也必将面临被时代淘汰的命运。
但是同时也可以看到,对于坚持规范发展、合法依归经营的新业态企业,国家的态度是鼓励支持的。可以预见的是,在市场监管与行业自律的双重推动下,以社交电商为代表的网络交易新业态新模式将很快驶上健康可持续发展的“快车道”,进一步助推我国数字经济社会发展行稳致远。
具体来看,截至2021年8月我国社交电商行业相关发展政策规划如下:


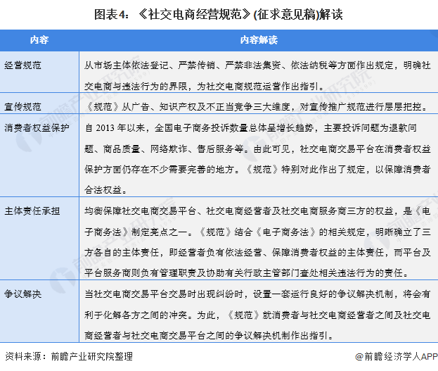
——《社交电商经营规范》(征求意见稿)解读
2018年7月,《社交电商经营规范》(征求意见稿)发布,这是商务部唯一批准的社交电商行为规范。《规范》是我国社交电商立法的一次重要举措,意味着我国社交电商将进入法治化、规范化的发展轨道,也意味着我国电子商务立法的又一次新突破。《规范》主要包含社交电商经营规范、宣传规范、消费者权益保护、主体责任承担、争议解决五个方面的内容。

——《社交电商企业经营服务规范》解读
2021年2月,中国服务贸易协会批准发布《社交电商企业经营服务规范》团体标准并于同日实施。《社交电商企业经营服务规范》由中国服务贸易协会、浙江省电子商务促进中心、云集共享科技有限公司、北京芬香科技有限公司、北京和信九鼎科技有限公司、广州花生日记网络科技有限公司、浙江格家网络技术有限公司、益齐来(厦门)网络科技有限公司、浙江垦丁律师事务所、广州品荐供应链管理有限公司、福州观隽信息科技有限公司等单位联合起草。
标准规定了社交电商服务体系、社交电商服务要求、基础保障服务要求、交易过程服务要求和客户关系服务要求等。此项团体标准适用于规范社交电商企业在社交电商经营活动各个环节中提供的服务,也适用于消费者了解社交电商活动。
这是首部直接提及社交电商涉及传销模式合规的标准,对社交电商企业避免碰触《禁止传销条例》的传销红线提出了积极的意见和建议,这将有利于企业合规经营以及行业正向发展, 对未来社交电商企业有很强的指导意义。
3、各省市层面的政策汇总及解读
——31省市社交电商行业政策汇总





——31省市社交电商行业发展方向
从各省市社交电商行业发展方向上看,当前,各省市社交电商发展主要包含鼓励与规范两条主线,具体如下:

以上数据参考前瞻产业研究院《
中国社交电商行业市场前景与投资战略规划分析报告》,同时前瞻产业研究院还提供产业大数据、产业研究、产业链咨询、产业图谱、产业规划、园区规划、产业招商引资、IPO募投可研、招股说明书撰写等解决方案。