全部版块 我的主页
论坛 提问 悬赏 求职 新闻 读书 功能一区 学道会
1008 2
2019-09-18
战略组织人的关系
通常而言,在不同的企业阶段,组织建设都需要重点关注三张地图之间的匹配问题。三张地图各自的太过模糊以及相互之间的不匹配,往往是企业大多数表象问题背后更为本质的原因所在。关于三张地图之间的互动与匹配关系,常见的特征如下。
第一,战略地图和组织地图之间相互影响。一方面,战略决定组织,一定的业务选择、业务组合特征决定着组织要素的选择与组合方式,即组织地图。没有伴随着“管理体系发育”和“人员能力升级”的“组织地图”的演变与配套,战略规划很容易变成空谈而很难实现。另一方面,组织地图的形成和演变也会沉淀特定方向和偏好的组织能力,组织要素之间的组合方式、人员之间的相处方式会形成一定的惯性,这样特定的组织能力和惯性反过来会在一定程度上决定着企业在不同阶段的业务和战略选择。随着组织中新生力量的加入,以及企业自身能量的增强、选择机会的增加,会带动业务边界的放大,但放大的范围以及放大的路径仍然会在不同程度上受到组织历史沉淀的影响。
企业常常会基于自身能力,考虑机会成本和风险而做出最优选择。
第二,组织地图与员工心智地图相互影响。组织地图中每个单点位置作用的发挥以及所有角色组合在一起的系统效率的体现,人是最重要的决定因素。无法实现与“员工心智地图”相契合的组织地图只是一种愿望和一张图片,毫无力量。员工的能力和心态、对自己在组织中角色以及与其他角色之间关系的理解和承担,与组织地图的规划和要求之间的落差越大,组织地图虚空化的现象就会越严重,通常业务和管理之间的矛盾和冲突也就越显著。
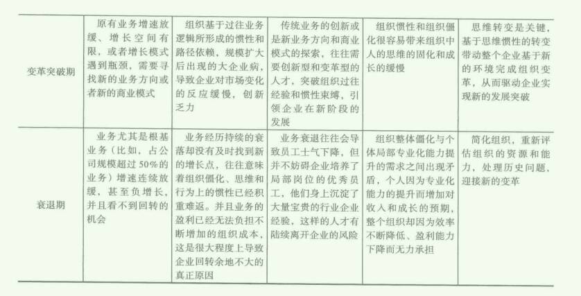
第三,员工心智地图对战略地图的影响。在企业业务快速发展的阶段或者保持可持续性增长的稳定发展阶段,通常而言,组织跟随战略,员工队伍的能力与构成则由组织的需要去定义。与此同时,这种情况往往会造成组织能力以及员工队伍的总体能力局限在常规业务需要的范围之内,由此而形成的能力和行为惯性以及经验上的路径依赖,会对企业的创新和应变能力形成障碍。当环境发生剧烈变化导致过往的经营模式需要全面升级和改变的时候,企业便会面临重大挑战,很容易出现“成功是失败之母”的现象。过往成功经验所形成的惯性会阻碍创新思维的形成,造成创新行为的缓慢。与此同时,即便是在历史业务的延续过程中,一旦业务的增速开始放缓,增长空间出现瓶颈,而员工队伍随着经验沉淀和能力提升不断壮大,当业务的增速和成长空间无法容纳员工队伍能力提升所释放出的发展需要时,也会倒逼企业做出新的战略选择和战略突破,寻找新的业务机会和增长点。总体来讲,企业发展的过程伴随着三张地图之间的持续互动。三张地图之间除了常规意义上的相互影响之外,在企业发展的不同阶段,三者之间的先后和重要性排序存在一定的差异,由此决定组织建设的核心命题也有所不同。总体的特征如表所示。
tmp_be156716a92be8440ea1e0eb3d5cccce4f047603f4ceae58.jpg
附件列表
二维码

扫码加我 拉你入群

请注明:姓名-公司-职位

以便审核进群资格,未注明则拒绝

全部回复
2019-9-18 17:48:16
学习笔记奖!
二维码

扫码加我 拉你入群

请注明:姓名-公司-职位

以便审核进群资格,未注明则拒绝

2019-9-18 17:48:16
学习笔记奖!
二维码

扫码加我 拉你入群

请注明:姓名-公司-职位

以便审核进群资格,未注明则拒绝

相关推荐
栏目导航
热门文章
推荐文章

说点什么

分享

扫码加好友,拉您进群
各岗位、行业、专业交流群