全部版块 我的主页
论坛 计量经济学与统计论坛 五区 计量经济学与统计软件 EViews专版
2735 6
2016-08-15
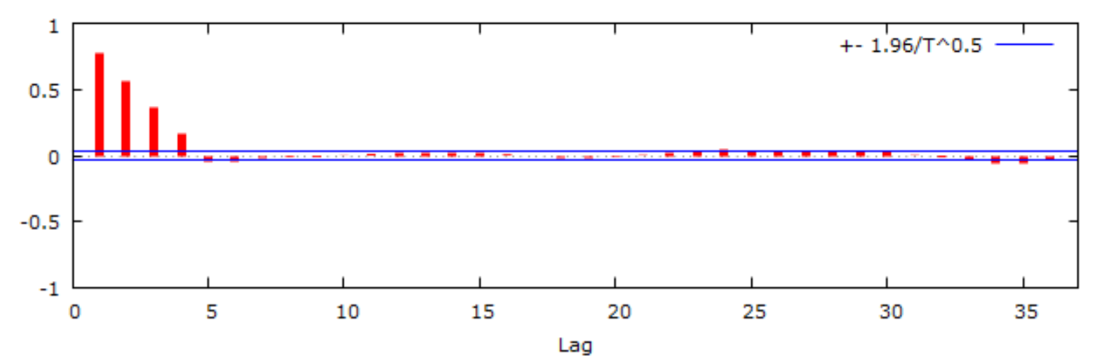
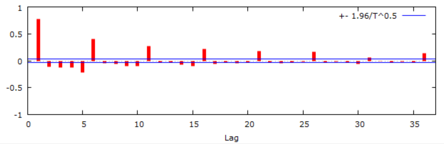
自相关图和偏自相关图如下 PACF1.png acf.png
自相关图4阶截尾,偏自相关图我觉得怪怪的(不知道是否是因为选择了5日均线的缘故,看起来隔5天有一个异常值),选了(6,0,4)建模,发现残差序列非白噪声,第11阶p值如下图 p值.png
不过残差是正态分布的,求问大神我错在哪儿了
二维码

扫码加我 拉你入群

请注明:姓名-公司-职位

以便审核进群资格,未注明则拒绝

全部回复
2016-8-16 06:53:30
木子1022羽 发表于 2016-8-15 22:00
自相关图和偏自相关图如下
自相关图4阶截尾,偏自相关图我觉得怪怪的(不知道是否是因为选择了5日均线的缘 ...
首先你检验数据的平稳性了吗?如果数据是平稳的,你的第几个图形是自相关图?从你的第一个图形来看,是拖尾的,而且具有周期性,第二个图是截尾的,你使用的阶数太大了,如果第一个是自相关图,建议使用季节性AR模型。
二维码

扫码加我 拉你入群

请注明:姓名-公司-职位

以便审核进群资格,未注明则拒绝

2016-8-16 16:10:20
冰枫冷羽 发表于 2016-8-16 06:53
首先你检验数据的平稳性了吗?如果数据是平稳的,你的第几个图形是自相关图?从你的第一个图形来看,是拖 ...
第二个图是自相关图,图一的周期性不知道是不是因为我用的是五日均线导致五天一个周期,请问有什么好的处理办法吗?
二维码

扫码加我 拉你入群

请注明:姓名-公司-职位

以便审核进群资格,未注明则拒绝

2016-8-16 16:11:01
冰枫冷羽 发表于 2016-8-16 06:53
首先你检验数据的平稳性了吗?如果数据是平稳的,你的第几个图形是自相关图?从你的第一个图形来看,是拖 ...
另外数据是平稳的。
二维码

扫码加我 拉你入群

请注明:姓名-公司-职位

以便审核进群资格,未注明则拒绝

2016-8-16 21:14:34
木子1022羽 发表于 2016-8-16 16:10
第二个图是自相关图,图一的周期性不知道是不是因为我用的是五日均线导致五天一个周期,请问有什么好的处 ...
建议去掉周期再做自相关和偏自相关图,如果自相关是截尾的,偏相关是拖尾的,建议使用MA模型,如果自相关是拖尾的,偏相关是截尾的,建议使用AR模型,如果两个都是拖尾的,建议使用ARMA模型。
二维码

扫码加我 拉你入群

请注明:姓名-公司-职位

以便审核进群资格,未注明则拒绝

2016-8-16 21:18:52
木子1022羽 发表于 2016-8-16 16:10
第二个图是自相关图,图一的周期性不知道是不是因为我用的是五日均线导致五天一个周期,请问有什么好的处 ...
如果第二个是自相关,也应该是用MA(4)模型,不是AR模型
二维码

扫码加我 拉你入群

请注明:姓名-公司-职位

以便审核进群资格,未注明则拒绝

点击查看更多内容…
相关推荐
栏目导航
热门文章
推荐文章

说点什么

分享

扫码加好友,拉您进群
各岗位、行业、专业交流群