全部版块 我的主页
论坛 提问 悬赏 求职 新闻 读书 功能一区 经管文库(原现金交易版)
3638 5
2024-06-14

数字化转型程度



多年更新,质量保证,大量好评,用的放心
2021年:https://bbs.pinggu.org/thread-11123416-1-1.html
2022年:https://bbs.pinggu.org/thread-11526188-1-1.html


计算说明

以上市公司财务报告附注披露的年末无形资产明细项中与数字化转型相关的部分占无形资产总额的比例来度量企业的数字化水平。具体地,当无形资产明细项包含“软件”、“网络”、“客户端”、“管理系统”、“智能平台”等与数字化转型技术相关的关键词以及与此相关的专利时,将该明细项目界定为“数字化技术无形资产”,再对同一公司同年度多项数字化技术无形资产进行加总,计算其占本年度无形资产的比例,即为企业数字化转型程度的代理变量。

其他关键词
d59c18eb7668747470733a2f2f626273.jpg
063a434ad468747470733a2f2f626273.jpg



参考文献

[1]张永珅, 李小波, 邢铭强. 企业数字化转型与审计定价[J]. 审计研究, 2021(3):10.
[2]赵宸宇, 王文春, 李雪松. 数字化转型如何影响企业全要素生产率[J]. 财贸经济, 2021, 42(7):16.
[3]祁怀锦, 曹修琴, 刘艳霞. 数字经济对公司治理的影响——基于信息不对称和管理者非理性行为视角[J]. 改革, 2020(4):15.


数据说明

选择2001-2023年A股上市公司数据

剔除缺失值,剔除上市以前数据

结果说明


数据截图
QQ截图20240630121938.jpg

各年数据量
QQ截图20240630121901.jpg


描述性统计
QQ截图20240630121953.jpg

2013-2023年描述性统计
QQ截图20240630121947.jpg


附件下载

QQ截图20240630122109.jpg

上市公司数字化转型程度指标计算Stata代码(2001-2023年数据).zip
大小:(64.17 MB)

只需: RMB 48元  马上下载

本附件包括:

  • 代码[经管之家momingqimiao7].do
  • 企业数字化转型与审计定价_张永珅.caj
  • 公司文件.dta
  • 数字化转型.dta
  • 数字化转型如何影响企业全要素生产率_赵宸宇.caj
  • 数字化转型程度.dta
  • 数字化转型程度.xlsx
  • 数字经济对公司治理的影响—...对称和管理者非理性行为视角_祁怀锦.caj
  • 无形资产明细.dta
  • 无形资产明细1.xlsx
  • 无形资产明细2.xlsx
  • 无形资产明细3.xlsx
  • 无形资产明细4.xlsx
  • 无形资产明细5.xlsx
  • 资产负债表.dta
  • 退市公司名单.dta





拓展——数字化转型词频





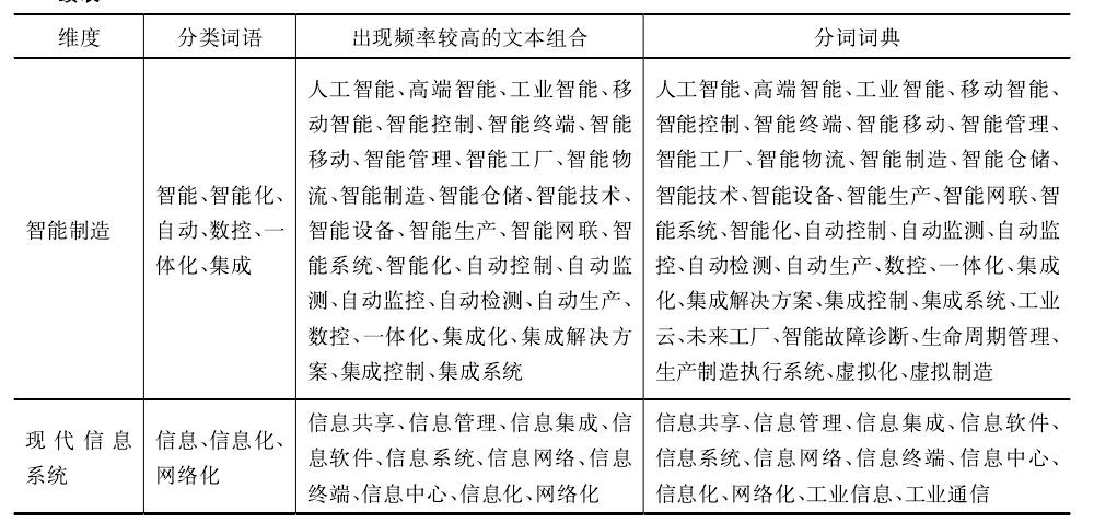
      整理上交所、深交所全部A股上市企业的年度报告中“数字化转型”有关的关键词,对相应关键词词频进行测度,然后将这些关键词分类加总,形成了企业数字化转型的初始指标。其中,底层技术包含数字化转型的四种典型技术一“ABCD” 技术(分别为:人工智能(AI)、区块链(BC)、云计算(CC)和大数据(BD));数字技术运用(DA)则将这类技术在具体实践中的运用表现形式进行了关键词整理,从而界定出底层技术和数字技术运用两类情形。由于这类数据具有典型的“右偏”特征,将其进行了对数化处理,得到刻画企业数字化转型的整体指标。

包含细分指标

底层技术人工智能技术机器学习、人工智能、人脸识别、商业智能、身份验证、深度学习、生物识别技术、图像理解、语义搜索、语音识别、智能机器人、智能、自动驾驶、自然语言处理
大数据技术大数据、混合现实、数据可视化、、文本挖掘、虚拟现实、异构数据、增强现实、征信
云计算技术EB级存储、多方安全计算、类脑计算、流计算、绿色计算、内存计算、认知计算、融合架构、图计算、物联网、信息物理系统、亿级并发、云计算
区块链技术比特币、分布式计算、共识机制、联盟链、去中心化、数字货币、智能合约
数字技术应用数字技术应用NFC支付、第三方支付、电子商务、工业互联网、互联网金融、互联网医疗、金融科技、开放银行、量化金融、数字金融、数字营销、网联、无人零售、移动互联、移动互联网、移动支付、智慧农业、智能穿戴、智能电网、智能环保、智能家居、智能交通、智能客服、智能能源、智能投顾、智能文旅、智能医疗、智能营销


QQ截图20240615000513.jpg

QQ截图20240615000632.jpg


QQ截图20240615000428.jpg


QQ截图20240615000710.jpg







合计优惠版本



数字化转型合集优惠版本.zip
大小:(70.54 MB)

只需: RMB 88元  马上下载






经管之家:momingiqmiao7
欢迎关注,分享更多实用的数据,独家发布,严禁转载获利,转载必究,有任何问题在可以帖子下方回复,及时回复

批量购买可享优惠


关注帖子索引2023年】【帖子索引2022年】【帖子索引2021年】【使用常见问题点击查看更多帖子】【Stata软件下载】【Stata免费学习资料





二维码

扫码加我 拉你入群

请注明:姓名-公司-职位

以便审核进群资格,未注明则拒绝

全部回复
2024-6-28 21:50:17
上市公司常用基础数据集合

包含财务指标、公司治理、交易数据(更新至2023年)
https://bbs.pinggu.org/thread-11801597-1-1.html


季度版本2024年第一季度
https://bbs.pinggu.org/thread-11791584-1-1.html

常用控制变量集合2023年版本
https://bbs.pinggu.org/thread-11795317-1-1.html


常用控制变量集合季度版本
https://bbs.pinggu.org/thread-11801719-1-1.html


常用控制变量集合拓展版2023
https://bbs.pinggu.org/thread-11815858-1-1.html


常用分组/调节变量数据整理
https://bbs.pinggu.org/thread-11546941-1-1.html


实证分析常用代码整理合集
https://bbs.pinggu.org/thread-10980403-1-1.html


【必备】A股上市公司基础信息(行业、省份、城市、区域、高新技术企业、上市年份等)
https://bbs.pinggu.org/thread-11808931-1-1.html

★筛选数据★ 沪深A股是否ST、*ST或PT数据整理
https://bbs.pinggu.org/thread-11702210-1-1.html

上市公司论文实证分析筛选样本所用数据指标
https://bbs.pinggu.org/thread-11518479-1-1.html

创新投入/创新产出/创新效率/专利申请/专利授权/研发投入
https://bbs.pinggu.org/thread-11537777-1-1.html

上市公司创新水平和创新效率指标计算Stata代码(附2008-2022年数据)
https://bbs.pinggu.org/thread-11545330-1-1.html

【数据包络分析DEA】上市公司创新效率指标计算2006-2022年数据
https://bbs.pinggu.org/thread-11545346-1-1.html

上市公司绿色创新指标大全
https://bbs.pinggu.org/thread-11537890-1-1.html

二元式创新绩效/双元创新能力
https://bbs.pinggu.org/thread-11662195-1-1.html

技术多元化/知识多元化指标
https://bbs.pinggu.org/thread-11662333-1-1.html

上市公司数字化转型程度指标计算Stata代码(2001-2023年数据)
https://bbs.pinggu.org/thread-11811023-1-1.html

中国经济政策不确定EPU季度数据整理1995-2023年(附Stata代码)
https://bbs.pinggu.org/thread-11760395-1-1.html

高管海外经历/金融背景/学术背景/财务背景/性别/年龄/持股比例2008-2022年(附Stata代码)
https://bbs.pinggu.org/thread-11583957-1-1.html

华证ESG
https://bbs.pinggu.org/thread-11786020-1-1.html

商道融绿ESG
https://bbs.pinggu.org/thread-11800856-1-1.html

Wind ESG
https://bbs.pinggu.org/thread-11800900-1-1.html

儒家文化
https://bbs.pinggu.org/thread-11800954-1-1.html

上市公司专利质量指标计算Stata代码(1990-2022年)  知识宽度 张杰
https://bbs.pinggu.org/thread-11548568-1-1.html


上市公司专利质量指标计算Stata代码(1990-2022年)  知识宽度 李宏
https://bbs.pinggu.org/thread-11551384-1-1.html


非金融企业影子银行指标
https://bbs.pinggu.org/thread-11558348-1-1.html


股价信息含量知情交易概率
https://bbs.pinggu.org/thread-11749018-1-1.html


企业ESG表现会影响审计意见吗实证分析Stata代码(2009-2022年数据)
https://bbs.pinggu.org/thread-11566412-1-1.html

基于DEA方法的融资效率指标计算(A股上市公司2000-2022年数据)  
https://bbs.pinggu.org/thread-11565401-1-1.html

数字金融发展程度工具变量-与杭州球面距离与省会城市球面距离   
https://bbs.pinggu.org/thread-11567235-1-1.html

宗族文化
https://bbs.pinggu.org/thread-11580060-1-1.html

上市公司独立董事履职行为数据包含独董参会率、投非赞成票等(2004-2022年)
https://bbs.pinggu.org/thread-11596865-1-1.html

   上市公司环境信息披露质量指标分货币型和非货币型整理Stata代码(2008-2022年数据)
https://bbs.pinggu.org/thread-11590766-1-1.html








二维码

扫码加我 拉你入群

请注明:姓名-公司-职位

以便审核进群资格,未注明则拒绝

2024-6-28 21:50:24

会计类专题数据

会计信息可比性https://bbs.pinggu.org/thread-11806078-1-1.html
会计信息可比性改进方法https://bbs.pinggu.org/thread-11806094-1-1.html
应计盈余管理(操控性应计利润)信息不对称https://bbs.pinggu.org/thread-11799665-1-1.html
应计盈余管理DD模型和McNicols模型https://bbs.pinggu.org/thread-11800997-1-1.html
应计盈余管理非线性琼斯模型https://bbs.pinggu.org/thread-11800999-1-1.html
真实盈余管理【常用方法】https://bbs.pinggu.org/thread-11801020-1-1.html
真实盈余管理【拓展方法】https://bbs.pinggu.org/thread-11801032-1-1.html
归类变更盈余管理https://bbs.pinggu.org/thread-11799640-1-1.html
审计质量/审计报告激进性https://bbs.pinggu.org/thread-11806116-1-1.html
客户与审计师不匹配关系https://bbs.pinggu.org/thread-11811367-1-1.html
审计关系错配https://bbs.pinggu.org/thread-11811373-1-1.html
客户重要性https://bbs.pinggu.org/thread-11811389-1-1.html
融资约束SA指数https://bbs.pinggu.org/thread-11792397-1-1.html
融资约束KZ指数https://bbs.pinggu.org/thread-11811397-1-1.html
融资约束WW指数https://bbs.pinggu.org/thread-11811432-1-1.html
破产风险/破产倾向 Altman Z-Scorehttps://bbs.pinggu.org/thread-11516690-1-1.html
Ohlson破产概率指标O-Scorehttps://bbs.pinggu.org/thread-11811471-1-1.html
投资效率 OLS模型 营业收入增长率https://bbs.pinggu.org/thread-11804654-1-1.html
投资效率 OLS模型 托宾Qhttps://bbs.pinggu.org/thread-11804654-1-1.html
投资效率 GMM模型https://bbs.pinggu.org/thread-11804654-1-1.html
Biddle模型和Chen模型投资效率https://bbs.pinggu.org/thread-11804673-1-1.html
会计稳健性C-Scorehttps://bbs.pinggu.org/thread-11806126-1-1.html
财务柔性(现金柔性+负债融资柔性)https://bbs.pinggu.org/thread-11806137-1-1.html
高管超额薪酬和绝对薪酬数据https://bbs.pinggu.org/thread-11806837-1-1.html
管理者超额薪酬https://bbs.pinggu.org/thread-11806843-1-1.html
劳动投资效率冗余雇佣/雇佣不足https://bbs.pinggu.org/thread-11806847-1-1.html
企业内部薪酬差距https://bbs.pinggu.org/thread-11806873-1-1.html
企业外部薪酬差距https://bbs.pinggu.org/thread-11811849-1-1.html
高管相对薪酬差距https://bbs.pinggu.org/thread-11811850-1-1.html
企业避税活动/税收激进度/税收规避https://bbs.pinggu.org/thread-11817740-1-1.html
企业税负粘性https://bbs.pinggu.org/thread-11807795-1-1.html
信息披露质量KV指数https://bbs.pinggu.org/thread-11714724-1-1.html
异常审计费用https://bbs.pinggu.org/thread-11811865-1-1.html
收益激进度和收益平滑度https://bbs.pinggu.org/thread-11811883-1-1.html
盈余激进度和盈余平滑度https://bbs.pinggu.org/thread-11811885-1-1.html
企业生命周期(现金流组合)https://bbs.pinggu.org/thread-11811901-1-1.html
企业生命周期(李云鹤文献)https://bbs.pinggu.org/thread-11812485-1-1.html
企业生命周期(李冬伟文献)https://bbs.pinggu.org/thread-11812499-1-1.html
政府补助https://bbs.pinggu.org/thread-11803725-1-1.html
违约概率风险https://bbs.pinggu.org/thread-11525380-1-1.html
债务违约风险https://bbs.pinggu.org/thread-11515110-1-1.html
经营风险https://bbs.pinggu.org/thread-11526625-1-1.html
连锁股东https://bbs.pinggu.org/thread-11809621-1-1.html
透明度综合指标TRANShttps://bbs.pinggu.org/thread-11636780-1-1.html
深交所信息披露考评结果https://bbs.pinggu.org/thread-11635608-1-1.html
供应商集中度和销售集中度https://bbs.pinggu.org/thread-11250490-1-1.html
审计师行业专长https://bbs.pinggu.org/thread-11510883-1-1.html
审计意见和审计费用、是否四大、是否十大https://bbs.pinggu.org/thread-11796403-1-1.html
税收征管力度https://bbs.pinggu.org/thread-11251249-1-1.html
研发操纵https://bbs.pinggu.org/thread-11514498-1-1.html
成本粘性https://bbs.pinggu.org/thread-11817028-1-1.html
短债长投/短贷长投/短债长用/投融资期限错配https://bbs.pinggu.org/thread-11816493-1-1.html
债务融资成本Costhttps://bbs.pinggu.org/thread-11809590-1-1.html
上市公司对外担保https://bbs.pinggu.org/thread-11818195-1-1.html
系统风险承担和特质风险承担https://bbs.pinggu.org/thread-11818172-1-1.html
合成控制法SCM案例--包含稳健性检验/安慰剂检验https://bbs.pinggu.org/thread-7026273-1-1.html
CRITIC赋值法确定权重计算综合指标https://bbs.pinggu.org/thread-10758720-1-1.html
企业投资羊群行为https://bbs.pinggu.org/thread-11506561-1-1.html
现金流操控程度https://bbs.pinggu.org/thread-11514546-1-1.html
超额现金持有https://bbs.pinggu.org/thread-11518447-1-1.html
是否过度负债企业https://bbs.pinggu.org/thread-11514551-1-1.html
过度负债指标https://bbs.pinggu.org/thread-11515122-1-1.html
审计师工作量压力https://bbs.pinggu.org/thread-11506555-1-1.html
管理层语调操纵https://bbs.pinggu.org/thread-11538242-1-1.html
上市公司僵尸企业识别https://bbs.pinggu.org/thread-11516786-1-1.html


事件研究系列

事件研究Stata代码更新(绘走势图、直接生成最终结果表格)https://bbs.pinggu.org/thread-7006714-1-1.html
事件研究Stata代码更新 增加分组https://bbs.pinggu.org/thread-8070617-1-1.html
事件研究BHAR计算https://bbs.pinggu.org/thread-10535704-1-1.html
事件研究-常量均值模型(针对股指)https://bbs.pinggu.org/thread-7020229-1-1.html

二维码

扫码加我 拉你入群

请注明:姓名-公司-职位

以便审核进群资格,未注明则拒绝

2024-6-28 21:50:31
经济金融方面数据
年度股价崩盘风险https://bbs.pinggu.org/thread-11746880-1-1.html
季度股价崩盘风险https://bbs.pinggu.org/thread-11803761-1-1.html
月度股价崩盘风险https://bbs.pinggu.org/thread-11803948-1-1.html
股价崩盘风险扩展指数模型https://bbs.pinggu.org/thread-11750511-1-1.html
股价崩盘风险年报披露后365天https://bbs.pinggu.org/thread-11814924-1-1.html
年度股价同步性https://bbs.pinggu.org/thread-11745492-1-1.html
季度股价同步性https://bbs.pinggu.org/thread-11383321-1-1.html
月度股价同步性https://bbs.pinggu.org/thread-11383486-1-1.html
当年5月至次年4月股价同步性https://bbs.pinggu.org/thread-11632288-1-1.html
羊群效应CSSD、CSADhttps://bbs.pinggu.org/thread-11758173-1-1.html
股价波动性https://bbs.pinggu.org/thread-11512609-1-1.html
流动性指标(换手率、Amihud、超额换手率)https://bbs.pinggu.org/thread-11704619-1-1.html
机构投资者羊群行为LSV模型https://bbs.pinggu.org/thread-11817085-1-1.html
Fama-French三因子模型https://bbs.pinggu.org/thread-11730933-1-1.html
中国版Fama-French三因子模型https://bbs.pinggu.org/thread-11730953-1-1.html
Fama-French五因子模型https://bbs.pinggu.org/thread-11728371-1-1.html
年度特质波动率/月度特质波动率https://bbs.pinggu.org/thread-11714646-1-1.html
月度日均特质波动率和特质偏度https://bbs.pinggu.org/thread-11714781-1-1.html
优化的股票特质收益率https://bbs.pinggu.org/thread-11788663-1-1.html
月度股价崩盘事件https://bbs.pinggu.org/thread-11743241-1-1.html
大股东是否股权质押数据windhttps://bbs.pinggu.org/thread-8165275-1-1.html
第一大股东是否股权质押数据https://bbs.pinggu.org/thread-11807773-1-1.html
融资融券数据整理https://bbs.pinggu.org/thread-11512136-1-1.html
沪港通/深港通整理https://bbs.pinggu.org/thread-11496056-1-1.html
沪深300指数成分股历年调整https://bbs.pinggu.org/thread-11758212-1-1.html
中证500指数成分股历年调整https://bbs.pinggu.org/thread-11760371-1-1.html
环境不确定计算https://bbs.pinggu.org/thread-11809640-1-1.html
环境不确定(环境动态性和环境丰富性 )https://bbs.pinggu.org/thread-11809644-1-1.html
企业环境不确定https://bbs.pinggu.org/thread-11515167-1-1.html
企业风险承担Riskhttps://bbs.pinggu.org/thread-11786026-1-1.html
https://bbs.pinggu.org/thread-11803111-1-1.html
机构投资者异质性https://bbs.pinggu.org/thread-11796496-1-1.html
压力敏感型和压力抵制型机构投资https://bbs.pinggu.org/thread-11803754-1-1.html
【机构投资者期限】长期和短期机构投资者持股比例https://bbs.pinggu.org/thread-11810327-1-1.html
机构投资者持股数据https://bbs.pinggu.org/thread-11531395-1-1.html
市场调整法股票超额回报率https://bbs.pinggu.org/thread-11796486-1-1.html
证券分析师盈余预测误差和分歧度数据https://bbs.pinggu.org/thread-11798829-1-1.html
机构投资者实地调研https://bbs.pinggu.org/thread-11514396-1-1.html
市场化指数推算至2023年  制度环境测度https://bbs.pinggu.org/thread-11798506-1-1.html
市场化指数推算至2022年细分指标https://bbs.pinggu.org/thread-11493215-1-1.html
市场化指数——要素市场的发育程度数据https://bbs.pinggu.org/thread-11512143-1-1.html
市场化指数——市场中介组织的发育和法律制度环境https://bbs.pinggu.org/thread-11512146-1-1.html
股权性质是否国企(Wind)https://bbs.pinggu.org/thread-11779521-1-1.html
有效价差和相对有效价差  Roll模型https://bbs.pinggu.org/thread-11758194-1-1.html
多元化经营https://bbs.pinggu.org/thread-11807801-1-1.html
上市公司全要素生产率LP方法和OLS与固定效应https://bbs.pinggu.org/thread-11815736-1-1.html
上市公司全要素生产率OP方法https://bbs.pinggu.org/thread-11815754-1-1.html
上市公司全要素生产率OP方法-宋敏https://bbs.pinggu.org/thread-11815771-1-1.html
管理者过度自信https://bbs.pinggu.org/thread-11811014-1-1.html
CEO过度自信(持股变动)https://bbs.pinggu.org/thread-11811015-1-1.html
投资者关注度https://bbs.pinggu.org/thread-11500491-1-1.html
研发投入/研发支出数据https://bbs.pinggu.org/thread-11805786-1-1.html
研发操纵https://bbs.pinggu.org/thread-11818304-1-1.html
海外业务收入/海外销售收入https://bbs.pinggu.org/thread-11803101-1-1.html
产品市场集中度和竞争力https://bbs.pinggu.org/thread-11817766-1-1.html
赫芬达尔HHI指数和勒纳指数
超额商誉https://bbs.pinggu.org/thread-11808934-1-1.html
地区市场公平竞争https://bbs.pinggu.org/thread-11817780-1-1.html
历史业绩预期差距https://bbs.pinggu.org/thread-11513032-1-1.html
业绩预告准确性和精确性https://bbs.pinggu.org/thread-11818320-1-1.html
分析师关注度https://bbs.pinggu.org/thread-11802638-1-1.html
战略差异度Strategy(王百强)https://bbs.pinggu.org/thread-118168471-1.html
战略差异度Strategy(叶康涛)https://bbs.pinggu.org/thread-11816841-1-1.html
战略调整度https://bbs.pinggu.org/thread-11816913-1-1.html
管理者能力https://bbs.pinggu.org/thread-11818292-1-1.html
公司治理水平https://bbs.pinggu.org/thread-11810339-1-1.html
治理效率/治理水平https://bbs.pinggu.org/thread-11810343-1-1.html
公司治理质量https://bbs.pinggu.org/thread-11514432-1-1.html
管理层权力数据https://bbs.pinggu.org/thread-11522392-1-1.html
管理层权力数据-主成分分析https://bbs.pinggu.org/thread-11522839-1-1.html
关键审计事项https://bbs.pinggu.org/thread-11548248-1-1.html
高管薪酬粘性https://bbs.pinggu.org/thread-11563030-1-1.html
高管超额在职消费https://bbs.pinggu.org/thread-11817746-1-1.html
乐观偏差https://bbs.pinggu.org/thread-11810352-1-1.html
市场投资者情绪指标计算https://bbs.pinggu.org/thread-11472049-1-1.html
个股投资者情绪指标计算https://bbs.pinggu.org/thread-11512533-1-1.html
个股投资者情绪指标(唐玮文献)https://bbs.pinggu.org/thread-11512578-1-1.html
投资者信心指数https://bbs.pinggu.org/thread-11814943-1-1.html
投资者意见分歧和股价效应https://bbs.pinggu.org/thread-11073319-1-1.html
企业金融化程度https://bbs.pinggu.org/thread-11798195-1-1.html
企业过度金融化程度https://bbs.pinggu.org/thread-11512587-1-1.html
学术型和直观型股票博彩指数https://bbs.pinggu.org/thread-11711580-1-1.html
资产误定价https://bbs.pinggu.org/thread-11516384-1-1.html
定价效率(收益率与市场收益率相关系数)https://bbs.pinggu.org/thread-11818061-1-1.html
定价效率/价格延迟指标(Hou&Moskowitz)https://bbs.pinggu.org/thread-11756251-1-1.html
定价效率(许红伟)https://bbs.pinggu.org/thread-11818217-1-1.html
收益反转指标Pastor & Stambaugh https://bbs.pinggu.org/thread-11785384-1-1.html
【剩余收益模型RIM】上市公司资本市场估值偏误计https://bbs.pinggu.org/thread-11523480-1-1.html
资本市场定价效率(李善民)https://bbs.pinggu.org/thread-11522900-1-1.html
投资者异质信念https://bbs.pinggu.org/thread-11797337-1-1.html

二维码

扫码加我 拉你入群

请注明:姓名-公司-职位

以便审核进群资格,未注明则拒绝

2024-6-28 21:50:39

权益资本成本
PEG模型/CAPM模型/OJ模型/MPEG模型
合集  https://bbs.pinggu.org/thread-11523370-1-1.html


资本市场估值偏误——剩余收益模型RIMhttps://bbs.pinggu.org/thread-11523480-1-1.html
现金流操控程度UCFO指标https://bbs.pinggu.org/thread-11514546-1-1.html
企业投资羊群行为/投资从众行为https://bbs.pinggu.org/thread-10771928-1-1.html
创新投入/创新产出/创新效率https://bbs.pinggu.org/thread-11190903-1-1.html
高管风险偏好https://bbs.pinggu.org/thread-11532796-1-1.html
机构投资者羊群行为LSV模型https://bbs.pinggu.org/thread-11817085-1-1.html
是否高科技行业分组https://bbs.pinggu.org/thread-11800278-1-1.html
是否重污染行业分组https://bbs.pinggu.org/thread-11800273-1-1.html
垄断行业和竞争行业分组https://bbs.pinggu.org/thread-11800294-1-1.html
环境动态性https://bbs.pinggu.org/thread-11511562-1-1.html
会计事务所变更https://bbs.pinggu.org/thread-11529968-1-1.html
高管机会主义减持指标https://bbs.pinggu.org/thread-11522350-1-1.html
组织冗余https://bbs.pinggu.org/thread-11127555-1-1.html
企业寻租/超额管理费用https://bbs.pinggu.org/thread-11522915-1-1.html
CEO风险偏好https://bbs.pinggu.org/thread-11131531-1-1.html
上市企业不确定性https://bbs.pinggu.org/thread-11515167-1-1.html
股价压力指标https://bbs.pinggu.org/thread-11817759-1-1.html
非控股股东退出威胁https://bbs.pinggu.org/thread-11573984-1-1.html
代理成本(第一类代理成本和第二类代理成本)https://bbs.pinggu.org/thread-11803737-1-1.html
双高现象https://bbs.pinggu.org/thread-11525273-1-1.html
资本结构偏离程度/资本结构动态调整https://bbs.pinggu.org/thread-11532795-1-1.html
投资者博彩偏好指标https://bbs.pinggu.org/thread-11659198-1-1.html
审计师繁忙度https://bbs.pinggu.org/thread-11808947-1-1.html
审计关系错配https://bbs.pinggu.org/thread-11254776-1-1.html
网络舆论关注数据(东方财富网股吧)https://bbs.pinggu.org/thread-11817752-1-1.html
上市公司收益率波动性https://bbs.pinggu.org/thread-11746043-1-1.html
分省企业经营环境指数https://bbs.pinggu.org/thread-11785416-1-1.html
期望分析师关注度https://bbs.pinggu.org/thread-11802643-1-1.html
营销能力https://bbs.pinggu.org/thread-11515164-1-1.html
公司违规数据https://bbs.pinggu.org/thread-11785500-1-1.html
并购绩效CAR、BHARhttps://bbs.pinggu.org/thread-11802307-1-1.html
企业环境不确定https://bbs.pinggu.org/thread-11515167-1-1.html
控股股东股权质押数据整理https://bbs.pinggu.org/thread-8615706-1-1.html
明星分析师关注https://bbs.pinggu.org/thread-11808943-1-1.html
财务重述https://bbs.pinggu.org/thread-11549348-1-1.html
忙碌董事https://bbs.pinggu.org/thread-11752102-1-1.html



有需要批量购买可以咨询,可以适当优惠


论文复刻系列

CEO 金融背景与实体企业金融化完整实证分析Stata代码(附2008-2022年数据)
https://bbs.pinggu.org/thread-11589276-1-1.html

机构交叉持股对企业价值的影响实证分析Stata代码(附2007-2022年数据)
https://bbs.pinggu.org/thread-11536949-1-1.html

高管学术背景与企业金融化完整实证分析Stata代码(附2008-2022年数据)
https://bbs.pinggu.org/thread-11604582-1-1.html


董事高管责任保险与企业风险承担实证分析Stata代码 2022年版
https://bbs.pinggu.org/thread-11645622-1-1.html


企业数字化转型会影响会计信息可比性吗实证分析Stata代码(2011-2023年)
https://bbs.pinggu.org/thread-11816514-1-1.html


企业数字化转型与资本市场表现(2007-2022年)
https://bbs.pinggu.org/thread-11526779-1-1.html


高管超额薪酬影响企业风险承担吗实证分析Stata代码(2007-2022年)
https://bbs.pinggu.org/thread-11548053-1-1.html


管理者能力与企业风险承担实证分析Stata代码(2011-2022年)
https://bbs.pinggu.org/thread-11609660-1-1.html


多个大股东、风险承担与企业价值实证分析Stata代码(2013-2022年)
https://bbs.pinggu.org/thread-11646044-1-1.html


融资融券与企业金融化--双重差分模型(Stata代码附数据)PSM+DID
https://bbs.pinggu.org/thread-10676156-1-1.html

基于因子模型的流动性对资产定价的影响研究Stata代码(更新至2022年)
https://bbs.pinggu.org/thread-11593133-1-1.html

CEO变更对会计信息可比性的影响研究实证分析Stata代码(2007-2021年)
https://bbs.pinggu.org/thread-11192719-1-1.html

数字金融与实体企业脱实向虚实证分析
https://bbs.pinggu.org/thread-11704600-1-1.html

经济政策不确定性与企业短债长用实证分析Stata代码(附2000-2022年数据)
https://bbs.pinggu.org/thread-11545254-1-1.html

机构投资者异质性与企业绩效实证分析Stata代码(附2008-2022年数据)
https://bbs.pinggu.org/thread-11522898-1-1.html

【事件研究完整案例】股权激励的市场反应研究(更新至2022年)
https://bbs.pinggu.org/thread-11533510-1-1.html

大股东持股比例与股价/崩盘风险(附Stata代码和数据)2022年
https://bbs.pinggu.org/thread-11547610-1-1.html


会计信息透明度与股价崩盘风险关系实证研究2022年
https://bbs.pinggu.org/thread-11518543-1-1.html


分析师跟踪与审计意见购买实证分析Stata代码(附2004-2022年数据)
https://bbs.pinggu.org/thread-11594630-1-1.html


中国资本市场低价股的溢价之谜(2000-2020)
https://bbs.pinggu.org/thread-10721710-1-1.html

中国股票市场羊群效应实证分析(附2013-2023年数据和Stata代码)
https://bbs.pinggu.org/thread-11740962-1-1.html

上市公司定向增发的市场表现(2006-2021)
https://bbs.pinggu.org/thread-10970112-1-1.html

内部薪酬差距与公司价值_基于生命周期理论的新探索
https://bbs.pinggu.org/thread-10855909-1-1.html

企业国际化影响风险承担水平吗
https://bbs.pinggu.org/thread-11217634-1-1.html

非标准审计意见、商业信用融资与企业投资效率
https://bbs.pinggu.org/thread-11219200-1-1.html

资产负债率、研发投入与企业高质量发展实证分析Stata代码(2010-2022年数据)  
https://bbs.pinggu.org/thread-11525255-1-1.html

高管海外经历是否能提升企业投资效率2007-2021年
https://bbs.pinggu.org/thread-11245542-1-1.html

投资者的博彩行为研究——基于盈亏状态和投资者情绪的视角
https://bbs.pinggu.org/thread-11131076-1-1.html

股权质押、信息不对称与股价崩盘风险实证分析Stata代码(附2013-2023年)
https://bbs.pinggu.org/thread-11761053-1-1.html

经济政策不确定性与创新——基于我国上市公司的实证分析代码(2007-2022年)
https://bbs.pinggu.org/thread-11545733-1-1.html

企业金融化对实业投资效率的双重效应及门槛特征Stata代码2011-2022年  
https://bbs.pinggu.org/thread-11747031-1-1.html




二维码

扫码加我 拉你入群

请注明:姓名-公司-职位

以便审核进群资格,未注明则拒绝

2025-6-25 00:30:54
【推荐】上市公司数字化转型程度指标Stata代码(2007-2024年)数字经济 吴非+张永坤
https://bbs.pinggu.org/thread-15681696-1-1.html
二维码

扫码加我 拉你入群

请注明:姓名-公司-职位

以便审核进群资格,未注明则拒绝

相关推荐
栏目导航
热门文章
推荐文章

说点什么

分享

扫码加好友,拉您进群
各岗位、行业、专业交流群